在东莞买房越来越难了,小孩上学也是。
2021年升学季降临,东莞家长们的头等大事即是娃上哪个学校。
外来生齿的持续涌入,东莞教育资本的需求越来越兴旺,学wei预警也频繁拉响。
据公开数据显示,2018年东莞在校小学生数量已超越80万,超越上海,仅次于广州、深圳、北京,在全国排第四位。
东莞各镇街学qu房地图出炉,你家房子买对了?mp.weixin.电话.com/s?__biz=MzI4NzM2NDE5Nw==&mid=2247484746&idx=1&sn=ebcd9890e99d083e04b393189e4cfe88&chksm=ebcf8040dcb809567ceb3fda6b1d3a055377641776209592e27da8c638b4f48dd2d6f45888e7&token=886952327&lang=zh_CN#rd公立学校学wei严重,民办学校昂扬的收费也则让很多家长望而却步,一些优良的民办学校一年膏火3、4万起,仍一位难求。
而自从2020年起头,东莞彻底改动以往民办学校测验招生择优登科的传统招生体例,实行公民办同招,各民办学校停止同一摇号招生,想要入读优良民办学校需除了要有丰硕的“财力”还要有很大的“命运”。(微信搜刮存眷“安家珠三角”获取更多楼盘资讯)
那时公办学校的合作优势起头凸显,良多家长又将目光对准了公立学校,优良教育资本的“学qu房”也日渐遭到家长们的重视。“老破小”也成为“稀缺货”,价格居高不下。
据买购网2018年发布的东莞学校排行中,东莞排名前13的公办小学中,有7所集中在城区,此中TOP3均在莞城。长安、大朗、常平、虎门、横沥那几个镇街也有学校上榜。
你晓得东莞的学qu是若何划分的?你家小区属于哪里的学wei?孩子会被派到哪所学校读书?小编为各人整理了东莞各镇街学qu地图(2020年版,供参考。2021年的还没出,按照去年不会有太大变革)
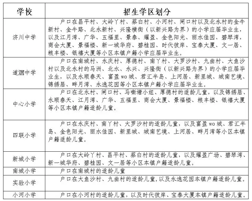
1、莞城学qu地图
2、南城学区地图
备注:按照《关于楼盘业奴才女入读公办学校标准办理工做的通知》(南城办〔2013〕36号),楼盘协议生指的是与南城街道处事处签定有委托办学协议的楼盘的业奴才女,按照规定,必需是在该楼盘审定学wei数内且契合入读前提的一手楼盘业主的一户一个子女,租户或二手业奴才女不处理入读公办学校;与南城街道处事处签定协议的楼盘的入学目标利用完后,不再打点委托办学事宜,业奴才女可通过入户南城、积分入学等优惠政策入读公办学校。
二、有关楼盘学区申明
(一)精英名都:该楼盘的楼盘协议生,按照协议摆设至中心小学入读,户籍地址在该楼盘的户籍生摆设至阳光五小入读。
(二)御花苑:该楼盘(一、二期)的楼盘协议生,按照协议摆设至中心小学入读,户籍地址在该楼盘的户籍生摆设至阳光七小入读。
(三)万科金域华府:该楼盘(一、二期)的楼盘协议生,按照协议摆设至中心小学入读,户籍地址在该楼盘的户籍生摆设至阳光三小入读。
(四)新豪园广场(希尔顿广场):该楼盘的楼盘协议生,按照协议摆设至阳光二小,户籍地址在该楼盘的户籍生摆设至阳光一小。
(五)盛世班师室第小区(名门世家):该楼盘的楼盘协议生,按照协议摆设至阳光五小,户籍地址在该楼盘的户籍生摆设至阳光一小。
(六)世博领寓、凯名轩:那两个楼盘的协议生,按照协议摆设至阳光二小入读,户籍地址在该楼盘的户籍生,户籍从属新城社区摆设至南城中心小学入读。
(七)东江之星2、4号室第楼:该楼盘的户籍生本年将连系学校学wei情况统筹摆设到阳光一小、阳光二小、阳光三小以及其他小学就读。
三、其他
本暂行规定施行后,每年按照现实情况对本规定停止响应修改,规定的解释权属于南城教育办理中心。
2.如昔时任何一个学区范畴呈现超预期规模尺度班额人数,教育办理中心有权对该学区范畴人数停止调整,将超额学生人数调整到其它有学wei的学校,使班额人数相对合理。
3、东城学区地图
东城街道公办小学学区划分计划(2020年修订)
注:共有学区内学生可自愿选择到2所学校中的肆意1所报名,当1所学校报名人数超越招生方案人数时,接纳抽签法子决定登科成果,未能登科的则摆设到别的1所学校就读。
4、万江学区地图
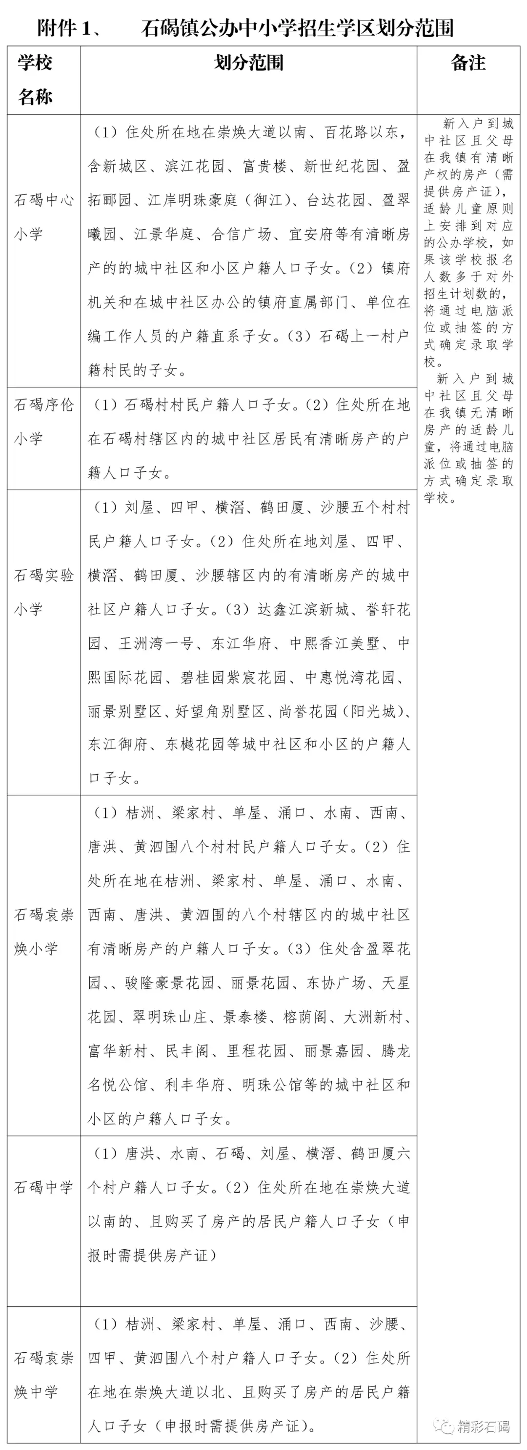
5、石碣学区地图
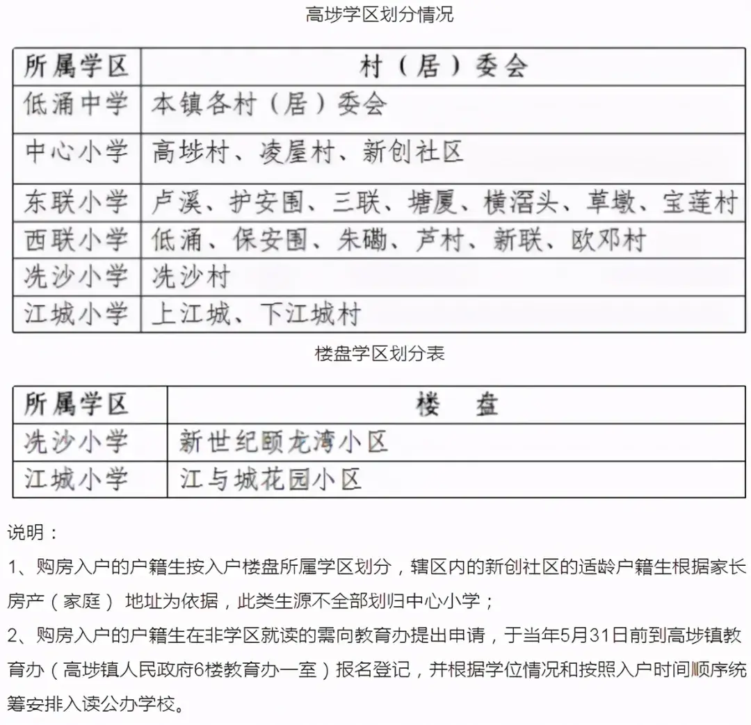
6、高埗学区地图
7、松山湖学区地图
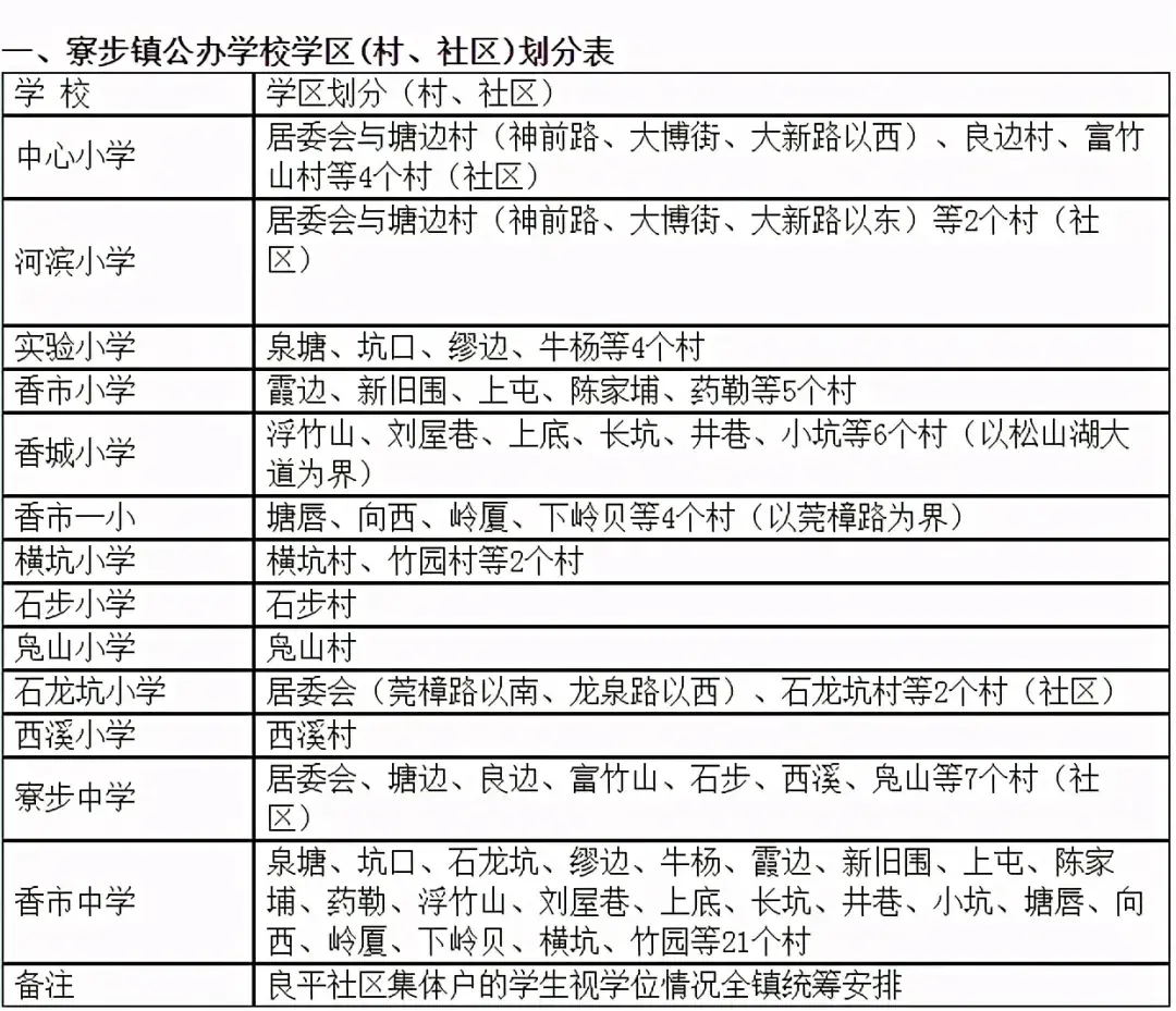
8、寮步学区地图
9、大岭山学区地图
10、茶山学区地图
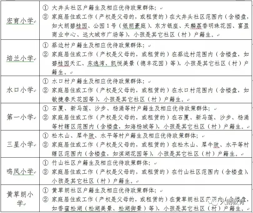
11、大朗学区地图
大朗镇公办小学学区划分表
备注:学区划分表中无例举的楼盘以所在地段归属哪个社区(村)为根据,栖身其内的户籍生划分到相对应的公办小学报读。
12、石排学区地图
13、石龙学区地图
小学
(1)石龙镇中心小学招生区域:老城区石龙户籍适龄儿童。
(2)石龙镇中心小学西湖学校招生区域:西湖区域石龙户籍适龄儿童。
(3)石龙镇爱联学校招生区域:永和新村小区、正龙豪园、华毅花园、金沙湾花园、结合广场、世纪滨江花园、信诺新村、帝景湾小区、聚龙湾小区、御龙湾小区、聚华豪庭小区、腾龙名苑小区、王屋洲村、冠龙华府小区等石龙户籍适龄儿童。(如下图所示)
(4)石龙镇尝试小学招生区域:中央豪门小区、龙城国际小区、濠兴逸苑小区、卓越东江小区、龙升豪苑小区、新鸿基珑汇小区、水天一色小区、伟安花园、惠如新村小区、紫玥轩小区、永华新村小区、黄家山村等石龙户籍适龄学童。(如下图所示)
申明:新城区以京瓷路和朴直路穿插口为界,京瓷路以西、朴直路以南耽误线(到正龙豪园门口)为爱联学校招生区域,裕兴路与龙升路穿插口为界,以南为爱联学校招生区域;朴直路以北、京瓷路以东、裕兴路及其耽误线以北(同龙升路接壤)为尝试小学招生区域(王屋洲村除外)。
初中
(1)石龙二中招生区域
① 新城区及积分造入学、优惠群体、特殊群体申请获批的栖身在新城区。
② 部门老城区石龙户籍适龄学童,包罗:中山东、旗下街、面街、新街、竹园街、兴龙东、绿化东、滨江东路等(老城区以南桥—新桥路—承平路及其延伸线为界,东边地段为二中招生区域)。
(2)石龙三中招生区域
① 部门老城区包罗:中山西、海唇街、和平路、青竹街、红棉路、海塘街、兴龙中、兴龙西、绿化中、绿化西、滨江西、南边街、百花南、百花北居民小组;忠维、新维、蒲溪社区;东莞监狱、木材厂;(老城区以石龙南桥—新桥路—承平路及其延伸线为界,西边地段为石龙三中招生区域)。
② 西湖区域石龙户籍适龄儿童。
14、虎门学区地图
15、长安学区地图
长安镇社区对应分配学校一览表
长安镇楼盘(小区)对应分配学校一览表
16、厚街学区地图
备注:2020年厚街小学招生以户籍为根据,根据相对就近、周边调配、学区对口入学与多校划片入学相连系的原则。竹溪、珊美、厚街等23个社区按户口所在社区划分学区;湖景社区居民以学生父母名下的房产或工做单元所在地段划分到所属学qu(房产优先)。
17、沙田学区地图
备注:镇内跨学区与滨港社区集体户籍适龄儿童按照相对就近入学原则,由镇教育办理中心统筹摆设入学。
18、塘厦学区地图
塘厦镇小学学区划分描述
1.中心小学:四村社区、旧头村、学区内的塘厦社区居民及学区内的室第小区。宏业北七路以西→迎宾大道以北→环市西路以西→塘龙路以北的栖身小区。次要包罗银湖山庄、金域半山、三正半山豪苑、湖畔山庄、御湖半山、锦绣花园、富康豪庭、隆福花园、聚龙阁、兴怡居、迎宾豪苑、万科金色城市等室第小区。
2.尝试小学:诸佛岭社区、复兴围社区、学区内的塘厦社区、以及区域内的室第小区。广深铁路以西→新洲西街(吹风凹)以南→宏业北七路至可居的延伸线以东→环市北路以南→环市西路以东至加油站→塘厦大道以西至火车站,包罗金地博登湖、可居、尚居、亦居、湖柏山庄、宏业花园、三阳三正购物城、龙景花园、恩泽居。
3.第一小学:莲湖社区、石潭埔社区、横塘社区和水电三局及区域内的室第小区。
4.林村小学:林村社区及区内的室第小区。
5.第二小学、塘厦户籍学生不限栖身地;
6.第三小学:塘厦户籍学生不限栖身地;
7.水霖尝试学校:学校周边户籍学生,承受中心小学、尝试小学、林村小学等超员调配;
8.金桂园学校:学校周边户籍学生,承受尝试小学,第一小学等超员调配;
9.水霖学校:学校周边户籍学生,领受中心小学、尝试小学、第三小学等超员调配;
10.华正学校:学校周边户籍学生,领受中心小学、尝试小学等超员调配;
11.华辉学校:学校周边户籍学生,领受第一小学、尝试小学、林村小学等超员调配;
12.恒星小学、兴华小学、科翔小学、启源小学、东星小学、大江源小学、扬帆小学:不限户籍生人数和栖身地址。
19、凤岗学区地图
备注:按照就近入学原则,拟将全镇7所公办学校按所在村(社区)停止划分,并在同一招生平台上由家长按照居所所在地自行选择就近学校,教育办理中心汇总数据后,按照报名人数及学wei供应情况分配学wei,超出供应数量的拟按入户时间先后挨次派位,未能派到学wei的,按第二意愿或全镇调配停止登科。
20、清溪学区地图
21、樟木头学区地图小学一年级:凡家庭住址在圩镇、樟罗、百果洞、樟洋社区的原则上摆设到樟木头镇中心小学就读;凡家庭住址在石新、柏地、官仓、裕丰、金河社区的原则摆设到樟木头镇尝试小学就读。
①若学区学wei不敷,则教育办理中心按照报名情况,恰当调整学wei。
②若因特殊情况,需要申请跨区域就读的,由家长向镇教育办理中心提出申请,并上传申请质料到招生平台。
③学wei摆设以镇教育办理中心公布为谁。
初中一年级:免试摆设到樟木头中学就读。
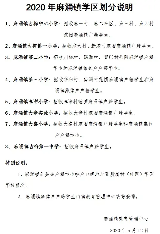
22、麻涌学区地图
23、望牛墩学区地图
村(社区)户籍生学区划分表
楼盘户籍生学区划分表
24、中堂学区地图
25、洪梅学区地图
26、道滘学区地图
27、黄江学区地图
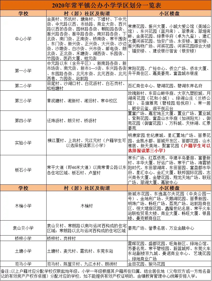
28、常平学区地图
29、桥头学区地图
注:中心小学学区内桥头社区和迳联社区户籍适龄儿童到第三小学就读。
中心小学学区。桥光大道以南→中兴路以东→29号路(规划中)以北→谢岗镇界→新开河以北→石马河→桥鸿路以西→小海河以西→光亮路以南,次要包罗凯达华庭、满都、正丰豪苑等室第小区。(该区域内桥头社区和迳联社区户籍适龄儿童继续到第三小学就读。)
第一小学学区。东部快线以南→桥新路以西→中兴路(S120)以南→文明路以北→岭头工业大路以北→桥新东二路以北→桥新路以西→桥常路以南→大兴路→禾石路(禾坑段)→常平界。次要包罗山川江南、米兰公馆、保利等室第小区。
第二小学学区。桥光大道以南→岭头工业大路以南→桥新东二路以南→桥新路以东→桥常路以北→大兴路以东→禾石路(石水口段)→常平镇界→29号路(规划中)以南→中兴路以北。次要包罗帝庭山室第小区。
第三小学学区。东桥市街→文明路以南→岭头工业大路以东→桥光大道以北→光亮路以北→小海河以北→石马河以西→东江大道以南→龙桥大桥→小海河以东。次要包罗凯逸豪庭、三正公园里等室第小区。
第四小学学区。文明路以北→中兴路(S120)→桥新路以东→东部快速→企石桥头镇界→小海河以西。次要包罗石竹、鸿华等室第小区。
第五小学学区。新开河以东→石马河以东→桥头界。次要包罗东江、山和、屋厦、岗头等村(社区),东太湖片区。
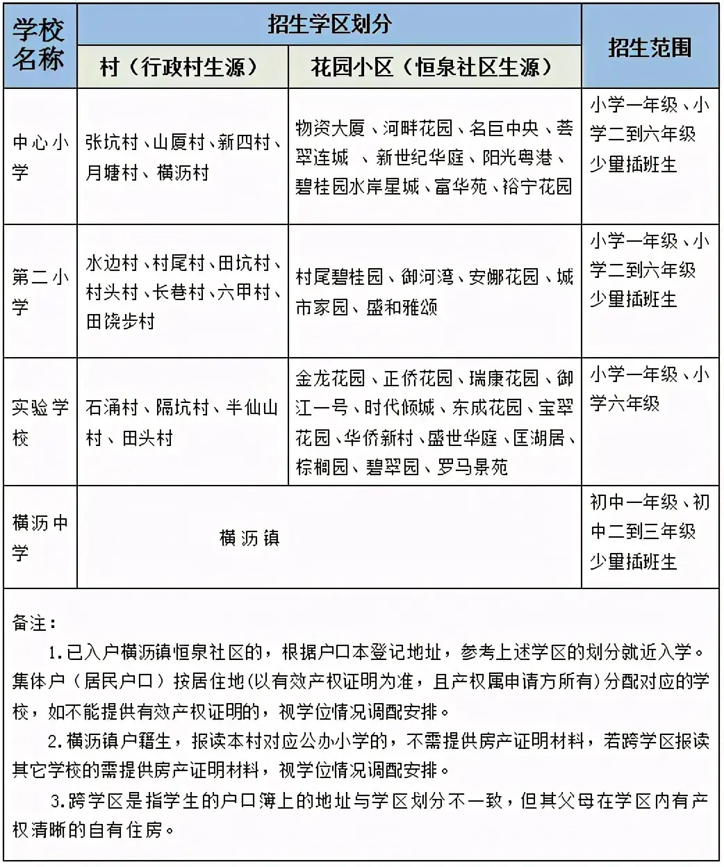
30、横沥学区地图
31、东坑学区地图
32、企石学区地图
留意:靠近学校≠学qu房!
学qu房其实不取决于间隔,挨着学校也纷歧定有优先就学权。教育部分划分学区的原则是按照昔时区域内适龄学生的数量合理婚配教育资本,若是区域内昔时入学的学生数量超越区域内教育资本接受范畴,就会停止响应调整。
所以,学区也不是固定稳定的。楼盘将规划到哪个片区入学,要以教育局官网和相关学校网站上的招生范畴为准。列位粑粑麻麻买房时要睁大眼睛看清晰咯!
来源:东莞资讯中心
凡说明"来源”或“转自”的文章,版权归原做者及原出处所有,仅供各人进修参考,若来源标注错误或进犯到您的权力,烦请告知,我们将立即删除!
