一、常用建筑符号含义示例图
1、质料类

2、构造类

3、构件代号含义

二、很好记的看图口诀
给你一张图纸,必然要认实、认真看,必然要细心,因为图纸出错一点点,间接影响施工。简单反复一下口诀:
1、从上往下看,从左往右看。
2、由外向里看,由大向小看,由粗向细看。
3、图样申明对照看,建施结施连系看,设备图纸参照看。
4、先看全局性根本图,后看部分性详图。
三、复杂的线条、图例符号1、复杂的符号含义:


2、尺寸与标高


3、索引和详图符号


4、引出线

5、图形折断的符号

6、对称的符号

7、坡度的符号

8、毗连的符号

9、指北针

四、实战看图
建筑施工图是暗示房屋总体规划、建筑外形、内部安插以及细部构造、表里拆修、施工要求等内容的图样。
1、总平面图

2、平面图和常用图例


3、立面图




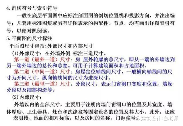
4、剖面图


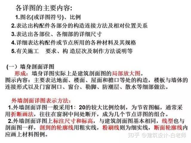
5、详图







五、电子档图纸
如今为了便利,都接纳电子档的建筑图纸传输和阅览,此中格局就有DWG、DXF、PDF、DWF、JPG等多种格局;版本更是多,高版本在低版本AutoCAD中打不开。能够用以下办法免费、批量将AutoCAD图纸,转换到指定格局、版本。

部门内容选自收集,若有侵权请联络删除
想领会更多建筑施工图相关内容,能够点击https://sourl.cn/EHFbMn
0
