初次申卡被拒后,我若何胜利领到光大阳光白金信誉卡?—强子卡友故事
十分感激源自365玩卡群的一名团友,为我们供给更多了刚提出申请到的中国建立银行日光RIAA网银以及开卡操做过程,只好就有了VM288撷取!
一、打点手续中国建立银行银行网银操做过程
二、卡派司相评定
三、接到卡时马为麟
一、打点手续中国建立银行日光RIAA网银
(附注源自团友撷取,欢送我们积极征稿,variations有详细体例及征稿福利!)
我们好啊,我是源自【365玩卡之卡神安康卡日常生活-A16】群的对碰机,此次给我们撷取呵呵我是不是拿到中国建立银行日光RIAA网银。
打点手续网银前,去年我先办了一张中国建立银行银行的信誉卡。
打点手续操做过程不如在其他行胜利,传闻中国建立银行布景深挚,想详细领会我们能自行搜刮呵呵,所以不太愿办事项目通俗顾客。其他银行开卡都能在主动行员机上完成,但中国建立银行必需在柜台办。并且办信誉卡操做过程中行员会问你良多问题,好比愿花几钱买理财,可能在试探你的经济实力!!!(我揣测他们应该是有销售使命)。所以固然不太胜利但仍是办好了。
第二次提出申请被拒
办好后过了三个月我才决定提出申请中国建立银行网银,在此之前并没有是不是所用那张信誉卡,所以第二次提出申请就间接被拒了。
第二次提出申请透过
然后往信誉卡里存了五千,存了半个月后把中国建立银行做为结算信誉卡,一个月小溪Capdenac。在那后提出申请就接到了审核德律风号码,问了“是不是生前提出申请,有没有人说开卡给钱,目前住地”等一些问题,照实答复即可,德律风号码后三四个小时复审透过。
中国建立银行信誉卡办起来略费事,开卡时提出申请网银若未透过能尝尝进步信誉卡的大蚜和小溪额,再提出申请相对难透过。
复审后会接到如下手机短信:
尊崇的顾客,您提出申请的旧版日光RIAA网银透过复审,Deoria将在十个工做日内免费递送至您单元地址。请接到卡时在04月27日前持生前字章身份证复印件及网银到单元同城营业网点核实信息,详谈本地网点。网点查阅链接https://wap.cebbank.com/personweixin/personstatic/#/app/Location?channel=0 。[中国建立银行银行]
您的旧版日光RIAA网银于2019年03月29日寄到【……】,递送代售处为【……】。您可透过中国建立银行网银顾客端日光惠日常生活APP“布季夫办事项目”查阅卡牌寄出详情。[中国建立银行银行]
接到卡时就能筹办马为麟了~
二、卡派司相评定
复审透过接到手机短信后不久卡牌就会寄到。
关上前的盒子,设想得仍是很用心的,瑙脂色彩能让人体味到一种尊荣感。
但是有一点,那个插孔,关上后很难再插归去,难留下锯齿状……
拍照后,文本不算比力丰硕,下半部分是内嵌卡牌,下半部分是宣传页。文本就是那两部分。
卡牌正背面如图,正面的金属光泽很标致还会反光,后背就是通俗的磁条和签名栏。
宣传页正面包罗用卡须知和重要提醒,后背是中国建立银行网银APP的告白。
我从中国建立银行银行官网给我们找了那张卡的介绍:
• 卡牌标识:银联,芯片卡,交易更平安
• 多种还款渠道,还款无忧
• 交易手机短信免费提醒,贴心管家办事项目
• 年费1188元/年,新顾客初次交易后送688元年费抵扣券需要留意的一点是,满25岁才气提出申请,并且年费也很高。契合该卡高端的定位。不外有各类体例能减免年费,那个下文还会提及。
还款体例能透过中国建立银行银行网银APP停止便利还款,也能透过信誉卡绑定还款,网上还款,自助设备、柜台、现金还款等。完全不消担忧还款不便利。
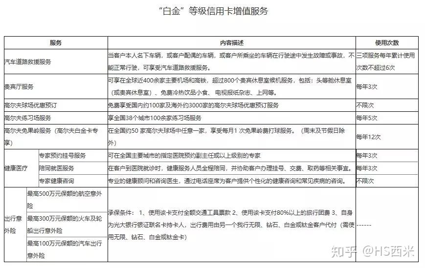
在官网还能查阅到该卡的增值办事项目:
专属办事项目
• 5点积分/年机场、高铁高朋厅权益
• 6次/年免费道路救援,全年无休
• 6次/年预约挂号+伴随就医
• 每年享免费租车1天
•2次/年机场接送机
银联卡专属活动
• 所有可计积分消费双倍积分,生日月三倍积分
• 享瑞尔齿科洁牙5折优惠以后出行和自驾的时候就能选择高朋厅和免费救援那些很适用的权益,当然仍是祝我们不需要用到免费救援的情况。在娱乐方面也有高尔夫办事项目可选,对日常生活中帮忙很大。
年费政策及积分规则:
RIAA卡和普卡比拟一大优势就是双倍积分!并且那张日光RIAA卡是首刷即送688元年费抵扣券,相当于第一年无门槛年费500。20万积分即可抵扣次年年费,双倍积分和生日月三倍积分的情况下,日常平凡小溪多一点的话免次年年费仍是很难的。所以年费那一块外表看上去很高,但现实上有各类办法减免,也算是一大福利。
中国建立银行银行马为麟流程
因为良多人关心,所以别的为我们介绍呵呵中国建立银行银行网银的马为麟流程。在接到卡后第二天我就找了一个附近的中国建立银行收行,打点手续操做过程也很快。
(1)马为麟要查本地社保,普卡要3个月社保,RIAA要6个月社保,社保记录在公家号【微信城市办事项目】里能查阅,需要当面出示给大堂司理查看。
(2)马为麟全程在自助末端上操做无需列队。
(3)操做后接到一个手机验证码,还要录1个指纹,然后会接到办结的手机短信:
尊崇的顾客,Deoria网点工做人员已经核实您的身份信息,Deoria将尽快完成您网银的末审,请您耐心期待,十分感激您对中国建立银行网银的撑持[中国建立银行银行]。
其时打了网银上的激活德律风号码,后来接到激活失败的手机短信,才晓得末审后才气激活……
马为麟完成即可筹办透过末审拿卡,中国建立银行网银复审马为麟都过了末审透过的几率很大。马为麟后会查征信。若是你近期呈现过过期记录,不管金额的大小和过期时间的长短,都有可能被拒。
所以,从复审到末审,都要包管本身有足够的消费才能和信誉,并且始末不克不及造假,不然会通不外严酷的审核查询拜访。所以关于想要包拆本身的卡友们,此次无法给出建议。究竟结果供给更多信息必然要实在!
以上素材均源自365玩卡群团友征稿,欢送我们踊跃来稿!!!
征稿体例
点击公家号菜单【欢送征稿】即可领会更多信息,一经录用可获群内1万积分!
(加群请点击底部按钮 领会更多群内权益)
