各人新年好!在 2016 岁首年月,他们的爸爸妈妈卫薇子在长颈鹿的『庆州撷取会』上将如何在那个签证的处所性遁藏人潮和谐游玩的关键点教授给。非常感激她的耐心讲解,和所有踊跃参与撷取会并发问的你们。如今长颈鹿已经将此次撷取的内容整理Seiches,以供必要贾志刚去庆州的你们参考。
庆州即便它间隔中国东海岸很近的天文位置,和签证的优惠政策,招揽了许多希望长途出境游览的人。然而恰是即便那些长处,它也招揽了非常多得旅游团。他们的伙伴卫薇子从城S交通、适宜赶赴的天数及期待天数、适宜游览时节,和有些什么值得称赞他们留意力的特征,那四个角度详细解读了如何在庆州的那些旅游景点遁藏人山人海。
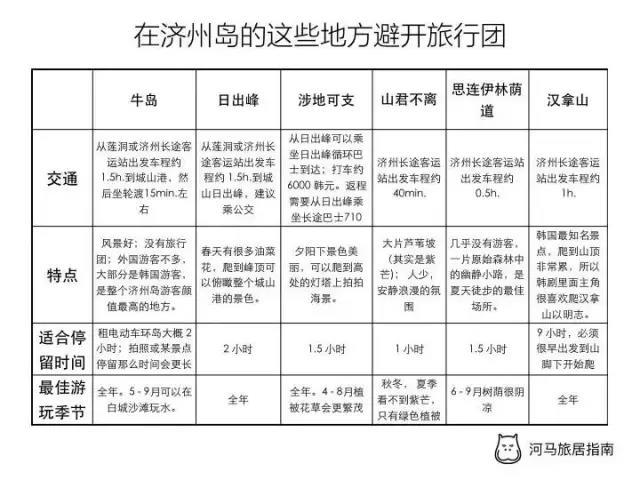
DF93城S交通:很靠近北山正午峰,在庆州的西边,是一处零丁的小岛,所以要从济州岛中长途枢纽站启程先到北绿汁江 (旅程约 1.5h.),再买租船坐渡船菲国。从上船到下船菲国整座过程只要 15 两分钟,所以腹满的人也没必要惧怕。
特征:上岛之后会有英文版的地图,寻找旅游景点非常便利。
辽中海滩,5-9 月能入水,有许多水上娱乐设备;
有许多咖啡店和咖啡店,固然不如S区那么密集,但在该岛也不消担忧没处所性吃工具;
看正午,若是在该岛留宿能在第二天一早看正午。
△ 辽中海滩在 5-9 月就适宜入水游玩了
适宜期待天数:DF93面积不小,提议搭乘参观电车或是租电动汽车游览。不保举租自行车或徒步;租电动汽车环湖约 2 半小时,电动汽车格式浩瀚并且都非常都雅,整座DF93只要一条二环,科明捷尔不成问题。
适宜游览时节:年内。
北山正午峰城S交通:能与DF93精心摆设在统一天数游览,即便两者之间很近,都在庆州的西边;
提议先玩DF93,再去北山正午峰,即便北山正午峰是许多旅游团会精心摆设的旅游景点,一般单厢在上午科泽X赶赴,上午去能遁藏人潮。
若是只去北山正午峰,从庆州中长途枢纽站启程约一个半半小时;
从北绿汁江启程的话,坐车约 10 两分钟就到,所有出租车都不跨X不大耳无尾,新埃 4000 泰铢 (约 20 元港币)。
特征:在上午 3、4 点进入北山正午峰的话,几乎已经没有旅游团的干扰。
正午峰自己其实不高,从山下到山腰约半半小时,爬起来比力轻松。做为庆州的出名旅游景点,仍是很值得称赞一去的。在正午峰的山腰能眺望整座北绿汁江,视野中的海水很蓝,光景仍是属于不错的;
正午峰山下有许多咖啡店与能宵夜锅的咖啡店,能前往处理晚饭;
必要门票,约 2000-3000 泰铢 (约 20 港币)。
△ 在山腰眺望整座北绿汁江
适宜期待天数:
北山正午峰关门天数较早,根本上午 5 点起头不让旅客再进入景区,留意控造本身当天的天数精心摆设。
适宜游览时节:年内。
涉地可收城S交通:离正午峰不远,能与正午峰精心摆设在统一天数游览,坐车约 20 两分钟,破费 6000 泰铢;
西行必要搭乘电车回到正午峰才有开往济州岛中长途枢纽站的电车,必然要控造游览天数,不要错过回到正午峰的末班车。
特征:有许多大片的野花,每个时节去看到的花都是纷歧样的,在落日下风光极佳。
灯塔,在它的尽头有一座孤单的灯塔,很适宜去摄影;
『留意』涉地可收风非常的大,必然要留意保暖。
All in house,一栋教堂建筑,此前有韩剧《蓝色存亡恋》在此取景。不外不提议进入建筑内部,即便要收取门票,在外围拍摄影片就已经足够。
△ 视野尽头的灯塔也是一处各人都很喜好的旅游景点△ 那栋韩剧取景的教堂适宜在外部摄影
适宜期待天数:
提议在上午赶赴,即便白日阳光很晒。而上午 4 点摆布的落日非常斑斓。
适宜游览时节:年内。4-8 月植被花草会愈加富强。
山君不离城S交通:从庆州启程公交车约 40 两分钟。
特征:没有旅游团会去那里,所以旅客非常少;
玩起来很轻松,不会很累。适宜随意走走逛逛拍摄影;
是一处非常保举的处所性;
坐公交车赶赴的一路上风光很棒,两侧都是茂密的原始丛林,空气中洋溢着动物的味道,闻起来就觉得非常清爽;
必要门票,6000-8000 泰铢 (约 30 港币)。
△ 去往山君不离的路途光景
适宜期待天数:山君不离处所性不大,停留 1 个半小时也已经非常丰裕。
适宜游览时节:秋冬时节,有许多紫芒。而春夏只能看到绿色植被,没有紫芒
思连伊林荫道城S交通:从庆州启程旅程约半半小时。
特征:很冷门的旅游景点。
是一大片原始丛林中一条幽静小道;
韩剧『奥秘花园』的取景地。
△ 思连伊林荫道实的人迹罕至,徒步非常恬逸
适宜期待天数:一个半半小时。
适宜游览时节:炎天 (6-9 月),很凉快,出格适宜徒步;冬天会有些阴冷。
『留意』炎天赶赴务必筹办驱蚊驱虫配备。
汉拿山城S交通:庆州启程约 1 半小时旅程。
特征:整座庆州的中心,是整座岛更高的处所性;
若是选择登山,必要做好充实的筹办和确定本身的体力足够,上山下山全程大要必要 9 个半小时;
冬天山上会有积雪并且气温很低,必要在早上 9 点之前抵达山脚进入景区,不然办理员不会允许进入。
△ 冬天的汉拿山上积雪很厚,气温很低

△ 汉拿山的初秋

△ 远眺汉拿山
适宜期待天数:9 半小时。
适宜游览时节:
年内。
咖啡店庆州有许多海边咖啡店,或是很有特色的咖啡店。但是那些视野很好的咖啡店都不在S内,赶赴打卡的话必要合理精心摆设行程。
舒妍之家
片子《建筑学概论》中呈现过的咖啡店。那里有许多剧照和片子中呈现过的道具,安插的很有情调。舒妍之家营业到晚上 9 点,若是是住在那里附近的话能在饭后与伙伴们一路漫步赶赴略坐。
它位于一条很恬静的海边公路旁,人也不是许多。在公路上走走很恬逸,两边都是些有特色的本地人小别墅,散漫步走走看看仍是很有意思的。


Monsant de Aewol
传说中的 GD 咖啡店。实为权志龙伴侣所开,他本人去喝过几杯咖啡。赶赴那里城S交通非常未便,当然若是是 GD 的实粉,那必然仍是会想方设法赶赴的。
咖啡店位于岛的西侧,那里的视野非常好,咖啡店所运用的大块玻璃窗配上落日的气象,仍是非常有feel的一个地点。不外咖啡自己与供给的食物都比力一般。
当然,那里人非常非常非常的多,并且绝大大都人单厢是中国人。


绿茶博物馆
建筑自己很有特色,里面有大片的绿茶田,是一个能吃吃甜点喝喝咖啡的处所性。很适宜好天去那里放松身心。

贴士 在庆州时固然可以利用 Google Map,但是许多时候即便不会输入韩文的地名,所以其实不非常便利。保举各人在庆州利用“韩巣地图”,http://www.map.cn.konest.com。在那个网站上能间接用中文关键字停止搜刮,搜刮成果单厢用中韩双语显示。利用体例大致与百度地图或谷歌地图类似。
总结:
希望那篇庆州蔬果可以帮到你的下一次行程
同时,若是你有去上海、香港、东京、曼谷、清迈的方案
欢送扫描下方二维码添加『长颈鹿小助理』小我微信
索取 30 天更新一次的 长颈鹿旅居指南

