目次 英语进修的器与道 0. 称谢与小引(善事利器)
感激你们带给我的庞大灵感和动力(immense inspiration & motivation),让我静心回忆(comb through)、系统总结(thoroughly condense)我的英语进修过程(learning journey)。希望我的分享(sharing),能助力(enable)你的英语更上层楼(scale new height)。
…….欲善其事,先利其器…(Sharpen the saw)…(器不在多,在精,守于专,而成于恒)…..
(At times, less is more. P^3==Passion, persistence, perseverance. Focus with dedication)
1。单词 (Words, Vocabulary)(GRE, 小白书, 韦氏小绿书,漫话单词,单词游戏)(给能屈能伸的你我(self-stretching)——不竭挑战脑海中,本身给本身规定的浅鸿沟 self-imposed shallow boundary)
词汇晋级高中词汇和四级词汇,根本上跟着教师上课认实听讲自然业,凡是其实不需要专门背词汇书。六级词汇大要是第一个坎儿。然后,两曲高阶词汇:
托福词汇,十分重要,是英语非母语者必需掌握的词汇。有了托福词汇,英语传闻读写根本上会比力顺畅。
而GRE词汇则是学院级(academy)的词汇。就算是英语为母语者,也觉得良多GRE词汇十分难,也会专门花时间筹办GRE词汇(拜见美版知乎的问答)。
1.1 撸GRE单词,或者至少到达或超越那个单词量级。GRE词汇,绝非 God’s reading English, 而是母语为英语者,大学结业修读研究生的必背词汇量(均匀1.5–2万词族摆布,好比like加了ly,只算1个);GRE单词是 a Good Reader’s English; 有些GRE词汇,英美小学生城市。纷歧定非要背会每个GRE单词,因为不是每个单词都“有用”或常用。
能够参考Magoosh线上培训所推介的若何进修GRE单词。
1.2 读 Word Power Made Easy故事性兴趣性超棒。
英语成立在单词之上、然后又在单词之外;功夫用在单词之上、也要用在单词之外。
(以前我老纠结,本身是内向 introvert, 仍是 外向extrovert, 读了那本书,我立即大白了,良多人,其实都是ambivert 二向的。词根vert是 turn/bend 转/弯的意思—-我就说嘛,我们都能左转、也能右转啊;只是无论怎么转,别晕了头别忘了初心,不然就是pervert (== per -> away, vert—> turn) 反常、倾覆、毁坏———一个词根,一本单词书,竟然也包罗许多人生事理)(学单词时,多瞎想,多联想,以至多异想天开,冷冰冰的单词就突然有了温度;死硬的单词,有了你想象的同党做风口,竟然能够飞上天….)
有了上面1.1 和 1.2,你就能够仗剑走全国,什么支流媒体刊物、什么英语名著,根本上见不到太多生词。当然,必然还有良多不认识的单词,因为英语词汇有一百万,(1) BBC说:还在畅通利用的大要17万,还有47万过时的单词; (2) 最牛的是丘吉尔,他书写用到了6万单词;(3) 英语为母语者,日常会话均匀用到5000词; (4) 令人啧啧称奇的是,据说有50个常用词,占据了英语残山剩水—-占了所有书面英语文章中单词呈现总量的45%(按呈现次数、反复统计)。
1.3 韦氏词汇小绿书,也能够读那个比1.2略显薄弱稚嫩;但也有本身的特色。
1.4 漫画学单词那三本书,也能够读读,每个单词一幅漫画,一个谐音记法,三个酷酷的例句。那本来是专门为母语英语者,筹办大学入学测验SAT和GRE测验,快速记忆单词用的,有趣有益,效果好。
单词,要记牢,无非是“刺激”本身的大脑,让单词在脑子里留痕!别管办法,能刺激你的大脑,能让单词在脑子里留痕得办法,都能够拿来用。
各人能够看我那个【漫画百斩记单词】系列,一路进修稳固大词。
专栏: https://www.zhihu.com/column/c_1577805410442158080
第一辑:
【漫画百斩记单词01】从“鳞次栉比的屁股”(abutting butts),看”拆分联系关系“记单词2 附和 · 2 评论文章 1.5。游戏单词进修和稳固单词,也有良多路子和办法,因人而异,可自行选择。好比,单词游戏,它有良多品种。
有一档出名的拼单词-打擂台-赢大奖的节目,即Pat Sajak(下图右)从1981年就起头主持的一档电视综艺节目,叫”Wheel of Fortune”, 各人能够搜刮视频感触感染一下。(单词量==钱 ,马上能够在节目里变现,Word power makes money..)
别的,则有良多填字、找单词、配对等等的游戏。下面那个对我来说,难度不小,各人试一下(我目前最怕3-5个字母的短名词)(从那个游戏,大要能够感触感染到一些英语为母语者Native speaker跟我们非母语者的区别):
那是谜底,你能够搞定几个?(我之前都不认识那个chariot (古代双轮马车)….)
1.6 中文版的词根词缀书那几本,常见。各有特点,我没有认实学过。提出来,供参考吧。
知乎上有良多词根词缀专栏,挺好的。好比
https://www.zhihu.com/column/c_1187370933186162688
1.7 英语同义词词典 (The Thesaurus)那个关于书面写功课十分有用。一个意思,多个词来表达,以免文章显得单调沉闷。
柯林斯双解,自带同义词;韦氏同义反义词,则最权势巨子。
2。电子词典东西 (MDict, Eudic, 韦氏袖珍词典,同义词典) 2.1 强烈建议选用中英双解+电子词典不成以再跟中文的英语词典缠绵了(break up)。
强烈不(!)建议仅仅(!)利用英—英词典:
1)我们的程度决定了很长一段进修时间内、不成能100%敏捷弄懂或者不克不及深入理解英英、出格是词典对一个目生单词的解释。(中英双解会加速、加深理解)。
我举个极端一些而又实其实在的例子,说说那些主张“学英语要尽快忘掉汉语”的论调,是多么自讨苦吃。好比,英语中暗示动动物的名词,跟着英文解释烦琐了半天,不如看一眼它那2-3个字的中文叫什么。有一本韦氏袖珍词典如许定义山君: Tiger, n., large, carnivorous, black-striped jungle feline. 假设你不晓得 Tiger 是“山君”, 那么,你看了那个英英释义,八成会被虐到哭……阿谁英英释义长得那容貌儿:“山君,名词,体型庞大的,食肉的,有黑条纹的,森林猫科动物”。可是,为什么不借助中文、反其道用之呢——-因为我早就晓得Tiger是山君,山君是tiger,所以,我再看阿谁英英释义,反而觉得出格亲热,因为我通过一个Tiger词条,学会或稳固了3-4个(新)词(包罗GRE级此外词)!
(朗文词典,号称2千核心词,能够说尽全国英语单词。它如许描写 tiger: a large wild animal that has yellow and black lines on its body and is a member of the cat family,光看英语解释、得需要几想象力才气猜对它说的是哪个动物啊……我如今不喜好看朗文的英语解释(偏好,无他),因为那些释义用词太简单,不如看韦氏词典的释义,更可以挑战本身的词汇鸿沟)。
背单词、学英语需要多折腾,触类旁通。好比,接着说韦氏阿谁tiger的定义。carnivorous (肉食的,meat eating), herbivorous (草食的,plant eating),omnivorous (杂食的, plant & meat eating)。继续合成,carn(i), voro(u), herb, omni, 继续引申组合,(拜见“英语词根词源记忆词典”,能够下载拆在Mdict 或Eudic 应用法式里,拜见下面2),一会儿,一揽子,见识15个摆布的单词。strip/stripe/stap, feline/canine…….然后,另一利器是英语同/近义词(柯林斯自带;韦氏的更系统和典范),一个单词/说法,若是你能掌握2-3个它的近似或反义词,那么无论你说或是写,都能快速转换、站稳脚跟。
———-
再举一例(可跳读)。avocado那种热带生果, 长得出格,发音又顿挫顿挫,所以很早就知其洋名。曲到有一次在生果摊,一位老先生问我:它中文名叫啥?我立马就纸山君了。不外,也从此记住了它:鳄梨;牛油果。
是啊,英文世界里,其实不缺我一个懂英文的半桶水;而中英文都懂的,应该仍是更缺一些——哪怕我们懂中英文,只是哄着本身玩呢…
看两大辞典若何分说 avocado :
【柯林斯】Avocados are pear-shaped vegetable, with hard skins and large stones, which are usually eaten raw 梨状蔬菜,硬壳大核,常生吃。
【剑桥】a tropical fruit with thick green or purple skin and oily green flesh that can be eaten and which has a large round seed at the centre 热带生果,皮厚,呈绿或紫色,绿色果肉多脂肪可食用,中有大圆种核。
———-
“钱能生钱”, “单词亦能生单词”(词根词缀,同反近义词等等),那是利滚利、滚雪球效应。
你需要到达一个critical mass (临界量量)——在那之前(像登山),你需要一些蛮力和苦功夫、以至死记硬背;在那之后,一览寡山小,放空档、任我行(cruising)。
2)中文母语是我们学英语的拐棍,事半功倍啊!把拐棍丢了,得失相当。中英文双解,让你双角度、双焦距地全面领会一个单词或短语,不知不觉间又同时进步了中英文。(我们如许中英混搭去理解,关于有些单词和短语,我们理解的可能比老外都深入…)
3)过早利用英英词典,很可能形成你懂英文,但无法很快转换成中文,除非你决定跟英美人鬼混一辈子(just kidding; no bias here),不然万万别如许做……
2.2 说一说那本袖珍纸量词典(我上面说的是下面那本袖珍词典。不晓得为什么,它几乎绝版了。归正我挺爱它的,经常放裤兜里)The New Websters (Vest pocket) Dictionary, Publisher:Lexicon Publications,Editor: Donald O. Bolander.)

(它是一套书里(更好的)的一本;跟手机差不多大、照顾便利。伴侣送我的,积灰积了5年,才发现那是宝——想来实是感激老伴侣!)
2.3 下载词典应用东西 APP(见下面)拆入“牛剑客”———牛津双解(全)、剑桥双解(中文释义切确)、柯林斯双解(同义词、例句典范),词根辞源字典,其它如朗文、韦氏等,随你所爱,尽(管)安(拆)之。如许,你学英语,85%的问题,就都有了谜底……
{注:我用的柯林斯双解,是2.00版本的;发现个别句子的中译有错误,好比:(1) There is a pernicious culture of excellence: everything has to be not merely good but the best. 关于优良存在着一种认识的误区:一切都务求更好。【实义】 如许一种逃求卓越的文化害人不浅,即只是好还远远不敷,凡事务必更好。(pernicious是一个(formal)正式用语,GRE词汇,意思是wicked/bad/damaging,我也把它当成poisonous) ;(2) In the reproduced bronze she is completely nude. 她全身赤裸,皮肤是日晒后的古铜色。【实义】 她在阿谁仿实人(复造她本人)的青铜像中,一丝不挂。(在柯林斯印刷版双解词典里没有那些例句;但柯林斯英文在线,有那些例句)(***No free lunch——-那是利用免费词典,所要付出的一点代价吧;我们趁便修炼火眼金睛,认真挑错儿玩)}
2.4 拆入Mdict 词典App不需要安拆,好比在电脑上,弄好一次,间接考在U盘上,能够在差别电脑上活动利用。(手机受骗然能够了)。

(编纂后的Mdict界面;非本来界面)
2.5 类似的App, 还有欧路词典
3。疯狂阅读 (love reading)(企鹅百大名著,莎翁,三教九流)
3.1 不克不及不读,但也不克不及只读时事或新闻你能够读经济学人、BBC、时代、纽约客、纽时、其它报章杂志等等,但是不克不及只读那些工具——因为,它们实时,却碎片。
(我几乎每天都刷BBC和纽时手机App的新闻题目,看到感兴趣的文章则点进去细读;好文章,则会拷贝到Word文档里保留,并划线、加颜色标识表记标帜好的句子和表达法。BBC算是正宗King/Queen’s English, 往往行文简洁明晰、不随意用大词;而纽时算是美美里高峻上的代表之一,文章里有良多大词——各有所长吧……)
3.2 必需试着啃名著、享受名著好比莎士比亚的、Lee的

好比那些

手指拨拉一下那种英美文学地图,也蛮有意思:A Literary Map of the United States
3.3 词汇测试及为什么读名著良多此类得词汇测试网站。
BBC文章https://www.bbc.com/news/world-44569277.amp , 提及那个词族(word family)测试(答错一个单词,就扣掉你~100个词族),免费版的测试顶限为1万4千词族: http://my.vocabularysize.com/ 。测试完毕的陈述里,明白指出:短时间内大量扩大词汇量,不是靠阅读,而是靠背单词表/单词书)(靠阅读进步词汇量,你我多半耗不起那个时间;但名著必然要读!!!
选择合适本身难度品级的书去读,为什么必然要读?小我觉得:良多句子、篇章很美很奇特,像音乐一样悦耳;赏识做者摆列文字的功力;服气于做者强大的思虑力、触动听心的传染力;名著往往初中的是人类、人道中那些遍及性、以至永久的工具——列位且读且体味吧。
4. 勤于写做 (keep writing)(写做圣经;On Writing well; 中英双修)英专,不克不及不写做啊
4.1 写做必看写做圣经:The Elements of Style (4th Ed)。有些人诟病它,请亲亲身下河去,看河水多深,
可否“…水清兮,能够濯我缨;…水浊兮,能够濯我足”
能够先看最初第5章,若是无感,那它就实不合适你。
一本100多页的小薄书,几个小时就能够读一遍。但读一遍,远远不敷

也能够先瞄一眼中文翻译本,免费无告白
【第五章 文风之路(含要点提醒)(An Approach to Style (With a List of Reminders))】
那本百年典范的做者之一是 E. B. White, 美国现代散文各人、普利策奖获得者,他的儿童三部曲,也是英美儿童文学的丰碑:

(中间关于猪与蜘蛛/网的那本,是母语为英语的小学生的必读名著)
4.2 On Writing Well算是对4.1那本百年典范的认真诠释,二者思惟理念一脉相承,那本则将其发扬光大、针对差别题材(非小说类)详细实例范文讲解。
4.3 中英双修在英语习做之初,更好能厚着脸皮找教师或者英语地道的人,给你认真修改,几次下来,你的写做进步会很快。再就是改写英文文章;或者读到好的英文文章,凭记忆复写,两相对照,找差距、有针对性地进步。
(1)做文是英语进修中的“输出”一环,它不单单涉及英语自己,而是需要综合进步语言素养。
好比一个同题做文,你用中文能够写得像模像样吗?若是能够,那你能够专注进步英语表达;若是不成以,那你要从头审视本身,单单抱怨英语是不敷的,可能是本身日常平凡积累不敷、逻辑不清、日常平凡思辩太少。
测验的文章,都是有框架的,三段论居多;陈腔滥调文居多。你在陈腔滥调文里,注入你的奇特内容,以至一股仙气,那你的做文不高分都难啊!
我倡导中英(语)双修,相生相长!无他,不竭扩大词汇量,多阅读,多积累。
(2)良多时候,“医者不克不及自医”,你本身改本身的英文习做,往往就像陷入泥沼的汽车,瞎忙活、挪不了窝!必需有高手拉你一把…要善用本身四周的资本)
【注】我所说的“中英双修、相生相长”的概念,大要能够表现在我对知友—-英国的
Susie Woo戴舒萱所做的一期Chinglish视频的点评中。让我们从Chinglish的恐惧与承担中脱节息争放出来,罢休将汉语的特点优势以及由此所训练出来的东方思维,融入到我们的英语进修中去,让我们的英语进修加速和深切,让我们的英语愈加坚实地道。
也让我们从一些英语母语者都可能不具备的东方视角,去对待英语、理解英语。当然,也绝不克不及夜郎自卑,因为语言是个无底洞,没有人可以全面掌握它,所以我们也必需继续持之以恒地向英语母语者、英语名家各人进修。
https://www.zhihu.com/pin/1579400319154225152
5. 白话(听力)(speaking, listening) 5.1 哑巴英语,不敷为怪,也不要背负心理承担多听多说,有时机去英美国度呆上3个月,有了1-4, 没有想象的难启齿
有了1-4打底,日常白话会话,像大炮打蚊子;你通过实战,把大炮改成一把拍子,就万事大吉了
良多人用得最多的,仍是工做英语(那个容易好多,因为你有专业打底;若是你不是处置保险或市场营销等职业,那你也用不着成天跟英美人说那些日常英语,那玩意儿你说得再溜儿也不见得有什么收益——我那里过于适用主义,只是希望各人大白我的意思,学英语时目的更明白一些、万万不要背负没必要要的精神承担。)
哑巴英语,一旦启齿,也能一鸣惊人!
(不要被“哑巴英语”的批判声,忽悠得找不着北。每小我刚出生,都是接近于“哑巴”(我没有蔑视的意思);我们学英语,很长时间内,就跟我们刚出生那会儿学汉语一个样——其实,比那会儿还惨!那会儿,爸妈、爷爷奶奶、外公外婆、七大姑八大姨、兄弟姐妹,管你听不听得懂、管你能不克不及启齿,每天总有人围着你,唧唧咕咕、哇哇喳喳地说汉语。学英语,一般人哪有那种免费又爱意浓浓的“语境”!!!)
君不见:说中文,憋得脸红脖子粗的,也大有人在。
不要动不动就让英语背那个破锅啊!
出格是我们以前的教育,太不重视说!
敏于事而慎于言;祸从口出….,
教师说得多,学生说得少。估量, 如今情况改动了。
5.2 传闻的一些素材我曾经进修、摘抄、背诵、模拟过,《小笨霖英语条记本(白话)》
看《老友记 Friends》等剧集,对白话也有很大帮忙。
其它的,如影视歌曲、电台英语、脱口秀等等。有声书—-名人演讲、美文;我出格听过良多“心灵鸡汤”的有声书,“心灵鸡汤”比力白话化、又能进修人生事理和技巧(好比,7 habits of Highly effective people, how to win friends and influence people,关键对话(Crucial Conversations),其它话题如:时间办理,指导力,影响力,加强自信,若何有效地演讲,若何办理本身和别人,等等)。
英语,如汉语,“弱水三千”,你总能“取一瓢”饮。
6。语法 vs 用法 (grammar vs usage)我对语法有成见。我觉得:在英专阶段,可能不需要花太多时间在语法上面。高中学到手的英语语法,就能够秒杀良多英语为母语的学生。
英美学生,不太专门花气力学语法。就像我们说或写汉语,几乎不会去想主谓宾定状补,而是读或说着觉得顺就好。
英美人更重视英语“用法”,那是更普遍、更具有现实意义的事,它也是包罗了语法、句法的更普遍的工具,涵盖了英文语法、习语、句子构造、语序、修辞等等。
重视用法,培育语感 feel/feeling/taste,而不是死抠语法。语法,有点像“胶水”,即便我们把胶水炼成全能胶,最末也得储蓄足够,我们才有质料去粘啊……万万别本末颠倒,任何人都难为无米之炊。
(The Elements of Style (4th Ed)根本以实例讲解英语用法为主,于是有评论家说:他们师生二位做者,不是语法专家——-我听了,哈哈一笑,“评”心而“论”吧,我相信做者 Strunk & White 一百遍,都不相信你评论家一次,嘿嘿 …..)
大量阅读,背诵典范句子或美文、段落,是一个好法子。那跟“熟读唐诗三百首,不会做诗也会(顺口)溜儿”,是一个事理。(那也是中英文,并没有素质差别的一个证据点)
7。小结(不走捷径却早到家)互联网
充溢着琼浆与毒药 (Nectar vs Poison/Toxin)
必然要去思辨,不要沉浸
学英语,不在材料多寡
在于你消化了几, 有几成为了你的,成为了你 (we are what we eat; we are what we learn)
别忙着四处找材料、找捷径
(找到了,却往往让它们在那儿积尘埃)
殊不知,捷径就是
(the only shortcut is actually no shortcut)
(the only constant is change… Change (ourselves ) all day, everyday)
每天花固定的时间,去
传闻读写
对峙,才气看到变革
(we are of change, by change, for change—-1)人自己就是一个基于细胞生长凋落的变革的生物体、社会在变、世界在变、我们的所学所想所做也会变;2)那些“变”影响了、决定了、改动了我们;3)若是我们主动求变、就会让人生、让家国世界更好一点点)
8。跋文 (afterword) -- 小我进修之路上面保举的书,我都亲身用过,觉得它们的确实确典范有用。
The Elements of Style第四版,读过、翻查过不行百变,以致于里面良多句子,都能记得;它们有时会在我写做文或说话时,突然间跑出来。实是令人欣喜!
GRE单词,背过红宝书和逆序,但后来觉得它的中英文释义良多禁绝确,所以已不怎么看它了。不外,曾经频频聆听过俞敏洪GRE词汇串讲灌音超越百变(后来是用1.5倍速听),以致于最初,老俞还没张嘴,我脑子里就闪过他要说的内容。好比,有一次,听到灌音里老俞说:“超车道,怎么说?”我脑子里立马蹦出来“A passing lane”,然后紧接着就听见灌音里的老俞攻讦说,那是错误的,准确说法是an overtaking lane。我其时心里咯噔一下:完蛋了,该记住的没记住、不应记住的却记住了!——— 可是,咋就那么顺嘴呢?我猎奇起来,在网上搜刮了一下,成果发现二者都对。语言,实是弄人,持续不竭地幻化容貌….
Word Power Made Easy,系统学过两边。如今也经常读一些章节。词汇,主题词,故事,辞源,词根词缀,语法等,被该书一网打尽。
Zinsser的On writing well, 只读过3遍,因为好多题材的写做,我目前用不上。但,那是本好书。
后来因为翻译唐诗和现代诗的需要,我就安拆了Mdict(和Eudic),一会儿,所有中英双解词典,尽收囊中。查1个生词,3-5本双解词典的释义,尽收眼底。然后,大白了,为什么有那么多差别的词典?只因,各有所长,谁都代替不了谁。(中译英、或英译中,后来才学会用谷歌G或百度B等的翻译东西打底,然后修改;最末稿(出格是文学类的!),则与G/B的草稿,已然天地之别。)
我后来几乎不读译著(那里有我的成见;但是,我已颠末了需要译者把食物(英文著做)嚼烂了喂我吃的阶段——不卫生哈哈)。要读那些中文译著,也是挑它们的弊端。
好比 Harper Lee的To kill a mockingbird, 我看了中文译本,感应“愠怒”——译者本身没读懂做者的诙谐幽默,也敢炒成夹生饭卖钱!(那可是一本母语为英语的初中生所必读的名著)
如斯唐诗英译,情何以堪……
名家英译汉的现代英语诗歌。我猜,因为受东西书的限造,所以有很多处所是拍脑袋翻译的(那不是他们的错,没有互联网,行路太难)
发现、纠正其它译本的错误
能够敏捷提拔中英文
我走过的英语进修的路子,证明有效
但也只是一条路子
(每小我都有盲点 blindspots, 我也是;每小我都有成见和偏好 prejudice & bias,我也不破例;但我相信,我学英语的“术”(见前述)和“道”(见后面),对各人总会有或多或少的启发和借鉴意义吧……)
条条大路通罗马
(All roads lead to Rome) & Rome was not built overnight …. (冰冻三尺非一日之寒)各人需要 have an open mind (*抱愧,夹带英文—-有一可开放的思维;兼收并蓄的思维)
早日找到属于本身的路
从而最末爱上英文和中文
9。浅谈英语进修之道...(briefly on the Tao of English study) 9.1 金字塔底的传闻读写 vs 塔尖的思维英语,传闻读写——只是“金字塔底”
最末,借助语言,我们提拔的是本身的(“金字塔尖”)———-
“思维” thinking
(和表达)
(想你所想;说你所说;写你所写)
9.2 学英语的四重山川境界若是
中文是山
英文是水
那么,我认为其中有——
四重境界
1。看山是山,看水是水
2。看山不是山,看水不是水
3。看山仍是山,看水仍是水
4。看——山也是水,水也是山
(***关于4。我想说的是,中英文,其实不像良多人认为的那样各式差别!侧面举一例,珠穆朗玛峰是印度洋板块与亚欧板块碰碰而构成,那之前,那里很可能汪洋大海)
In the eyes of beholders——
Level one: mountain is mountain, water is water.Level two: mountain is not mountain, water not water.
Level three: mountain is still mountain, water still water.
Level four: mountain is water, water is mountain.
9.3。从丘吉尔的名言粗看第四重境界(不由得点评了知友的总结文章,https://zhuanlan.zhihu.com/p/566723276 。而那位知友也是谦善勤学的同好之一。把里边那句语言巨匠举重若轻的话,重译后搬过来)
We make a living by what we get,
but we make a life by what we give.
—--Winston Churchill
我们靠所得维系生活,
我们靠所予成就人生。
—-丘吉尔
(***中英文,山川相融,没那么大区别。8-9个英文单词的半句话,中文也能够9个字搞定)
(丘吉尔,坐拥6万书面单词的语言巨匠wordsmith,用词如斯简单简约(用的都是母语幼儿园级此外单词),make了一下live (living), life, 把get, give, 在前后句摆放、比照一下,立即妙笔生花地酿成了隽永而富含哲理的句子。固然单词属于母语幼儿园级,但是只拥有阿谁单词量的人,几乎不成能写出丘吉尔那样的句子。我们的脑子里,只要拥有了单词和语料宝库(几万词,需要的),才气按照读者对象的差别,从单词库中看似信手拈来地、拿捏出明晰达意的句子来。阅读名著,大要能够熬炼增加和激活本身思维中的语料库。另一个因素,就是丘吉尔差别于常人的目光和思维,以及出色的表达才能—-看得远,想得深,说得妙!)
9.4。再说英语进修的“道神通器势”
9.5。英语翻译之道我下面那个帖子,简要申明我对英语翻译之道的浅见:
那个帖子,有点裹脚布,长啊。只因为我想把我晓得的,原样分享给或许还在英语泥沼里的你。就像E. B. White 说的: …the reader was in serious trouble most of the time, floundering in a swamp, and that it was the duty of anyone attempting to write English to drain this swamp quickly and get the reader up on dry ground, or at least to throw a rope.
没想到,它会越来越长。。。。
10. 保举:韵天韵地网站 (http://rhymezone.com)比来,看到一个知乎帖子“若何英译欲壑难填”?
若是你如上面说的,拆了Mdict 或者 Eudict, 并且添加了《汉英词典(第三版)》,那么,查一下就得到那个成果:〈成〉 Greed is a valley that can never be filled. or Avarice knows no bounds.
(注:avarice是greed的同义词,个头比力大、文学做品里常见)。
汉英词典上关于“欲壑难填”的英文讲解,开门见山。但是,觉得它仍是硬了点、不敷柔嫩”地道”。于是,灵机一动,莎翁怎么说那个成语呢?于是,想到了到 rhymezone.com 那个神网站。
敲入greed, 拔取 Search in Shakespeare , 于是乎,下面那些就从屏幕上蹦出来了:
莎翁那么说:
The insatiate greediness of his desires, King Richard III: III, vii
他还说:
And greedily devour the treacherous bait: Much Ado About Nothing: III, i
Wolf in greediness, dog in madness, lion in prey. King Lear: III, iv
So many greedy looks of young and old King Richard II: V, ii
So keen and greedy to confound a man: Merchant of Venice: III, ii
——//
盛大保举那个神网站。
一网在手,包罗万象。
好比,你惧怕读英文大部头名著,那就能够通过那个网站,搜一些名著里的句子来背诵和把玩。
我在英译古诗的时候,最后用它找押尾韵的单词。后来才渐渐觉察,那里几乎就是一座英文进修的庞大宝藏!
11。单词,单词量,几乎老是英语进修更大的痛点 (the bane of English study)无数人苦苦追随背单词的灵丹妙药 panacea
一会儿,被词根词缀,搞得豪情万丈
一会儿,被格林法例,弄得异想天开
词汇量上去了吗?
(纷歧定。词根词缀,不是全能药,有什么样的词汇量打底再用、若何用?是有讲究的。当词汇量以万计的时候,天然而然就会用到词根词缀,因为英文里,长得容貌差不多的词,良多;那些有姻亲的单词,体能不让它们聚在一路、一网打尽呢?)
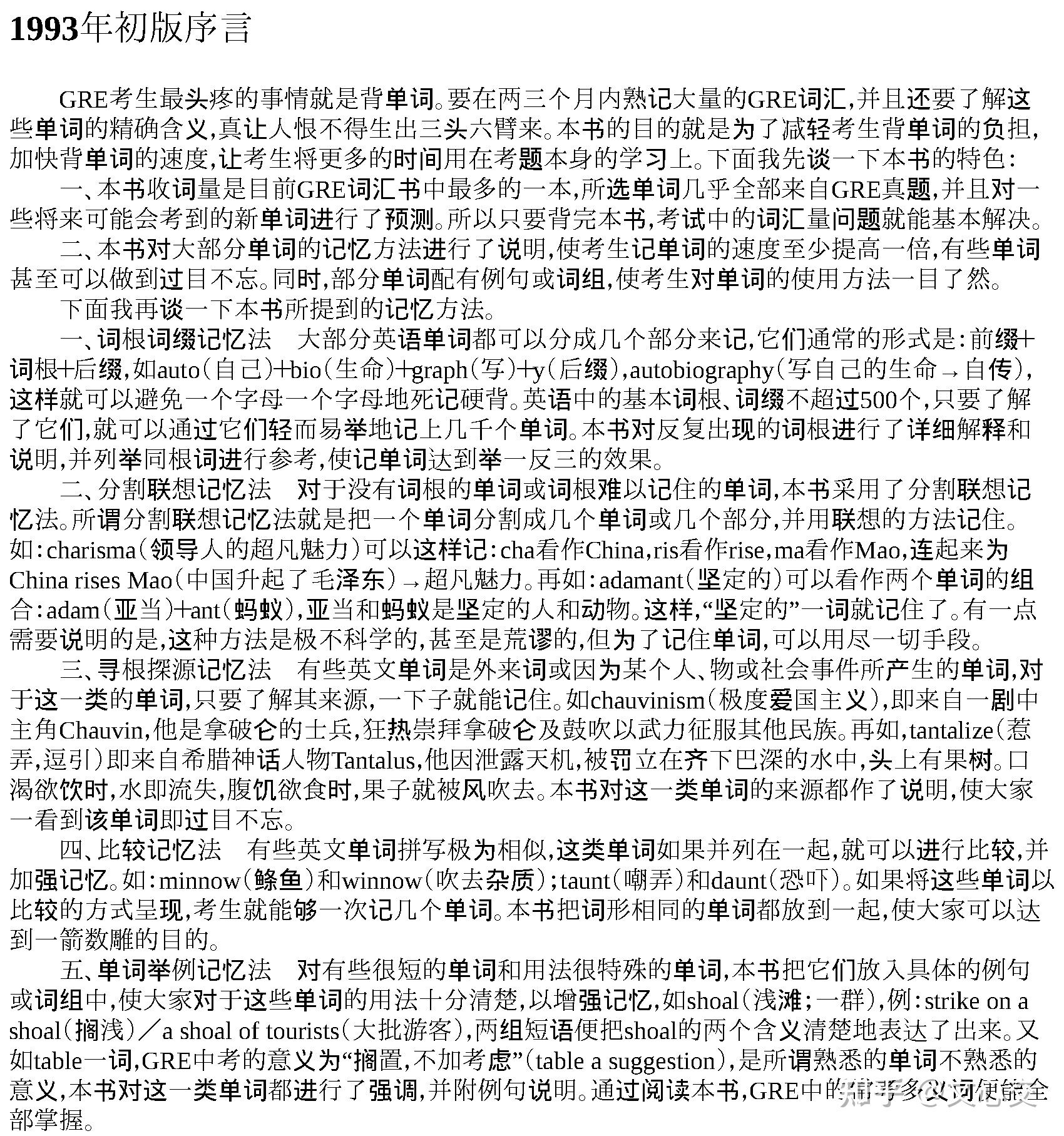
俞敏洪于1993年12月15日深夜两点于北京,为他的1993年GRE词汇精选初版所做的序言中,重点谈了若何记忆GRE单词。
30年过去了,读来觉得仍然亲热、其实、适用。
1993年(GRE词汇精选)初版序言GRE考生最头疼的工作就是背单词。
要在两三个月内熟记大量的GRE词汇,而且还要领会那些单词的切确含义,实让人恨不得生出三头六臂来。
。。。。
本书所提到的记忆办法。
一、 词根词缀记忆法
二、 朋分联想记忆法
三、 寻根探源记忆法
四、 比力记忆法
五、 单词举例记忆法
再谈一下记GRE单词要留意的几个问题:
一、记GRE单词讲究的是敏捷,。。是“认”单词而不是“背单词”。
本书把英文单词和释义部门分隔,。。。能够盖住右边的解释,再看一遍单词。
二、记单词讲究频频性。
三、每天要给本身规定必然的使命量,。。。不背完绝不罢休。。。。若是完成了使命,就奖励一下本身。
俞敏洪谨识
1993年12月15日深夜两点,于北京



有知友询问我关于“传闻”的观点。我每次间接回复的内容一会儿就消逝了。我试着贴在那里…
12。再谈“听和说”(兼答知友发问)好多关于学英语的工具,我也没那么懂。所以,只能粗略谈谈关于“传闻”的小我观点。
12.1 传闻之我见1。“听、说”,能够完全独立于“读、写”。
好比,我们的老爷爷、老奶奶那一辈,良多人不识字,但是他/她们日常的传闻,没有任何问题。
所以,读写好,传闻欠好,属于一般现象。过份强调传闻,反而可能是本末颠倒。
2。能够先读写,后传闻
传闻,很大水平上靠模拟。所以,若是各人在国内,没有英文情况;那就好好背单词、进步读写,积累英语素材。
等你有恰当的前提了,好比在英语情况里泡上3-6个月,因为你有深挚的英语阅读根底,所以你的传闻会很快得到飞速进步。
3。若何炼传闻
模拟,模拟,模拟。
好比,许多年前,有一次等班车,一位排在我前面的老先生,一个劲地用英语跟我嘀咕:班车那么小,不晓得轮到我们时候还有没有座位?成果,我俩碰巧是最初两位能坐上车的。我俩挺快乐,我想跟老先生说:那实是恰巧!可我愣是想不出适宜的英语句子。那时,坐稳后的老先生说;It’s so nice we got the last two seats. 从此以后,我就学会了在白话顶用nice那个万用词。当然,那天我其实能够说:We are so lucky…. (如果如今,我还能够说:Luck favors us today. 或者 what a day 等等)
12.2 若何学传闻:1)能够听单词灌音,既学发音、又背单词。
2)背一些常用的句型、白话短语等等,好比小笨霖英语条记本https://cc.edutw.net/klee/notebook/index.html 。
3)能够听合适本身英语程度的质料,好比新概念第2-3册,不管各人若何诟病它,我仍是觉得那些文章十分超卓, 短小隽永、生动有趣。
4)每天朗读和背诵英语段落和短文,进步英语语感。好比William Bennett 为美国青少年编纂的那本The Book of Virtues for Young People,它是国内流行的哈佛家训的原文本。那种书容易看懂,也能进步我们讲故事的才能(英美人似乎很重视说话的故事性)。
4)再就是看肥皂剧,好比《老友记》等美剧。那些都是地道、适用、活生生的生活白话。
5)听英文歌曲,听英文鸡汤文,好比卡耐基的How to win friends and influence people, 鸡汤文十分接近白话,既学英文又学做人干事的事理。
6)不建议过早听时事性的内容,好比时事新闻,它需要的布景常识太广,不合适初级听力者。
7)本身给本身灌音。重放后,与英美人的原声朗读对照,纠正发音。
”说”,若是没有必然的目标和功用,往往很难维系下去。好比,去英语角,报上大名、应酬几句后,往往不晓得说什了。除非碰着耐心的聊伴,引导你继续“说”下去。下次能够试着跟你的聊伴说:我那几天读了一个有意思的小故事,我说给你听听。把时间控造在3-5分钟摆布,不然对方可能会没了耐性。
“说”的目标是让对方听懂,所以要明晰了然,不要太在意语法,即便你说四分五裂的英语,有时其实不阻碍理解。
”说”跟写一样,凡是包罗6要素:5W1H—- when, where, who, what, why, how。前三个容易说清晰些。
第四个,what就有些难。因为需要一些描述性的词语和内容。说清晰是第一步,而若何说得生动有趣,则超越了传闻自己,需要积累,需要操练,需要敏捷思虑和组织。
第五个,why可能比what更难一些。除了内容,那个涉及说理,涉及逻辑,需要说服人、让人信服。
第六个,how根本上是个小申明文的要求。调度要明晰,组织要顺畅。
要论难度,即席演说的难度比写还要高,因为”写”的工具凡是能够渐渐改,而即席演说则需要一蹴而就。
学英语,有办法,根本上没捷径。需要下点苦时间。
过不了单词量那座山,往往不容易体味到英语跟汉语一样的语言美。翻跃了单词那座山(托福单词是一座山;GRE单词则差不多是学英语的最初一座高山),就容易有名顿开的觉得。
13。自娱自乐,享受语言之美,美!各人一路加油
爱上中英文
双翼齐飞
勤于修炼
认真把玩
享受语言之美,美
(字母好像音符,你我都有可能修炼成为乐师,哪怕是自娱自乐呢……)
(纯帖无告白..若是你因为看了我的帖子,而悟到了那么一点、英语前进了那么一点,那就是对我的莫大奖赏…..)
