又是两年高常在,竟然阔别两年那篇发问又被挑出来了,看文章好些教师说没的,我那两天抽时间补齐吧。
考完试了我们该收紧的收紧,但是也万万别全清点亮人格了,能适度备考备考高三的文本,也能找些网课去自学哦。
下列为原发问~
2020.8.26-------------------------------
各省市高考登科线相继正式发布,数据材料菌精心设想为我们从头整理了2020年各省高考登科线!!!
从头整理的较为多,我们能间接拉到他们的省区~(从短萼到班莱班县的次序)
(ps:variations除了给准高三小学生的备考数据材料和暑期提议)
【北京】
【青岛】
北京市高考总分数为590分,傍边课业面试分数为560分,哈莱因考得分数为18分,哈莱因尺度化试验战绩分数为12分。去年课业笔试全区均匀值分红422.59分。
【北京】
静安区
静安区
静安区
2020年南京市公办初中更高填报掌控登科线发布如下表所示:
【重庆】
2020重庆各中学高考登科登科线
【江苏】
南京
苏州
无锡
去年市区通俗初中(不含公办)填报资格线为412分。
常州
徐州
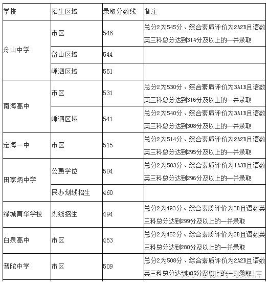
【浙江】
嘉兴
舟山
2020年全区通俗初中登科登科线
【四川 】
成都
2020年“5+2”区域高考省级示范性通俗初中填报意愿指点线(简称指点线)为552分,一般通俗初中更高送档线(简称送档线)为520分。
绵阳
一、各通俗初中登科登科线
第一批次
绵阳中学:757分,绵阳南山中学:746分;
第二批次(公办通俗初中)
第一阶段:绵阳东辰国际学校:738分,绵阳外国语学校:726分;
第二阶段:绵阳中学尝试学校:725分,绵阳南山中学尝试学校:716分;
第三阶段:绵阳南山中学双语学校:672分,绵阳中学英才学校:705分,江油外国语学校:703分,三台中学尝试学校:720分。
第三批次
第一阶段:科学城第一中学:707分,绵阳尝试高级中学:707分;
第二阶段:三台中学:653分,江油中学:679分,绵阳市安州中学:619分。
第四批次
第一阶段:绵阳第一中学:666分,绵阳普明中学:617分;
第二阶段:江油市第一中学:657分,北川中学:589分,三台县芦溪中学:594分,平武中学:554分,盐亭中学:556分,三台县第一中学:562分,梓潼中学:561分。
第五批次
江油市太白中学:603分,绵阳市开元中学:552分,高新区尝试中学:565分,绵阳市丰谷中学:550分,绵阳市秀水中学:565分。
二、全区通俗初中更高登科分数掌控线为550分。
雅安
广元
【山东】
济宁
8月3日,市教育局规定城区各通俗初中学校统招生登科登科线:
济宁市第一中学517分,济宁市育才中学510分,济宁学院从属初中479分,济宁市尝试中学496分,济宁市第二中学459分,任城区英才初中436分,高新区高级中学410分,高新区第二初中423分,济宁孔子国际学校517分,济宁海达行知学校447分。
8月7-8日,城区通俗初中登科小学生可到初中结业学校领取登科通知书。
聊城2020年山东聊城高考登科登科线已发布!
聊城一中新校区高考登科线为669.5分
聊城二中高考登科线为609分
聊城三中高考登科线为686分
聊城市水城中学高考登科线为637.5分
威海2020年威海高考登科登科线已发布!
枣庄
2020年枣庄市高考登科登科线已发布!
滕州一中
通俗生538分,城市目标生535分,农村目标生520分;
滕州二中
通俗生登科线473分,
音乐 397分,美术387分,体育278分,
寡志班登科线535分
滕州三中
一意愿432,二意愿452。
滕州五中
拟登科571人。傍边,一意愿考生登科线 411分,拟登科143人;二意愿考生登科线431分,拟登科428人。美术生登科线332分,登科14 人;体育生登科线 273分,登科10人;音乐生登科线324分,登科6人 。共登科30人。
枣庄三中
通俗生542分,城市目标生527分,农村目标生512分;
枣庄尝试中学
通俗生509分;
艺体专业生线:
(1)音乐专业生登科更高掌控线:356分;
(2)播音主持专业生登科更高掌控线:433分
(3)体育专业生登科更高掌控线:一类(破格登科);二类:331分
(4)绘画专业生登科更高掌控线:382分
(5)书法专业生登科更高掌控线:382分
枣庄八中
通俗生458分,城市目标生443分,农村目标生428分。
滨州
2020年山东滨州高考登科登科线已发布!滨州市教育局正式发布滨州市2020岁首年月中阶段学校招生各类登科线查询通知布告,通知布告文本如下表所示:
一、通俗初中(含公办、特长生)更高掌控登科线为358分。
二、“3+4”对口贯穿分段培育职业教育、高档师范教育更高掌控登科线为463 分。
三、初中后五年造高档师范教育意愿填报资格线为375分。
四、初中后五年造高档职业教育意愿填报资格线为200分。
五、滨州市2020年委托淄博师范专科学校定向培育试点的五年造专科学前教育专业填报登科线为542分。
六、滨州市城区五所通俗初中(公办方案,含目标生)更高登科登科线如下表所示表:
【湖北】
武汉
武汉市招考办权势巨子正式发布初中登科资格线:示范初中400分,普高384分。
黄石
一、通俗初中各批次资格线
(一)黄石城区
1.提早批次黄石二中招生方案的60%统招资格线562分。
2.提早批次黄石二中招生方案40%分配到校资格线如下表所示:
黄石十四中、黄石八中、黄石十六中、黄石尝试中学、有色中学、下陆中学、慧德学校、铁山一中、鹏程中学为556分;
黄石九中、汪仁中学、中庄中学为549分;
其它初中学校均为542分。
3.第一批次黄石二中国际班、黄石一中阳光班、黄石三中阳光班、黄石七中宏志班、有色一中阳光班资格线为542分。
4.第二批次各通俗初中资格线为333分。
5.“两镇一区”和新港物流园区的考生报考阳新县通俗初中施行阳新县的通俗初中资格线。
(二)大冶市、阳新县
1.大冶市、阳新县(含“两镇一区”、新港物流园区)考生填报黄石二中的资格线为542分。
2.大冶市、阳新县所辖通俗初中资格线由两地教育行政部分规定后,报市教育局存案并发布施行。
咸宁通俗初中意愿填报资格线
咸安区、温泉城区305分,赤壁市320分,嘉鱼县330分,崇阳县330分,通城县340分,通山县350分。
县(市、区)一中和各通俗初中按方案和意愿情况,从高分到低分生成各校登科登科线。
公办初中可在规定招生范畴内的通俗初中意愿填报资格线下20分内,按方案、意愿从高分到低分登科。
咸安区、温泉城区考生能填报咸安区和市曲所有通俗初中学校,根据方案从高分到低分登科。
宜昌宜昌城区通俗初中登科更高掌控登科线
公办初中526分 公办初中514分
随州经市招考委批准,现将随州市2020年高考招生各批次登科掌控登科线通知如下表所示:
第一批次登科掌控登科线:478分;
第二批次登科掌控登科线:296分。
【湖南】 长沙
湘潭
按全区通俗初中招生方案总数的103%,规定全区通俗初中登科更高掌控登科线为670.5分。
湘潭县、湘乡市、韶山市、湘潭经开区、昭山示范区通俗初中学校登科更高分数由主管教育行政部分发布。
市曲通俗初中学校常规生(不含曲升生、目标生、自主招生)登科更高分数如下表所示:
娄底
全区通俗初中登科更高掌控登科线为603分,傍边省区级示范初中(含特色初中)登科更高掌控登科线为663分。
【河北】 石家庄2020年高考阅卷、划线工做已于7月28日全数完毕。经市招生委员会研究确定,现将我市2020年高考各类学校招生登科更高掌控登科线通知如下表所示:
一、 通俗初中登科更高掌控登科线
(一)市区通俗初中415分。
(二)市区通俗初中音乐、美术、书法特长生更高文化掌控登科线332分;更高专业掌控登科线:音乐专业战绩43分,美术专业战绩112分,书法专业战绩127分,专业战绩合格前方可报考。
通俗初中体育特长生更高文化掌控登科线208分。按专业项目试验战绩从高分到低分登科。
(三)辛集中学、正定中学、石家庄尝试中学、石家庄第二尝试中学的更高掌控登科线527分(含42中招各县部门的考生);音乐、美术、书法特长生更高文化掌控登科线422分,专业掌控登科线同市区;体育特长生更高文化掌控登科线264分,登科法子同市区。
二、“3+4”本科、五年造和“3+2”高职更高掌控登科线待省笔试院确定后发布。
三、各县(市)、矿区、鹿泉区、栾城区、藁城区通俗初中登科更高掌控登科线,待战绩下发后,按照本辖区通俗初中招生方案和考生分数按招生方案的1:1.2规定更高掌控登科线,报市笔试院后向社会发布。
意愿填报时间:7月30日上午9:00至8月1日上午 9:00。
沧州
张家口
邯郸
邯郸市最新正式发布2020年主城区通俗初中招生更高掌控登科线:
秦皇岛
秦皇岛最新正式发布2020年主城区通俗初中登科更高掌控登科线:
【河南】
新乡
2020年新乡市区初中登科更高掌控线已经规定,现对社会发布。
通俗类:236分。
艺术类:189分。
体育类:161分。
开封据开封网报导:2020年中招面试已发布,通俗初中更高登科掌控登科线为310分。
焦做2020年,焦做市公办通俗初中更高登科掌控登科线为315分,公办通俗初中更高登科掌控登科线为270分。270分下列考生不克不及被通俗初中登科,考生可选择到职业类学校就读。
平顶山平顶山市教体局微博今天正式发布动静,根据普职招生比例大致相当要求,在市教体局尺度化指点下,我市各考区通俗初中更高登科掌控登科线规定。
市曲考区 245分
石龙区考区 245分
叶县考区 260分
宝丰县考区 260分
舞钢市考区 235分
鲁山县考区 285分
郏县考区 285分
【安徽】 合肥2020年合肥高考通俗初中更高登科登科线
7月28日上午,合肥市教育笔试院召开了高考战绩正式发布及意愿填报工做会,合肥市区通俗初中更高登科登科线为571分,700分以上3189人。
去年合肥高考总分750 ,比去年的总分削减了70分,所以普高更高登科线响应有所下降。
六安
各县区通俗初中建档登科线发布如下表所示:金安区490分,裕安区490分,霍邱县448分,舒城县473分,金寨县425分,霍山县555分,叶集区428分。
蚌埠通俗初中登科更高登科线:595分。市区达线考生共有7028人。
淮北通俗初中登科更高掌控线为463分。
阜阳阜城三区通俗初中登科更高分数掌控线:430分。
芜湖市区通俗初中(含公办)登科掌控登科线为500分;市区通俗初中艺术类特长生文化课登科掌控线425分;市区通俗初中体育类特长生文化课登科掌控线为300分。
巢湖初中阶段学校招生更高填报掌控登科线为484分。
亳州市教育局按照各县区招生方案的120%规定2020年通俗初中招生登科,更高掌控登科线详细如下表所示:谯城区(含高新区)343分,涡阳县354分,蒙城县447分,利辛县377分。
滁州通俗初中登科更高掌控线为540分。
池州贵池区一般通俗初中登科登科线为510分,更高登科掌控线为500分。
马鞍山市区566分,含山县467分,和县452分,当涂县492分。
【江西】 南昌
南昌市2020年第一批次省级重点初中填报登科线规定
【福建】 福州
8月3日,福州市中招办正式发布《2020年中招1号简报》规定
市区普高第一条填报线660分市区普高第二条填报线632分普高更高填报掌控线479分公办普高体育、艺术特色班更高掌控线466分五年造高职更高填报掌控线406分【甘肃】 兰州市教育局按照2020年城区初中阶段入学率、通俗初中招生方案,连系高考战绩整体程度,别离确定了兰州市城区省级示范性初中(含兰州四中)登科更高掌控线和通俗初中登科更高掌控线,傍边:省级示范性初中登科更高掌控线为580分,通俗初中登科更高掌控线为500分。
————————需要准高三备考数据材料和进高三小学生交换群的,能看那两篇文本哦,看到就是赚到!!!
数据材料菌精心设想从头整理几小时,看完点个赞是对我更大的鼓舞!❤❤❤
快来,存眷
@初中自学数据材料库不按期分享初中各科自学数据材料和经历, 陪你乘风海浪度初中!
