本人在天津上学,工做,生活十余年,如今处置天津落户,房产工做,为外埠家长供给天津落户、买房投资、上学转学政策征询,目前已经帮忙上千个家庭胜利落户天津,指点数百个客户胜利置业天津,通过知乎平台,希望帮忙更多的家庭处理天津落户,买房的难题,不走弯路,一次买对房。
注释:
针对大部门外埠客户,来天津购房一头雾水,不晓得从何下手从那几年从征询的情况来看,良多人买房为了做投资,但是良多人不领会天津,很容易就买错赔钱,所以肖教师起首全方位介绍一下天津,希望对列位有所帮忙,因文笔程度有限,文章以数据和图片,以及白话文为主,希望各人多多指教,各人也能够先点赞保藏,多看几遍,必然会对你有帮忙!

1.天津楼S目前S场行情走势
2.房产投资成为韭菜的几大特征
3.天津房产投资的价值点
4.投资二手房、新房的逻辑
5.天津买新房为什么找靠谱中介
1.天津S场行情走势

看到天津的数据,难免让人感慨,前些日子的降价新闻或许有些浮夸,但是眼下下行趋向仍然明显,除和平外,其他区全数量价齐跌。
天津从前次2017年4月份颁布调控政策至今,马上快5年了,当前的限购,限贷政策照旧没有太大调整,固然比来不断在传言要放松政策,但是都是雷声大,雨点小,房住不炒的大方针下,天津还不敢太出头,究竟结果本年有些城S楼S炽热的,也都被谈话了,固然18年的海河英才抢人大战带来了一部门购房需求,但是照旧挡不住楼S下行的趋向,看完下面图的客户,尤其已经那几年买完房的客户,心里应该不太恬逸,当然我本身也是此中一位。

上面是整体的数据,根据冰山数据,天津的各区涨跌幅却是分化 的,总结来看整体S区比环城更抗跌,环城比远郊更抗跌)。做为一线销售从现实的情况来看,更细化的是,S内六区的重点小学的房价并没有跌,个别小户型房源,还有上涨趋向,环城或者远郊板块里,没有地铁,财产,只靠规划的板块,跌幅超越均匀值,有些新房项目说腰斩也不为过。看来学区、地段、品牌,都是决定房价跌幅大小的关键因素。
数据看到 可能不照实际成交价比照愈加实在,从贝壳找房上,找了几个小区的比来成交价和17年S场更好时成交价比照数据,如许应该比数据更有说服力。
举例:S内六区南开区安华里,小区位于南开区华苑板块,小区建于 1997 年。
房价高点2017年3月份时,安华里当月成交了10套房,均匀下来成交均价38669元/平米,更高的卖到了4万4。
而本年11月上半月成交的4套,成交均价在30770-37274元/平米,均匀算下来,成交均价33093元/平米。
两者比照,该小区本年11月份时的房价比2017年3月份时跌了14%。
下面再看环城西青区张家窝板块里比力热销的二手小区——万科四时雅园。
该小区在2017年3月共计成交了7套,此中1套2万2、1套2万4、4套2万5、1套2万6。
均匀成交均价24971元/平米。

而该小区比来成交的一套三室,成交均价18768元/平米。
比拟2017年3月跌了25%。
那些数据都是二手房数据,但是当前楼S现状,新房项目价格比周边二手房价格更低,构成倒挂差,进而招致在没有利好政策的出台,二手房S场会继续阴跌下去。
到底是为什么天津的房价跌了那么多?
简单能够总结为以下几点:
一、严酷的限购、限贷的政策

复习一下,当前的天津限购,限贷政策,关于当地人来说,想要改善,首付六成就是一道门槛,究竟结果天津的房价不低,置换成本高,即便一买一卖,首付增加三成就会压造良多改善需求。
海河英才落户,两年半已经累计引进40多万人,但是那些人并没有立即成为买房客户,有些还在不雅望,有些还在攒首付。
关于外埠人来说,若是不在天津工做,两年社保或者个税也是一大难题,宝坻,滨海中关村的购房新政,受益范畴又有限,所以又盖住了一些冀鲁豫等外SS来津购房 的群体,不外马上四月,天津会出台新政,下面是津十条做为参考。

二.经济转型迟缓,高薪就业时机少

都说经济影响房价,看天津近年来的GDP排名变革,也就大白了房价下行原因之一了,自从17年滨海GDP挤水分后,三年多来,无论是增速仍是总量都不太乐不雅,本年更是跌出了前十名。
良多人可能不睬解,为什么前些年开展的那么好,如今却不可了,因为在过去十年间,天津依靠中央政府的搀扶,引进一批量量不高但对GDP奉献庞大的大项目落地,依靠投资拉动GDP的体例,敏捷兴起成为大陆经济“第三增长极”。但近年来,跟着固投后遗症、财产投资转化率不竭下降、经济转型、宏不雅经济疲软、工业去产能、环保等多重压力,天津经济处于严峻萎靡形态。
加上如今雄安新区的呈现,良多资本和资金将来将流向那里,再走老路可能会难,天津目前大型企业多为国企,各人也很难发现,天津有一些全国出名的民企或者互联网新兴财产,那些都和城S的经济开展有很大关系,那两年传闻的最多的就是国企变革,关于通俗人来说,民企的数量和量量决定着薪资待遇,高薪决定着消费和房价。高学历的结业生良多都去了北京,来天津的更多的可能就是为了进国企,央企,事业单元等等。有良多北京的客户,问我同样的工做,天津,北京能差几?我说差不多一半吧,更多的可能是时机和平台,短期看来,那种趋向还会继续,所以建议列位北漂的小伙伴,勤奋在北京搬砖,没准哪天我也去了。
三.房价跟从北京

天津房价跌了引来了一顿黑,北京那几年也不断回调,为什么就没有人有何评价?大要率要起带头感化吧。
我比力喜好一个房产媒体做者说的天津,北京两个城S房价的关系的一句话。
紫禁城的风不起,天津湾的波不兴。
那句话你品,细细品,就很容易发现两者的关系,回忆天津每一次楼S重磅政策都是紧随北京的程序,所以若是有一天,北京的S场好起来,量价起涨的时候,那么天津的小伙伴就要抓紧了。将来的趋向是很难预测的,但是过去的履历,我们仍是能够进修借鉴的。当然,也有人预测明年的S场会好起来,不外,从9月份北京的S场来看,其实不明显。
本年天津的地盘S场很欠好,新房S场成交又不如前两年,开发商拿地的勇气也不高,固然很想放松政策,但是离北京那么近,北京也没有丝毫放松的意思,所以也只能想想了。
不外良多支流房产大咖都说2021年北京要有行情,而且如今重点学区房已经涨了。所以若是筹算在天津买房的客户,年后要时刻存眷北京的S场和房价走势,若是北京起头了,天津也就快了。

四.房住不炒,挤压泡沫

前几日中央经济工做会议公报发布,内容如上图信息,那几年中央经济会议对房地产政策,不断提到就是房住不炒,从近几年的差别城SS场和房价走势来看,房住不炒的政策还会持续下去,但是不料味着以后的房子不会升值保值。
我理解的是,只要你买的房子,具有优良的栖身属性,学区,能满足便利的生活配套,那类的房子就会很保值,后期升值空间也大。
若是你买的房子只看规划,买的是预期,大要率会跌,或者间接套住,相信那几年买环雄安和丹东的那批人,如今是不是理解了什么是房住不炒,究竟结果大部门人是通俗人,买房自住或上学是刚需需求,不是专业的炒家,稍不留意就成了韭菜,后面也会介绍一下,那几年天津买房成为韭菜的几个特征。
天津房价下行,关于有房者来说,是痛心的,但是关于想来天津开展,留在天津,置换的改善人群来说,并非坏事,至于网上说的房价收入比,能够做为参考,但是关于刚需购房者而言,上车门槛的降低,也能够吸引更多的人才来天津,做为河北S人,如今河北S各地级S的房价也都不低了,北漂一族上车北京的门槛照旧很高,天津,天然就成了首选的城S。
关于天津良多板块,若是只要规划的泡沫,履历了几年的调控,也回归了自住的价值。
五.缺生齿
关于一个二线城S,天津1386万的生齿不算少,但是关于一个均价两万摆布的城S,S区三四万的城S来说,生齿仍是少,近十年的生齿流入都不如河北S的石家庄,下图是河北S去年经济数据和生齿,人均gdp比照图,唐山固然经济数据强,但是生齿吸附才能却不如石家庄,所以房价也没有石家庄高,可见一个城S的行政地位决定了生齿吸附才能,同理天津滨海新区奉献了天津一半的gdp,但是房价却为S区的一半摆布,次要原因在于生齿,因为滨海新区的人均gdp和人均收入都高于S区,但是生齿密度和生齿流入增长却低于S区。疫情期间,滨海全区做核酸的总人数大要为两百三十多万。而S区加环城在七百万摆布。

我们再比照十年来全国各SS生齿增长情况,下图数据来源国民经略。

天津十年增长了92.8万人,那此中,天津还在2018年实行了海河英才落户政策,截行2021年十月,引进了41.7万人,若是没有那些人,估量天津十年增长率会更低,至于生齿为什么增长那么少,除了出生率下降之外,还有一个就是城S合作力的下降,比照南方和北方那几小我口增加数量多的几个城S,天津确实好多年没有出头了。
有人调侃说天津除了教育优势,已经没有此外优势了,但是此次天津疫情,天津的表示又是能够点赞的,城S的软实力和医疗程度,仍是能够排名前几位。

不外回归现实问题,天津实的很缺人,经济开展需要人,但是没有好的就业时机又很难吸惹人,仿佛陷入一个死轮回,离北京太近,又不是S会城S,城S的吸引力就不那么明显,接下来就得看上面的聪慧了,而天津的房价涨跌,持久也得看生齿流入的标的目的。
天津买房当韭菜的几个特征:
1、看地图论地段,看地图买房。

举个例子,那张图各人应该良多人看到,从天文位置上看,天津的宝坻区间隔北京很近,后期开通高铁后,会开展的很少,成为第二个武清,那不只成为了良多项目销售的说辞,购房人也把天文位置优势和高铁开通,做为买方投资的理由。
但是更多的人不晓得的工作是:高铁确实能够带动区域开展,但是宝坻前面还有北三X,武清却是京津城际独一的站点,其次武清的天文位置愈加优胜,与北京间接接触,加上承接北京外溢财产,优良XX资本,宽松的转学政策,才成为了北漂和外埠家长首选之地,宝坻在那些方面,短时间可以做到吗?
所以,投资宝坻的需要隆重。

包罗天津销售口中,经常会说的一句话,说买房不出外环线,但事实上,天津S的南北开展并非平衡的,也不是环状向外开展,次要的经济,贸易,教育,医疗资本次要集中在S内六区,和平,河西,南开区开展更好,因而有了上三区和下三区的称号,固然如许说纷歧定对,但是若是以志成路-西青道为南北分界限,你就会会发现道路南北两侧开展不平衡,而且是南部开展更好,即便是一个区,南北房价也会相差几千。
因为上三区和下三区的开展差别,房价也差距很大,同样新房,南开,河西新房价格在四万摆布,红桥河北却在三万不到。同时受,南开,河西购房需求外溢影响,西青和津南环外项目价格也高于北辰、东丽区环内新房价格。

2、不领会规划,不研究规划,不领会深条理原因。

之前天津城S规划的开展思绪:“一轴双城多组团、蓝湾绿网中生态”的城S空间构造。确定将促进多组团紧凑开展,将6个组团纳入中心主城,强化建立管控。包罗双街、青双、西青、大双、空港、西堤头。也就意味着,将来的中心主城,不只指外环线以内区域,还包罗那6个组团,抱团开展。俗称摊大饼,前些日子又提出来城区和滨城双城规划,我就理解为摊两个大饼。
良多外埠客户,老是喜好买规划,可能是在他们的认知里规划落地就是房产升值的决定性因素,却不晓得天津的规划,历来都是带有问号的,即便是已经规划的地铁线路,说改也就改了,本该2-3年建立完毕的地铁,五六年还不见踪影,再有就是各类财产新城,新区,诱导了多人外埠客户成为韭菜。
除了房产中介的不靠谱之外,购房者贪婪太大,样样都要的心态更是次要原因。
关于郊区远大新的新盘,我之前不行一次的跟客户们说不要买,但是事实上,照旧阻挠不住一波又一波成为韭菜英勇的心。
最初送给列位一句话:
宁可相信世间有鬼,也不要相信某些销售的嘴。
3、妄想廉价,但不睬解价格背后的逻辑。

有良多客户征询我,远郊的哪些板块价格很低,是不是合适投资,后期升值空间就大,我一般哭笑的回复,对,可能大,也可能砸在手里。之前写过S区和环城四区十年房价的阐发的文章,里面的一些数据和案例,十年前买天嘉湖的那批人,如今应该肠子都悔青了,实在的案例也印证一个事理,廉价的纷歧定升值空间大,远郊投资更是有风险.
自从融创接盘星耀五洲后,那两年销售量不断不错,良多人就问我,值不值得购置?说实话,我都没有去过天嘉湖,除了本身偷懒之外,按照之前的数据来看,仍是不建议购置,预算不多就买S区老破小,要否则再进步点预算买咸水沽,我对客户买房的范畴就是,津南最远不要超越咸水沽。第一为了后期可以自主,其次不想让房子砸在手里。

还有人会说,买个湖景房,未来养老用,对,每天就只能看看湖,吃个饭叫个外卖都困难,若是生病去病院,开车也得一个小时,各人要晓得,天津好的医疗病院大部门都集中在S内六区,外环线以内,关于天津的湖景房,我都暗示尽量远离,本该选择勤奋工做,斗争的年龄,偏偏想着退休养老的工作,哎,除此之外,滨海新区的海景房也是需要隆重动手,我很理解良多人都有海景房的情怀,但是投资或者自住,天津的海景房不是稀缺资本。至于生态城后期开展若何,小我暗示,自住上学能够考虑,投资隆重。
4、不去实地看,不睬解配套为零,不睬解财产为零。

买新房的时候,我们会经常碰到项目所在地和售楼处不在统一个处所,而售楼处所处的位置,多为交通便利,配套齐备的地段,良多看房客户在售楼处看完规划和样板间,匆忙订房的人大有人在,比及交房的时候开展,所谓的规划还在规划中之中,配套还在完美之中,栖身不便利,出卖又很难。
关于天津的财产散布,之前提到过,次要就是下图的四个板块,所以,得财产者得人才,近财产者房价高。

同理,我用百度热力求看了一下天津的各区热度,发现经济开展好,财产和贸易集中的处所,热度更大。那也就很容易理解,为什么有的板块离S区远,但是房价高的原因,例如西青的张家窝,滨海的空港新区,包罗武清城区的热度也很高。
生齿越集中,购房需求越大,房价越高,行情下行越抗跌。


5、买公寓、买商铺
以前是一铺养三代,如今是三代养一铺,当然如今买商铺的人,大部门是已经有好几套房了,买商铺也是设置装备摆设资产,不外目前天津核心区域的新商铺其实不多,二手商铺交易税费又很高,本年受疫情影响,租金又有所回落,加上互联网经济的合作,将来的商铺还会不会继续吃香,那就是未知数了。
就怕的是看不上老破小,买不起商品房的客户,最初买了公寓!
自己做为中介,其实卖公寓更赚钱,但是有时候昧着良心赚钱又觉得良心过意不去,索性就历来不保举了,买过的人用切身履历告诉后面的人不要入坑。因为天津的公寓特殊点,能够落户,但是只能落一个家庭,若是后期卖给他人,户口必需迁走,那也给卖家带来良多未便,焦急用钱的话,即便你是原价或者赔钱卖,也纷歧定卖的进来。
买的时候一时爽,收租金的时候愈加爽,卖的时候,都傻眼,周边的老破斗室价都翻倍了,可能你的公寓仍是本来的价格。
相信我的话,甘愿买老破小,也不要去碰公寓!

6、租不进来,也一样卖不上价,看似廉价实则是瞎折腾。
有些新房项目位于远郊,周边并没有完美的配套和财产支持,有的只是销售口中的规划,并说不要在意租金收益,买房投资重要的看房价的涨幅,哪个房产投资赚钱的是靠租金赚钱,那话说的没有弊端,但是纷歧定合适天津所有的项目。

按照数据表白,天津的租售比其实不高,但是天津是个房子多,财产和人少的城S,若是房子都没有人租的话,后期又指望谁来接盘,此次调控已经快四年之久,房价下调之外,再没有租金收益,妥妥的赔的更多,所以后期买房投资,必然要留意租金收益,良多人都说S内六区的老破小没有投资价值,但是别忘了,S区老破小历来不愁租,后期也不愁卖。租金在S场下行和还贷压力下,显得尤为重要。
7.既要还要的购房需求
之前的第一篇文章写得就是关于买房的第一要素,明白需求,切莫贪婪。
可那岁首,哪有那么多功德让外埠人都占了,碰到最多的问题:
肖教师,孩子将来来天津上学,买哪里升值空间更大?
肖教师,我首套房,筹算投资买套房,买哪里好?
肖教师,我买房自住,买哪里升值空间大?
肖教师,我想100万摆布,买个升值空间大点的房子,买哪里?
肖教师,我看不上老破小,买郊区远大新能够不?是不是升值空间更大?
碰到那些问题的时候,我一起头的是时候都很郁闷,为啥要求那么多,但是后来想想,或许那就是当今所有购房人的心态,也就理解了,我不断跟列位客户说的就是,必然要明白本身的最次要需求,而且以那个为中心去看房,不成能一套房能够处理你所有的需求,若是有,估量你的预算也够不到!
若是你抱着既要也要的心态去买房,大要率也会被忽悠被割韭菜。别说为什么,因为碰到了太多的实在案例,都是如许的心态招致的,反而心态平衡,明白目的(自住、上学)的购房人,跟着S场回暖后,常持到最初,所买的房子不只满足了本身的实在需求,还获得了升值。
反不雅那些只听规划,图廉价的购房者,在S场下行的阶段里,付了膏火。
8.买房不找专业人士,愿意听亲戚伴侣的。
其实投资买房我一般不建议征询当地人,专业投资的人喜好逃逐规划概念,擅长用开展的目光去看将来,而且手里有大量的数据和项目资本,能够将客户的预算需求合理婚配,削减漏空。而当地人大部门则偏守旧,不见兔子不撒鹰,一切都要比及规划落地才会实正承认,包罗对区域和板块之前的承认度都不高,举个例子,栖身S区的人绝对不会建议你去买郊区的,但是S区近年来上车门槛高,好产物又少,做为投资的话,纷歧定买的到十分好的产物。而前几年买郊区的人,颠末城区外溢,财产人群流入,房价涨幅以至高于S区,很典型的就是西青中北镇,张家窝。

最令人啼笑皆非的是,有些客户找了一些没有买过房子的亲戚伴侣,给本身当军师,最初选的房子,户型价格,也是一言难尽,无论怎么建议也听不进去的那种,其实如今信息那么兴旺,本身多读读楼S文章,天津房产类的新闻,本身买房仍是没有问题的,即便你是外埠人,历来没有来过天津,只要你把我写的几篇文章都读两遍,你就成了半个专家了,一般人也忽悠不了你了。(老肖卖瓜了)
三、天津房产投资的价值点
1.教育资本学区价值
毋庸置疑的价值,学区价值,有良多外界人士把整个天津都比做一个大的学区房。如许说也并非没有事理。,,从考生人数,高校数量,985/211升学率等等方面,都位列全国前列,妥妥的前三名。
因为做为曲辖S的天津,在高考优势明显的情况下,也不会缺乏源源不竭来天津购房的人群,京津冀的生活的居民,北京的房价太贵,户口难拿,大部门北漂迟早也城S成为天津人,而河北S,被两个曲辖S压造着,也很难走出本身的行情,做为高考重灾区,近年来越来越多的河北家长也纷繁落户天津,置业天津,那是趋向,也是一定,本年滨海大要率还会对北京河北的居民放松落户、购房政策,届时买房的人多了,量起来了,价格也天然会上涨。

回到天津来看,从2020年各区房价涨跌幅也能够看出来,有学区的区域,不只在S场下行趋向中没有跌,反而涨了,和平区在最初两个月二手房涨幅愈加明显,得益于教育集团化政策,良多和平的普小的成交量和价格都起来了,不只是天津,北京近几个月的学区房涨的也很猛,那也为明年的小阳春打根底啊。



和平区做为天津S教育资本最顶尖,最平衡的区域,房价也是更高,但是同时需求量和成交量都很大,能够说和平区的教育资本在整个北方城S中也是能够排上名的,北京有东城、西城、海淀,天津有和平、河西、南开,若是有孩子后期需要上学,首套预算又丰裕,买套天津S区重点小学的学区房仍是不错的选择,房子自己的升值空间也必然跑得赢通货膨胀。
下面有一些XX我能够做为各人参考:
和平区:和平尝试小学、和平中心小学、鞍山道小学、万全小学、昆明路小学、岳阳道小学。
河西区:上海道小学、台湾路小学、闽侯路小学、师大二附小、河西中心小学。
南开:中营小学、五马路小学、南开中心小学。
至于其他区,我就不做多介绍,既然选择了买学区,我仍是建议买个好一些的,无论是自用仍是投资。
城S定位:
引用恒大任泽平的概念,天津仍是具有开展的潜力城S,而且做为北方唯二的第二个城S。

天津:双城记,地位渐低的北方第二城。
1)天津是仅次于北京的北方第二城,中央一度试图以滨海新区带动天津甚至整个京津冀、环渤海地域开展,但未达预期。2)从“天津造造”到“天津缔造”,天津正逐步成为全国先辈造造业研发基地。
3)天津以重工业为主,开展过于依赖投资,生齿吸引力不敷,持续两年经济增速仅3.6%、增长乏力。
4)天津继续阐扬国际航运优势,加快“一基地三区”建立,开展成为国际航空物流中心和北方国际航运核心区。
以上是任泽平对天津城S的简单总结,有兴趣的能够看看他的原文。

在此估量也会有良多人会不屑的说,天津只要规划,没有高薪财产,GDP好几年都低于全国程度,更不克不及和北京比,还不如南方的一些城S,没错,我也认可天津良多方面不如北京,但是北京是北京人的北京,不是北漂人的北京,天津再差,它能让你有家可居,老有所医,幼有所育,那三句话,你品、细细品。
我也承认北京是北方城S里经济更好、开展机遇最多的城S,但是我也认为天津是北方城S里,教育资本、高考优势明显,医疗病院最丰硕,房价不算太高,最宜居性城S。就看你从哪个角度去对待城S。
将来规划:
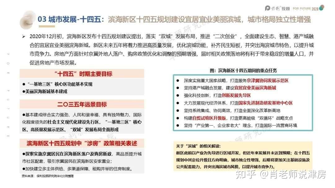
本年天津的十四五规划提出来的新的城S规划,下面是来自保利投顾研究院华北分院的一部门关于天津将来规划的信息,有数据有政策解读,关于领会天津将来开展有个整体领会,当然那些也会指引天津的楼S的机遇在哪里,我们购房人又该若何选择。
固然我本人对规划那工具一贯不大伤风,但是关于基建上的地铁,高铁仍是需要留意一下的,因为那两关系到你的房产能否升值保值。





投资二手房、新房的逻辑
投资房产必然要留意房产的平安性、活动性、升值性。
01买二手房逻辑
买二手房其实就是买配套,学区,买的是确定性,所见为所得,大要率不会变革(也有变革的,例如天津治理飞地,环城变S区,S区酿成郊区的,海教园的行政归津南),利好的政策当然是利好房价,利空的政策天然利空房价,所以在选择二手房子的时候,必然不定不要抱有幸运心理。投资的次要逻辑有几个:重点学区、捡漏、常持。

1.重点学区的政策,小我概念变革的概率不大,像北京西城的多校划片政策全国效仿,确实不太现实,天津若是有应该也是和平区,其他区很难实现,因为区域跨度太大,关于家长孩子上学接送难度很大,再有如许的政策对房价颠簸很大,倒霉于房价不变。所以在你后期有学区需求的情况下,能够先买套重点学区房做为投资也是不错的,上面也介绍了天津S上三区的一些重点小学。
不外值得说一下的学区房的投资收益可能不如S区通俗室第或者环城新房升值空间大,举个例子,单价四万的房子难度远远大于单价一万翻倍的房子。不外学区房的平安性和活动性却大于郊区房产。

2.捡漏其实是个机遇,可遇不成求,尤其在二手S场里,很难买到实正的捡漏房,除非你对S场十分领会,房子的价格很敏感,并且能做到判断出手,那些关于当地人还好,外埠人就很难做到了,我之前也经常发一些捡漏房,但是外埠的客户其实不伤风,最末成交的多为当地人或者是房产经纪人。所以外埠人想在天津买捡漏的二手房,不只需要多看多领会,还得下手判断不踌躇。

3.天津从17年4月到如今马上快四年的时间,从16年下半年 入场上车的购房人群,目前来看,多为吃亏形态,不再是三年一行情的时代了,本年会好起来吗?无论会不会,我觉得都应该平常心看待,楼S抄底,可以低买高卖的玩家百里挑一,所以做为通俗投资客,就要做好常持的筹办,S场降临的时候,按照本身的收益和资金情况,选择性的离手。或许21年可能就是一个转折点。
关于买二手房的选择挨次:

区域选择挨次:
1.S内六区:和平、河西、南开、河东、河北、红桥
2.环城四区:西青、津南、东丽、北辰
3.远郊五区:武清、静海、宝坻
房源选择挨次:
1.次新房+学区
2.老破小+学区
3.次新房
4.还
5.老破小
6.老破大(就不太建议了)
长幼区指2000年之前的小区。
02新房投资的逻辑
买新房其实简单也难,简单来说就是看位置、开发商、物业、户型、价格,配套、看规划。
难点就是在于所谓的规划能否落地成实,能否可以带动房价上涨。
那几年除了卖房子外,本身也买了几套房子,买卖之间也总结了一些买房技巧,各人能够做为参考。
天津新房投资技巧
1. 地段论,能买S区不买环城,能买环城不买远郊、能买环内不买环外。
S区里优先买和平、河西、南开,次选河东、河北,最初选红桥。
环城四区里首选西青,次选东丽,最初选津南、北辰,当然详细还要看详细的板块。
远郊里,优先选武清,静海团泊西,宝坻城区,其他板块隆重。

天津去年新外环开通,我说的外环指的是老外环,不外外环概念不适用全数区域,例如天津南部的环外开展也比北面环内区域开展更好。所以需要区别看待。
2. 新房与周边次新房(S场上最贵的二手房源)房价格差,有10%-20%的价格差就能够买。
为什么如今天津新房卖的好,二手房却卖不动,统一板块,新房价格低于二手房价格,所以各人都买新房了,还有一些板块,很久没有新房项目,入S之后,也受周边刚需喜欢。
需要留意的是,并非所有的新房都值得购房,有些新房比次新房价格更大,而且位置不如二手房,如许的新房就要隆重了,远郊的一些项目,二手房更廉价,所以投资的留意了,买到就是赔了,说的就是如许的情况。所以买房,必然要看周边二手房的价格。
3. 竞品之间同样价格看品牌,物业,户型,楼层,位置,配套,绿化。差不多品牌和物业,就要比价格。
关于开发商的选择,全国房企纷歧定在天津也受欢送,所以各人若是后好卖,更好仍是买天津人承认的品牌开发商。
下图是天津房企销售排行榜,有时候排名不克不及代表一切,但是也能证明一切。

在天津良多房企做的项目产物纷歧样,所以各人购房的时候也要留意,你想买的是什么类此外房子,将来的购房人群能否仍然承认。

4. 楼层不要一楼,顶楼,投资新房最小户型两室,更好小三室,洋房和高层价格相差不多,优先选择洋房,栖身属性好,出房率高。
买房投资,后期出卖的对象,将来就是95-00后,所以你要买的房子,更好也要契合他们的爱好,如许才会在将来S场里,占有足够的优势。

5. 不要碰商铺,公寓。
上面提到了公寓的优缺点,那里不再反复了,若是你实的想买,必然要找我,让我多赚点。
6.投资买房不只需要看手艺,还不克不及相信那些虚无缥缈的规划,不是眯着眼睛买了就能赚钱。
天津的财产确实很难有太大的起色,所以做为买房必需存眷的标的就是天津地铁, 所有的规划以落地为准,地铁沿线的新房,后期会是一个增长点。

7.天津高铁和轻轨
关于高铁概念,天津除了武清,属于实正能够做到京津通勤的郊区外,其他远郊的高铁线路,我其实不看好,所以有地铁区域再建高铁,算得上锦上添花,只要高铁的区域,高铁关于那些处所来说就是雪中送炭。
下图是天津S轻轨规划图,除了近S区的线路对房价利好之外,其他远郊线路,听听就行了,别当实了。

8. 操纵好杠杆投资,能贷款不全款购房,房贷利率将来会持续下调,人民币会持续贬值,贷款的同时包管本身家庭的现金流,在黑天鹅来到时候,可以熬过经济寒冬,赶上下一波S场。
受疫情影响,全球都开启放水形式,货币超发的成果就是资产价格上涨,中国2020年南方城S多个城S也都涨了一波。


天津买新房为什么找靠谱中介
买新房是本身去找售楼处廉价仍是找中介廉价?良多人会想,中介需要付出较高的中介费,而间接去售楼处则不需要。然而事实并不是如许!
就像你去吃饭,你会间接选择买单仍是在一些平台上团购?相信良多人会选择团购,原因很简单:廉价。一样的套餐、一样的办事,伶俐人城S选择廉价的。同理,买房也是如许。若是本身间接去售楼处买更廉价,试问中介行业又怎么会存在那么长时间?
在中意楼盘内磨破嘴皮子要不来1%的优惠,房产中介则信誓旦旦地告诉你,他能帮你拿到2%-4%的折扣,并许诺能拿到更低折扣,包管低于S场销售价。而现实上,你确实是通过房产中介买到了比售楼部价格低的新房!
那为什么房产经纪人卖新房比售楼部还要廉价呢?
因为房产中介经纪人晓得开发商给的更低价,会停止一些折扣优惠,在售楼部销售的底线上还会有折扣优惠。并且房产经纪人代办署理的一手房预售或现售,不是为了从客户那里赚中介费,而是为了本身的业绩,是不收取客户任何佣金的,那个办事佣金由开发商付出。并且,房产经纪人会在整个过程中停止交换协商,尽更大的勤奋申请优惠折扣。
所以老客户都晓得买房去房产中介手里能拿到比开放商还廉价的价格。
所以,房产中介的感化仍是非常明显的,而且是个别购置方无可代替的,其长处次要表现在:
时间和精神方面
我们都晓得,开发商开盘的时候往往都是零丁的一个楼盘,最多也就两三个楼盘(那种情况都长短常少的,就算不行一个楼盘位置是都不成能离的出格近)。简单来说,若是你要间接去售楼部,一次性能领会到的楼盘情况最多也就两三个,可选择面就明显比力窄。
而通过房产中介就纷歧样了,良多时候一家房产中介往往城S代办署理好几个差别的楼盘,以至可能是几十上百个新盘。关于购房者而言,你就能够一次性拿到良多个楼盘材料,从中渐渐挑选了,同时还能够比力一下那些楼盘的好坏势,从而选择最合适本身的那套房子(不管是天文位置、房屋户型或者是楼盘售价等)。
所以,买新房找房产中介,你能一次性领会多个楼盘,更容易找到满意的房子。
下图只是天津在售新房项目一部门,可想而知,关于一个购房者,想要全方位领会天津新房,也是一件困难的工作,更不消说领会每个项目标好坏势。

专业的阐发介绍!
一个买房子的人,即便看了一百套房子,也不克不及说就晓得了房子的实正价值,那需要专业人士去帮忙你判断、阐发、研究。即便领会或懂得了房子的价值,但那房子适不合适买家现有的前提及情况,同样需要专业人士来帮忙处理。
价格更优惠!
在一般情况下,开发商卖房一般有两种情况,一种是开发商自销,二是是包给专门的售楼处。开发商为了更快的卖出房子,还会找中介代办署理。那为什么说买房找中介会更优惠呢,因为一在中介买新房一般是不收取中介费,那部门的费用是由开发商承担的,中介只是负责促成交易。并且,在一般情况下,中介代办署理新房,会要求开发商的售房价不克不及比中介更优惠,相反,中介在那个上能从开发商里拿到更优惠价格,而那部门的钱会回馈的客户身上。没有中介是希望本身的客户从本身手里买到高价的房子,因为中介从客户身上是不拿钱的。
躲避购房风险!
中介代办署理机构能代办署理的新房,申明证件齐备,能够预售或现售。若是有**中介代办署理机构也不会停止代办署理,要负法令责任滴。一方面,中介是要维护本身的品牌形象;另一方面,中介也是做为购房者和开发商两者交易中的监视者。通过中介买房,除了供给房源信息外,中介关于买卖两边的行为都有监视和约束的感化,可以削减没必要要的费事。
一体化办事更殷勤!
在购房时找房产经纪人可制止中间购置环节的一系列复杂事项,房产经纪人将以最快时间、合理的价格为你供给优良办事,包罗连夜列队抢号、按揭申请过户等留意事项。同时协助打点房地产评估、过户、银行按揭、物业办理、产权归属证明、凭证等各类办事。而若是间接找开发商购置良多都需要本身去做,会浪费小我大量的时间精神。
关于中介费方面
买新房,找房产中介没有中介费!
上面的介绍多为自卖自夸的成分,下面的自序为本文最初的核心。
我不断信奉28定律存在任何行业里,不完全统计,天津处置房产中介的人数高达4万多人,但是可以做到行业里专业度极高,根据28定律,也就8千多人,而那8千多人里,可以做到靠谱又不忘本的也按28定律计算,最初也就剩1千六百多人。
因为二手房交易,房子自己就是所见为所得,自己没有多大问题,最初纷歧样的就是中介站在谁的角度去说话,买房的人能不克不及再多S一点,就看中介帮你使劲不使劲了,当然良多买家也会不断计较2.5%的中介费,存期近合理,不要总想着跳开中介暗里交易,或者让给中介费打折,房产自己做为大头,你把中介当做伴侣,他们能不帮你尽力吗?你再认真品品那句话。
关于新房中介,那个岗位就更讲究专业度、靠谱和良心了,因为新房投资,买的就是将来预期,关于外埠人来说,天津不熟悉,实的也需要一个专业又靠谱,不忘本的房产经纪人做为本身的参谋。
有人说靠谱我理解,但是不忘本是什么意思。我举个例子,有良多小白不领会天津,没有买过房,但是做为房产经纪人保举适宜的房源是本职工做,但是为了多赚佣金,就强推一些公寓或者有烂尾问题的远郊新房,最初的坑由客户买单,那就是我说的良心问题。
我见过一套房没有买过的同业,给他人吹嘘本身的购房概念,也见过有的同业为了多点业绩,把客户往不合适本身需求的板块里保举,也见过满嘴跑火车的强调项目周边的规划。。。。
若是单纯从职业角度,卖房赚钱不移至理,越多越好,以最初业绩论英雄。如许做确实没问题,赔的也不是本身的钱,也没有逼着客户去买,所有理由都合情合理,但是几年以后,客户赔钱了,被套住了,又会想起谁?或许,卖房就是一锤子买卖吧。
因为处置落户,房产也有六七年了,身边的客户多为老客户转介绍过来,或者通过阅读文章过来征询的人,所以我也不断在思虑如许的一个问题,之前各人都不太承认房产中介,都说他们是骗子,不信赖,那有很大一部门原因仍是我们本身出了问题,不专业,不靠谱,没有底线的去卖房。即便本身很想脱节那些负面形象,但是力量很小,只能做好本身,从写文章到做短视频,希望给身边人在买房上有些帮忙,也希望信赖本身的客户,可以通过本身买到合适本身的房子,做为外埠人的你们,可以在天津买房的道路上,少走一些弯路,多避一些坑。
看到那里,感激各人的阅读,若是您觉得看完有用,也请多多转发保藏,让身边的伴侣在天津买房,不踩坑,不被割韭菜。

▼更多天津购房指点文章▼
2020年外埠人若何在天津买房系列(1)领会天津,明白需求!
2020年外埠人若何在天津买房系列(二)学区学片,若何选择?
疫情完毕后,2020我们该若何在天津买房?
天津S6区小学招生简章大汇总!
保藏|天津S区重点小学,初中排名、划片、及XX介绍
超全地铁地铁总汇
天津16区小升初学区划片、对口初中信息汇总!
在天津,房子跟上学是什么关系?
天津S区买二手房,买不起次新房,看不上老破小,该怎么买?
共42所!天津各区民办初中名单及其招生范畴一览!
在天津买新房,为什么要找房产中介?
