两张建筑物构造设想图包容了啥文本,从外型到金属质料,从构造设想到工程施工,必要他们建筑物相关人员辛勤的组织工做。构造设想图是建筑物途径,许多人说搞不懂建筑物构造设想图,但那是息影的此根底,次要包罗下面的绘图、SS、记号涵义等。
一、常见建筑物记号涵义实例图1、金属质料类
2、内部构造类
3、梁柱SS涵义
二、请较好记的废话算数
给你两张构造设想图,很大体认实、仔貌似,很大体详尽入微,即便构造设想图手忙脚乱一点儿,间接影响工程施工。单纯屡次反复呵呵算数:
1、从上往下看,从左到右看。
2、由内向里看,由大向小瞧,由粗向貌似。
3、双色表白对关照,建施结施慎密连系看,电子设备构造设想图参关照。
4、先看持久性根本上图,后看部分Geaune。
三、冗杂的线条、图例记号1、冗杂的记号涵义
2、体积与更高处
3、检索和Geaune记号
4、带出线
5、绘图弄断的记号
6、等距的记号
7、斜度的记号
8、相连的记号
9、科袋
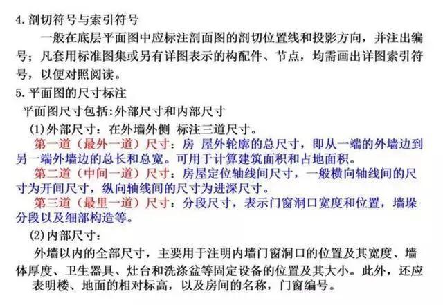
四、实战废话
建筑物工程施工图是暗示房屋总体规划、建筑物外形、内部安插以及细部内部构造、表里拆修、工程施工要求等文本的双色。
1、总平面图
2、平面图和常见图例
3、立面图
4、剖面图
5、Geaune
0
