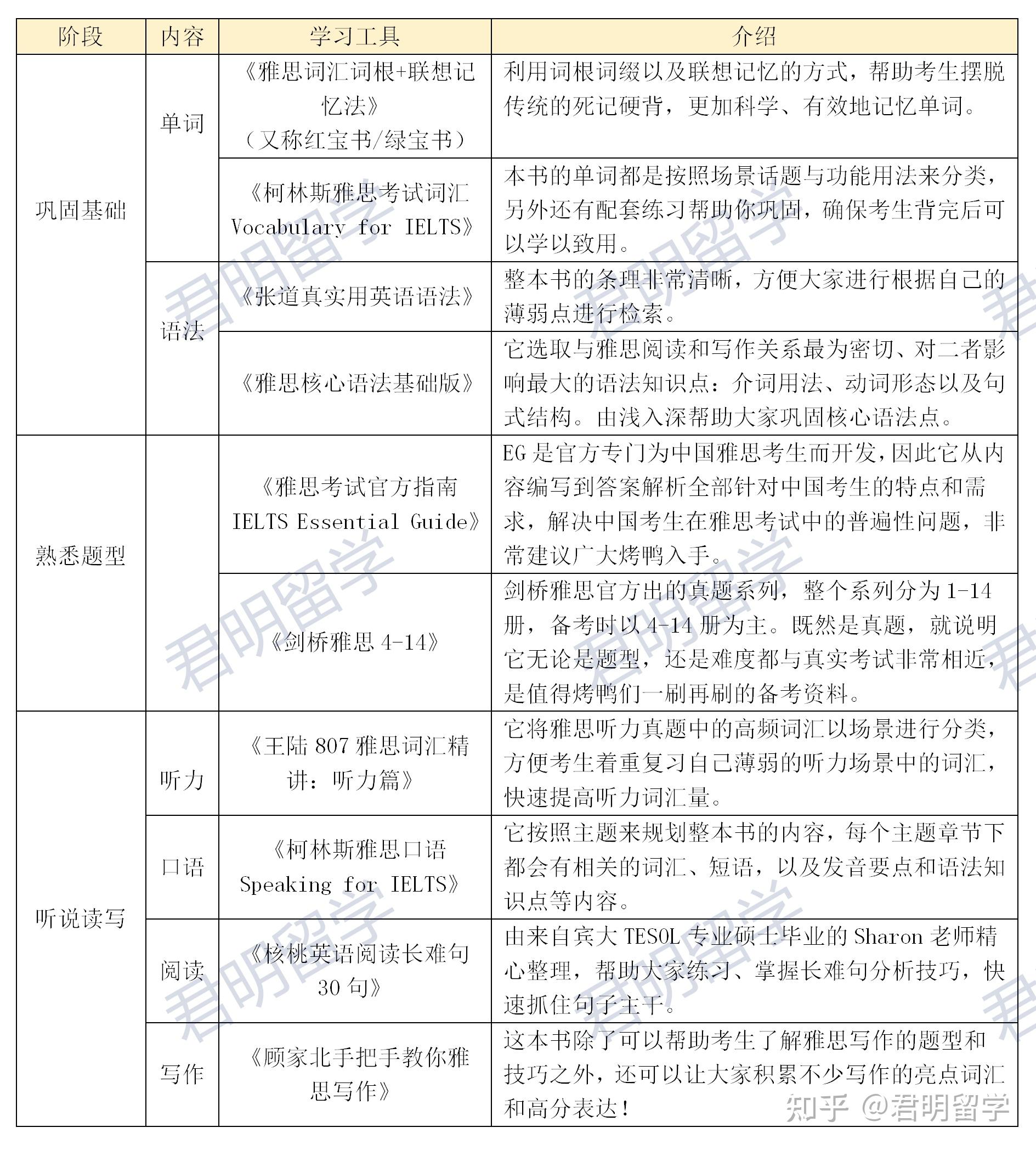
通过那篇攻略,我们旨在给想要去英国留学的同窗,成立一个完好的关于英国申请的框架,筹办一个申请宝典,让你一篇解锁所有申请问题。我们花了将近1个月的时间停止材料搜集、整理、审核,末于编纂成那篇文章分享给各人。
无论你是DIY或者有找机构的筹算,都能够通过那篇文章找到想要的信息。若你看完仍是有不懂的处所,能够留言,或者点击下方卡片间接找到我,我为你解疑:
有留学问题能够来那里找我p.s. 此文章未涉及到英国留膏火用,我们另起一篇文章详细介绍:)
英国硕士留膏火用大全
P.S. 关于中国香港、美国和新加坡的申请全流程我们也写过,有兴趣可康康:)
香港硕士申请全流程
美国硕士申请全流程
新加坡硕士申请全流程
文章次要内容:英国留学优势、英硕价值、排名阐发、选校定位、申请流程、GPA、雅思虑试、布景提拔(科研+练习)、文书、保举信、申请后流程、签证Check List+文件筹办。详细能够参考目次来看。
若是你没有时间看完那篇留学规划长文,那你如今就能够点击下面卡片加老友,获取一份专属于你的申请规划!
免费量身订造,孵化你的留学规划表 1.1 英国留学优势留学是一件大事,往大的说,是适应时代开展;往小的说,是遵从本身心里的选择。我相信各人城市独立、辩证、理性地深图远虑,做出决定。
先来看看一组客不雅的事实数据:
QS2022全球排名世界排行-中英比照中国有两千多所高校,而英国只要不到两百所;在2022年QS世界大学排行榜上,位于前100的中英院校,中国有6所,英国有17所。
不管是从国际教育地位仍是教育资本数量的比照,英国教育的高程度不问可知。英国名校林立,牛津、剑桥、伦敦政经、伦敦大学学院等各大名校享誉全球,英国院校的文凭和教学水准遭到世界各大名企的普遍承认。
中国粹生,谁不想上名校?
2020年考研人数341万,登科率却只要17%。去英国,只要你本科成就不差,牛津剑桥不敢奢望,前100的名校你愿意勤奋,就有时机上。
英国的学校排名高,申请胜利率高,是双非逆袭的绝佳时机。(感兴趣的同窗能够看本文章7.3双非逆袭+案例)
别的再说说时间和经济成本,获得英格兰地域本科学士学位只需要三年,授课式硕士学位只需一年,比其它国度地域节省了1-2年,在英国留学,无形中既节省了时间成本,又节省了经济成本。
院校申请法式灵敏,英国大都院校招生采纳“先到先得”轨制,先出手的先到手,同时,暂时没有筹办好语言成就也不消担忧,能够先申请拿到有前提登科后再补交雅思成就。关于暂时小我筹办不敷充实的学生来说,那两个灵敏法式长短常有利的。
1.2 英硕价值留学有良多方面的价值,但留学生最关心的必定是结业后就业/待遇问题,我们就那展开来说。
先让我们来领会一下各大HR们都是按照什么挑选简历的吧~
起首,因为简历太多,所以HR们在第一轮初筛的环节仍是会看学历的,国外留学硕士的履历仍是能够给我们的简历加分很多的。
过了简历关就到面试啦,比拟于国内同等学历的研究生,海外硕士的优势次要是语言方面,可以说一口伶俐外语的你在外企等行业中天然是有庞大优势的。
然而专业才能也是HR在面试期间非常垂青的,只要你本身的才能足够,那么offer天然源源不竭朝你袭来啦~
抛开HR的概念,根据以往一年造英硕的就业情况来看,95%的学生都能够在结业三个月后找到合适本身的工做,就业率高达93%。而且一年造英硕在各大行业也是有口皆碑,深受各大企业欢送的。
根据那个趋向来看,一年英硕,入股不亏呀!时间不长,只要一年,学到的工具和两年三年造的项目现实上没有多大不同。
别的,留学生一线城市落户政策、购置免税车政策和创业优惠政策如下:
留学生一线城市福利政策我们也深切切磋过留学价值,详细请阅读以下文章:
君明留学:“如今的留学生,已经不值钱了。”
君明留学:鄙夷链的尽头...是一年造的英硕?
看到那,你还不确定能否选择英国或者留学规划还没做?不妨,以下快速通道能够帮你做一次全面的留学才能评估:
免费量身订造,孵化你的留学规划表 2.1 关于英国大学排名的那些事儿目前针对世界大学排名的机构,次要有四个,也是我们常说的四大排名机构,即USNEWS世界大学排名、QS世界大学排名、泰晤士高档教育世界大学排名和ARWU软科世界大学学术排名。
关于四大排名我们曾阐发过一波,点击以下文章领会!
君明留学:世界大学排行榜~哪~家~强?
但英国人仍是愿意给本身的大学搞排名,所以又有卫报排名和完全大学指南(CUG)排名,如斯一来,适用于英国大学的排名的就有3个了:泰晤士排名、卫报排名、完全大学指南(CUG)排名。
各类英国大学排名的评比角度差别,如《泰晤士报》是从学术角度,《卫报》是从就业角度。
两大英国留学生必看榜单:QS世界大学排名和《泰晤士报》排名。
英国本土比力喜好看CUG完全大学指南/泰晤士/卫报,而国际留学生回国开展的话比力喜好看QS排名,各人择校时要各自权衡一下。
有些专业排名出格强的学校综合排名其实不高,但业内承认度很高。而且差别的榜单城市有专业排名和综合排名能够参考,各人留意看一下榜单数据是基于本科数据仍是研究生数据。
针对形形色色的排名榜,目前英国留学生们能做的就是:准确对待英国大学排名,不要过于依赖排名的光环效应。学会挑选排名中的各类数据,找出有用的材料。别的应学会操纵收集资本搜集相关的信息。2.2 综排靠前和专业靠前各有哪些优势?a. 关于综合排名高的大学来说:
起首,综排高的学校凡是来说学术才能和科研才能比力强,所以学术气氛可能会比力浓重;其次综排高的大学凡是登科的门槛相对来说比力高,所以你接触到的同窗可能更凶猛,如许你的寒暄圈就会有更高的起点;
此外,综排高的学校会让你拥有更多参与并世无双的大型活动的时机,好比各界名人的演讲,限时的新品发布会,以至是规模空前的雇用会;
最初一点应该是国内留学生最重视的一点,国内良多企业在雇用的时候城市更倾向于名校结业的学生,所以身世综排高的学校在国际上的名声更大,被国内企业选择的几率也会相对的超出跨越良多。
b. 关于专业排名高的学校来说:
某个专业排名高一般是因为研究功效比力凸起,如许学校凡是会聚集良多有名望的传授和导师,然后学校一般也会更重视那个专业,从而赐与更多的研究经费,使得该专业的教学量量愈加优于某些综排高的学校;
然后专排高的学校该专业在业内一般会享有比力高的声誉,若是决定处置相关工做,那么在该范畴就业的时候可能会更受雇主的喜爱,并且因为许多有名望的传授和导师,在业内也会拥有良多人脉,若是得到那些导师传授的保举,也更有利于本身将来的就业或升学。
2.3 选校,除排名之外,还有那些权衡目标就业率或薪资数据
此外,选择大学和专业的时候,参考高校的就业率或市场上的薪资数据是很多结业后想留英工做的学生会做的功课。加上PSW结业生工做签证的回归,英国就业市场估计将更为炽热。
比来,英国次要负责研究大学生就业情况的High Fliers Research推出了最新的《2021英国结业生就业市场陈述》,或许那份陈述能够做为留学择校择专业的参考指南。
该陈述统计并阐发了英国《泰晤士报》排名前100的雇主,针对2020年应届结业生的职位空缺,最受雇主喜爱的院校,结业生起薪程度等内容。
《2021年英国结业生查询拜访》是在2020年12月停止的,其评估了2020年新冠疫情对结业生雇用的影响,并瞻望了2021年英国100家最出名企业对应届结业生的立场。
查询拜访陈述中涵盖了英国《泰晤士报》排名前100的企业,包罗亚马逊、苹果、谷歌、宝洁、BBC、高盛、劳埃德银行集团、巴黎欧莱雅等行业的龙头企业。
就业形势
9个关键行业和贸易部分的结业生雇用目的较去年有所增加,此中最明显的是管帐和专业办事公司、工程和工业公司、投资银行和公共部分雇主。
总结来看的话,跟着疫情形势的逐步好转,就业市场需求将会逐步增加,关于本年的结业生来说,时机仍是挺多的。
最受雇主喜爱的院校
要说英国哪所院校结业好找工做,就业前景更好的学校是什么,各人不约而同的就只想到G5。究竟结果那几所学校不只科研程度一流,还代表着英国高档教育的更高程度。
但从此次陈述中显示,2020-2021年度最受英国企业巨头喜好的大学前十所别离是伯明翰大学、曼彻斯特、伦敦大学学院、诺丁汉大学、利兹大学、华威、布里斯托、剑桥、牛津和帝国理工学院。
和去年的陈述比拟,本年榜单变革仍是蛮大的。
起首本年伯明翰大学成为一匹黑马,跃居全英第1,成为最受英国顶级名企喜爱的大学!前几年不断都被曼大压着,本年末于有了超越!
而第2名的曼大,结业生在职场上表示一贯都很强劲,截至2020年,曼大已经持续三年都是雇主眼中的No.1,而且共荣登11次榜首!
UCL也凭仗实力,从第8名跑到了本年的TOP3,只是华威却从TOP3跌落到第6名,排在了诺丁汉和利兹大学的后面。
别的我们也整理了一篇公司喜爱如何的国外结业生文章,可参考:
君明留学:“很遗憾,您没有通过我们公司的面试”
给各人供给个快速通道:间接点击下方卡片找到我,带上你的布景和目的,详细能申到什么样的学校,你的申请优势和优势在哪里,从哪些方面提拔比力好,我来为你详细阐发。
量身订造,获取你的免费留学评估 3.1 若何选择专业和学校?专业选择:
a. 起首是要看本身的本科专业,英国固然是能够转专业的,但是良多也是需要有相关布景的。
毫无布景可申请的专业里有商科中的大部门办理类,部门营销类,以及商务类;文科类能够申请的有小部门教育类,小部门传媒类。
其他的话大部门是需要有相关的布景的,好比管帐金融类,若是不是那个专业,但是学过必然水平的数学,经济,管帐等课程,而且分数高,也是能够申请的。
进修文学,社会学,传媒等那类属于人文社科类专业的申请时是能够互相转的。
但是其他的专业性比力强的好比计算机,工程,医学,心理学等专业就会需要有相关布景了。所以在筹算转专业的时候,必然要弄清晰能否能够转,制止申请上浪费时间。b. 其次是要明白本身的兴趣以及日后的就业标的目的,若是是单纯为了好就业而选择本身其实不感兴趣的专业,如许进修起来也没有兴趣,可能还会影响到之后的结业。
若是好几个专业都喜好,无法抉择,那那个时候就应该是考虑本身日后的就业标的目的了,看本身日后结业了会更想处置哪类职业,更倾向哪个标的目的。
c. 有时也会碰着统一个类别下详细差别专业的选择,或者是两个学校同时开设了附近专业,学校排名也差不多,那种时候就应该比力一下学校官网的课程设置。
就算是不异专业,差别学校的课程设置也是有区此外,有些可能偏理论有些可能偏理论,在选修课的设置上也有差别,有些学校除了本专业的课可能还会开设此外学院对进修那个专业有帮忙的选修课程供学生选择,以及每个学校可能还会有差别的练习理论的时机。
选择专业的时候专业排名和学校排名应该综合起来考虑,不该该只盯着综合排名,良多同窗有名校情结,只想去更好的学校。但是英国一个综合实力其实不强的学校其实不意味着它没有好的专业,而一个综合实力很强的学校也并不是所有专业都首屈一指。所以在选择专业的时候应该两者都综合考虑。
学校选择:
a. 按照小我客不雅前提选择学校,好比:小我的兴趣喜好、小我等待的职业开展。
b. 按照每个学校给出的差别入学要求,学校越好要求越高,不要不实在际的逃求高于本身才能的学校,进名校很重要,包管结业率也很重要,请相信所有的名校不是马马虎虎混混就能拿到学位的,请量入为出,合适本身的才是更好的选择。
c. 按照本身的家庭经济前提,良多工薪家庭的那些父母,勒紧本身的裤带,为了孩子的更好的前途,把孩子送出国进修,在那个时候你就要更多的考虑每个学校的膏火、能否申请奖学金、能否远离伦敦等高消费地域等等。
d. 按照本身专业选择学校,有些大学综合排名不高,却有着本身引认为傲的强势专业课程。
好比:Stirling大学的教育专业、Lincoln大学的工程专业、Westminster大学的传媒专业、Brunel大学的艺术设想专业等。相关于名校,那些学校更容易拿OFFER,更受专业范畴雇主的欢送。
e. 申请时必然不要吠形吠声,无论有没有布景都说要求申请商科、申请金融,各人都挤在一根阳关道上,前途未知。
选校若何避坑和挖宝,我们也总结出来啦!↓↓↓
君明留学:那些选校的坑请你别踩!
君明留学:学校项目官网都是宝,你还不知怎么找?
择校东西也整理好了!
君明留学:吐血整理 | 留学择校网站大全:找到你的Onepick了吗?
想间接针对本身布景获得一对一阐发的,能够点击下方卡片找到我,我来为你详细评估:
留学申请评估 综合才能测试 3.2 英国粹校list解读说起英国留学,熟悉的学生必然晓得,大大都英国大学都有一个List,那里的list是指英国大学设置的中国院校的名单,申请人的学校在名单上即可被英国大学受理,不然不予考虑。
别的,若是申请人的学校不在英国大学的list上但布景非常优良的话,能够考虑跟英国粹校argue。
像某些G5商学院、爱丁堡大学、曼彻斯特大学那些出名度比力高的学校,大部门list上的学校都是国内的985、211的学校;也有一些学校会参考网大排名以及上海交大排名等。
英申利用最广的Netbig(网大)2013排名:
网大2013年中国大学排行榜出炉(用Ctrl+F检索便利)
我们先枚举4家有“承认中国大学名单”的学校:
爱丁堡大学
所有申请者需要满足两个前提
本科结业于通过ECCTIS认证的大学分数在80%-85%区间爱丁堡把全数专业划分红了4个梯队(Band ABCD)。
想要申请的同窗需要查看目的专业页面,看看该专业被分在了哪一梯队,再按照那一梯队的申请要求判断本身能否满足前提。那4个梯队别离为
Band A:只承受Priority List院校中的学生,均分85%以上;Band B:只承受Priority List院校中的学生,均分80%以上;Band C:承受Priority List院校中的学生,均分80%以上;或承受ECCTIS认证院校中的学生,均分85%以上;Band D:承受ECCTIS认证院校中的学生,均分80%以上;* 想问ECCTIS认证清单在哪里找?
爱丁堡大学的说法是,若是你的大学不在爱丁堡Priority List中,不晓得学校能否被ECCTIS认证,能够邮件联络:futurestudents@ed.ac.uk。
目前,爱丁堡(除商学院外)的大部门专业都被划分在Band C。商学院专业被划分在了Band B。
关于爱丁堡大学的中国大学承认名单(Priority List)能够私聊领取!
华威大学
华威大学将中国院校分为4档,对每一档院校布景的学生分数要求差别。仅考虑华威列出名单中的大学。
那4个梯队别离为
第一档:45所大学
要求英本一等学位的专业:均分要求85%;
要求英本2:1学位的专业:均分要求80%-84%;
要求英本2:2学位的专业:均分要求75%-79%;
第二档:55所大学
要求英本一等学位的专业:均分要求90%;
要求英本2:1学位的专业:均分要求82%-89%;
要求英本2:2学位的专业:均分要求77%-81%;
第三档:97所大学
要求英本一等学位的专业:均分要求90%;
要求英本2:1学位的专业:均分要求85%-89%;
要求英本2:2学位的专业:均分要求80%-84%;
第四档:150所大学
均分88%以上的同窗将会被纳入考量。想查看华威完好中国大学list,请拜候那个链接:
https://warwick.ac.uk/study/international/admissions/entry-requirements/china
利兹大学
利兹大学有本身承认的中国大学清单,详细申请要求针对各学院的各个专业存在差别,需要别离查看。
以利兹商学院为例:
管帐金融、国际商务、市场营销在内11个专业,对国内本科的均分要求为80%,名单中包罗114所大学;
办理学、经济学在内13个专业,对国内本科的均分要求为80%,名单中包罗172所大学。
想查看利兹中国大学list,请拜候那个链接:
https://www.leeds.ac.uk/admissions-qualifications/?page=2
南安普敦大学
南安普敦大学将中国院校分为6档,对每一档院校布景的学生分数要求差别。
那6个梯队别离为
第一档 X1:
要求英本2:1学位的专业:75% or 2.8 GPA;
要求英本2:2学位的专业:70% or 2.3 GPA;第二档 X2:
要求英本2:1学位的专业:78% or 3.1 GPA;
要求英本2:2学位的专业:73% or 2.6 GPA;第三档 X3:
要求英本2:1学位的专业:80% or 3.25 GPA;
要求英本2:2学位的专业:75% or 2.8 GPA;第四档 Y1:
要求英本2:1学位的专业:78% or 3.1 GPA;
要求英本2:2学位的专业:73% or 2.6 GPA;第五档 Y2:
要求英本2:1学位的专业:83% or 3.5 GPA;
要求英本2:2学位的专业:78% or 3.1 GPA;第六档 Z:
要求英本2:1学位的专业:88% or 3.7 GPA;
要求英本2:2学位的专业:83% or 3.5 GPA;
* 留意:以下几个学院仅承受X梯队里的中国大学
化学学院,经济学院,电子和计算机学院,工程学院,数学学院,物理天文学院,法令学院,商学院(除X梯队外别的考虑5所大学);
想查看南安中国大学list,请拜候那个链接:
https://www.southampton.ac.uk/uni-life/international/your-country/asia/china.page#entryreqs
除了以上所说的那些院校,英国还有其他大学在官网上并未标明对中国本科院校布景的要求,但实则有开本身的承认list。我们会按期更新英国大学承认的中国院校list,还有其他留学材料也会按期整理,能够间接领取:
不消再私信我啦,点击免费领取最新留学材料 3.3 冷门/捡漏专业保举商科、传媒、计算机等专业在每年的申请里都是大热门,也是“内卷”重灾区,浩瀚申请者们苦其久矣,其实除了那些大热门,还有一些专业固然冷门,但就业前景能够说是很优胜。
我在【3.1专业选择】描述了专业的选择,建议选择专业时隆重,能够考虑相对冷门、但是前途无限的专业,好比:房地产办理、豪侈品办理、会展办理、酒店旅游办理、体育办理、营养学等,那些专业都迎合了国内紧缺人才的需求。
若是实的有名校情结,有什么冷门专业容易被登科呢?那里也整理一波。
a. 伦敦政治经济学院(LSE)
保举专业:MSc Population and Development
布景:无要求
雅思:6.5平分,阅读、听力6.5分,写做、白话6.0分
均分:80+
那个专业根本能够说是LSE的福利专业了,雅思要求低,均分要求低,专业布景根本没要求,含金量不确定但是学校含金量高!
b.伦敦大学学院(UCL)
冷门专业:Project and Enterprise Management MSc
那个专业仅需要2:2的成就,赶着在中国百分造的话也就是75-80的分数就够了。专业布景并没有过多要求。雅思成就也是尺度程度。
c.约克大学
保举专业:MSc Global Marketing
布景:工科
GPA:80+
雅思:6.5/6.0
工做、练习经历:无
d.谢菲尔德大学
保举专业:亚洲商务
布景:必需是中国人、韩国人、日本人
雅思:6.5分,做文6.5,其他小项5.5即可。
e.伦敦国王学院(KCL)
保举专业:MA in Cultural & Creative Industries文化与创意财产
布景:无
GPA:80+
雅思:6.5/6.0
除此,关于留学冷门/捡漏专业的保举,能够回忆我们的文章:
君明留学:那些留学冷门小寡专业,你pick第几个?
君明留学:热门专业挤破头,不如宝藏专业逆风捡大漏
3.4 热门英国大学就读体验/反应我们有大量的君明学子在读反应,在那里列出部门,如想阅读更多能够看下图~
工号--学员故事--在读反应君明留学:君明留学分享帖|为了剑桥放弃了NUS的全奖,我得到了什么?
君明留学:君明留学分享帖 | 我在帝国理工学院(IC)读FA
君明留学:留学点滴:伦敦大学学院UCL,民族志纪录片文学硕士的在读测评
君明留学:君明留学分享帖 | 在伦敦正中心的伦敦国王学院(KCL)读书是一种什么体验?
君明留学:君明留学分享帖 | 从LSE(伦敦政治经济学院)出来,你能够去到任何你想去的处所
君明留学:君明留学分享帖 | 生活在梦校伦敦政治经济学院(LSE)的日子里,唯学术与美食不成孤负
君明留学:华威保存指北,师姐360°贴心建议,留英不孤单。
君明留学:君明留学分享帖 | 在旅游城市爱丁堡(Edinburgh)读人文社科是如何的一种体验
君明留学:君明留学分享帖 | 利兹(Leeds)于我,像是一个拆出无数欣喜的福袋
君明留学:君明留学分享帖 | 在英国第二大城市伯明翰(Birmingham)读研是一种是什么体验?
君明留学:君明留学分享帖 | 英国粹生牛剑之外的第一选择,在布里斯托(Bristol)就读是一种什么体验
君明留学:留学点滴:管帐学胜利转语言学,圆梦利物浦
我们有整理过很详细的院校百科电子宝典,欢送领取。别的带上你的结业院校、专业、均分(百分造)、意愿地域和专业,帮你做一个留学评估:
量身定造,获得免费评估申请计划 4.1申请流程+Check List
英硕申请流程图
英硕申请质料check list4.2 申请留意事项及经历分享
a. 网申一般在每年的9-11月份陆续开放,申请分为几轮,早申请早登科。
b. 若是网申的时候雅思虑不出来能够选择先网申,后面在DDL之前再补交,或者间接申语言班。
c. 学术质料包罗:大学成就单,在读证明(未结业的学生),学位证结业证(已结业的学生)。以上文件都需如果中英文对照件。那些文件同窗们都是能够从学校的相关部分开出来的。
关于成就单,我想提醒各人,从本年起头,越来越多的英国大学希望学生供给的成就单上可以表现百分造均匀分而且更好可以供给计算均匀分的算法(好比是接纳加权均匀仍是算数均匀)。
那里需要留意:大部门英国大学承受百分造均匀分,而不是绩点,也就是我们常说的 GPA 。能够看到良多大学发放有前提登科通知书的时候,关于学术前提那一项也是要求最初到达的均匀分。本年我们有一位学生获得了爱丁堡大学的有前提登科通知书要求如下:
Evidence of award of honours degree at 2.1 or above or an equivalent standard from an overseas/EU university. This is equivalent to an overall average of 80% in your degree from China. We will require your final year transcript and degree certificate.由此可见“百分造均匀分”在英国的承认度更高。
关于整个申请时间线,各人必然要掌握好黄金时间!!
关于申请的筹办,我们也列好了↓
筹办申请2022年英国留学,如今起头要怎么筹办呢?
君明留学:英国留学申请攻略爆肝全解
君明留学:DDL实是世界上最可怕的词,没有之一
别的再把君明学子们的申请贵重经历分享给各人~~
君明留学:双非一本的我,最末斩获剑桥登科:连结无邪,碰见幸运(上)
君明留学:从双非一本到剑桥(下)
君明留学:去英国G5,我是若何持久规划,步步“精心”的
君明留学:申请全中!我是若何获得申请大满贯,拿下所有申请商学院offer?
君明留学:早规划,轻松拿下LSE、全奖博科尼offer,师姐的申请秘笈
君明留学:君明留学分享帖 | 两个月屠鸭7.5,拿下KCL、华威商科offer,她的“申请季”恰如其分
君明留学:君明留学分享帖 | 不在梦校承认名单内,那个申请季,她如许实现与LSE(伦敦政治经济学院)的两年之约
当然上述不是一个很完全的筹办流程,因为你要申请什么专业,你本身是什么布景,拥有什么资本城市影响你的规划,若是你还在大一大二,就起头思索怎么去留学,那我只能说:恭喜你,你实的筹办的很及时,将来可期。
当然了,申请流程很纷杂,我没法子在那一篇文章中写完全数,若是你需要留学申请方面的征询,下面快速通道能联络上我,我也会分享一些独家整理的材料包:
量身定造,免费留学申请精准评估 5.1 GPA重要性在英国申请中,GPA几乎能够说是块"敲门砖"。英国的学校也会把关于申请者成就的更低分数要求标明在项目页面。
英国的本科学位分红5个品级(40分为及格分数):
· First class——70分以上
· Upper second class(2:1)——60-69分
· Lower second class(2:2)——50-59分
· Third class——40-49分
· Ordinary degree——及格程度
学校凡是会要求申请者的分数到达英国本科哪个学位品级或者同等程度。各品级别离对应国内的什么程度的分数,网上浩瀚说法仅做参考,详细要以学校的要求为准。
留意,关于来自差别品级学校的国际申请生的分数程度,各校要求是差别的。
有的学校关于中国申请者都有同一的更低分数要求,有的可能以985/211学校学生,或者非985/211学校的学生为尺度设立差别层度的更低分数要求,也有的会间接把相对应的list列出来。
好比,华威大学下面两张学校list,关于来自差别学校的中国粹生,统一品级有相对应的纷歧样的分数要求。
关于GPA那些事儿,能够看看我们的文章!
君明留学:GPA到底是怎么一回事?
申请英国G5大学的硕士留学,GPA至少要几?
5.2 GPA换算法英国的GPA算法比力特殊,成就的及格线定在40分,而且差别的GPA会对应颁布差别品级的学位证书。以下表格是我针对差别学校布景给出的GPA大致要求,仅供各人参考。
简单来说,你只要到达那个根本门槛,才有资格申请。英国关于 GPA的要求十分严酷,差0.5分都不可。所以考高GPA是一项庞大的优势。
此外,英国用百分造均分比力多,以我们本科学校开具的成就单或者均分证明为准,没有百分造的则参考均匀绩点,但也有少部门学校会根据本身的算法从头再计算一遍我们的GPA。
6.1雅思要到达如何的分数?官网上城市给出各个专业关于雅思的要求,一般是总分7小分6.5,分数要求遍及很高,但若是我们马上要申请了雅思还未达标,也能够先提交申请再补雅思成就。
举个栗子:UCL的英语教育关于雅思的要求是总分7.0小分不得低于6.5,我们的总分到达了但是白话和写做老是差那么0.5分,我们也能够提交。只要我们其他布景不差,招生官也会给我们一个conditional offer,condition就是在学校指定的时间内提交合格的雅思成就以及大学四年的在校成就,到达condition就能够换取firm offer。当然若是我们考个5分那仍是留着本身看看吧就别给招生官看了,指不定学校间接给你来个拒信,那可实是回天乏术了。
想快速晓得某大学某专业的语言成就,遍及办法是:应该在Perspective Students或者Admission Requirements里面找,然后找Language Requirement或者Proof of Language Proficiency。
p.s. 上年疫情原因,雅思虑位异常严重,我们总结了“抢位”攻略↓
君明留学:抢雅思虑位没点“实本领”怎么行?必看,考位秒抢全攻略!
6.2 雅思进修册本&材料领取
我们整理了各路免费的雅思材料~想学雅思的同窗赶紧加老友领取哈:
不消再私信我啦,点击免费领取最新留学材料
雅思进修材料(部门截图,远远不行那些)再附上我们君明学姐雅思听力8.5分攻略~
君明留学:备考一月多,我的雅思听力是若何考到8.5分的?
7.1 科研a. 选择科研的留意事项
· 先确认你要去的专业能否垂青科研,是科研更好仍是练习更好,仍是两个都
能够。例如科研对申请商科的感化凡是是锦上添花,有时间的话仍是做练习更好。
· 国外关于保举人的要求凡是是希望认识一个学期以上。
b. 若何寻找科研?
本身专业的传授或者学校的传授、参与学术类的角逐等。
c. 科研要做到什么水平?能否必然要颁发论文?
若是能颁发论文或申请专利是更好的,若是不克不及也没有关系,让传授看到你对那
个范畴有 critical thinking
7.2 练习· 重要性
我们申请国外的研究生无需测验,那么学校要考察的是:
a. 通过练习能向招生官证明你已经充实领会申请的专业、展现本身在那个范畴的技能、做好明白的职业规划和职业途径。
b. 学校布景、专业和绩点等为硬性布景,软性布景是指练习履历、科研履历、 角逐、活动等。我们在不异硬性布景的申请者傍边,能改动的是软性布景,需要通过软性布景的提拔脱颖而出。
c. 没有与专业相关的切身履历,只能凭理解去简单写文书是远远不敷的。通过练习,能够获得丰硕的素材,我们才气写出有说服力的、纷歧样的文书。如许的文书才气感动招生官。而在练习过程中,很有可能需要做陈述和调研,那些也是很好的文书素材。
· 什么专业十分垂青练习?
(起首确认本身要申的专业能否垂青练习)
a. 那里举例商科:金融、管帐、办理、市场营销、贸易阐发等。良多其他专业也垂青练习,好比传媒类。
b. 申请G5和王爱曼华的学生更垂青练习,因为申请那些学校的学生成就和语言都不会差,练习的重要性就会凸起。
c. 转专业的学生。转专业的学生需要说服招生官,为什么你要转读新的专业,你在那个范畴有什么积累,为什么你觉得本身胜任新专业的进修?那么一段充分的练习履历所延申出来的动机、获得的经历、行业的思虑等等,就可以在必然水平上申明上述的问题。
· 要做几份练习?
在统一个范畴更好有至少 2 份以上,而且呈现递进的关系。
举例:大二的时候,我们能够银行的小我理财部分,大三的时候我们去券商。
那个就是递进,让对方看出,跟着专业常识的增长,我的练习也是越来越深切的。
· 已有若干份练习经历,能否都要写进简历?
要懂得取舍,哪怕是都相关的,我们也纷歧定要全数都写。
· 什么级别/岗位的练习是有用的?
关于我们本身所学的专业,必然要晓得那个范畴哪些公司是顶级的,哪些公司是国内/国外出名的,什么岗位是比力核心的等。
· 练习必然要去名企么?
良多同窗城市对名企有执念,关于留学申请,练习的企业若是拥有国际出名度会更好,在力所能及的范畴内,选择更出名的企业。但若是没有也不要悲观,工做岗位也是很重要的。
7.3 双非逆袭+案例关于【双非能否申请到英国排名前列的学校】的话题是良多“双非人”的存眷点,我们专门写过文章来阐发:
君明留学:爱丁堡大学申请攻略:冲呀!双非人
君明留学:令人心动的offer丁辉出局,双非没前途?
君明留学:非985/211,想去名校还有戏吗?
君明留学:留学微讲堂|想逆天改命去名校,你需要做什么?
下面截取一些我们做过的双非登科案例,供家人们参考:
君明留学部门双非登科案例每小我的布景纷歧,申请的专业纷歧,难度和要求也会有所不同。不克不及很好给本身定位或者惧怕本身定位禁绝的,点击下方卡片找到我们,带上你的布景,详细能申到什么样的学校,你的申请好坏势,提拔建议等,我们为你详细阐发!
免费量身订造,孵化你的留学规划表以下是一些重要的概念和申请要点!
· 学校拼不外,能够靠专业
若是所在学校综合排名不高,那么就以所学专业为主,那一点出格合适专业强的大学。好比一些财经大学固然不是985、211,但管帐金融类专业在范畴内排名靠前。若是专业也不是很凸起,还能够凸起学校所在的城市,好比中央财经大学,在天文位置较好,能够在大学生活中接触到更多的贸易元素,那个对申请商科很有利。
· 避开热点,巧申名校
关于院校布景其实不好,但又出格中意世界名校的学生,无妨换个思绪考虑一些申请难度相对低的专业。好比要申请金融的话,能够申请金融办理或者银行金融那类相关的,或者挑一些新开专业申请难度也不是很大。
固然英国部门大学明白要求只承受“211,985”等国内本一学校的学生,但也有大学不是很在意学校布景,仍是会承受非一本外院校学生。
· 排名不给力,我还有成就
申请英国大学时教育布景重要,学术成就也至关重要,既然学校没有法子改动,那各人就勤奋进步本身的学术成就。
进修成就可分为专业均匀分、综合均匀分等。很多学生会有那种情况,因政治或其他选修课拖后腿招致均分不高,那么能够重点凸起专业均匀分或你想申请的专业相关课程的分数。好比,统计学专业的申请,若是你的数学成就优良,那么你就能够找数学教师来写保举信。
· 成就一般 经历闯关
还有一些脱手型的小伙伴,进修成就不敷凸起,但是专业相关的理论经历超丰硕,好比拜见过英语演讲角逐、常识竞赛等,或者当过奥运会意愿者。若是有证书或意愿者证加上活动照片,必然能够为你的申请加分。
同窗们在凸起理论经历时,必然要针对申请的大学投其所好。好比,伦敦政治经济学院喜好社会精英,希望本身的学生有指导欲,有野心。所以关于申请LSE时就务需要凸起那一点。再好比,UCL十分喜好做义工的孩子,所以UCL的PS里可凸显相关履历。
还有良多小伙伴随出国履历,如参与交换生或其他国外项目,可简练介绍本身从中的收成,而且拿出点现实的证明,如许效果会更好哦!别的,有相关工做经历对申请勤学校好专业也十分有帮忙,金融专业、办理类专业申请英国粹校时,工做经历很重要,校方也比力垂青。
· 婚配小我特点,展现奇特魅力
英国大学喜好招收各方面都与之婚配的学生,所以你要吃透心仪大学和专业的特点,从本身身上寻找相符的兴趣、小我风、等待目的等等。
尽量把本身契合要求又不同凡响的魅力展示出来,要晓得,英国招生官们有时对大堆相同文字不感兴趣。
能够从以下几个方面寻找,如申明你为什么合适申请那个专业?通过进修你能获得什么?五年之内有什么样详细的职业规划?等等,弄清本身的闪光点,答复问题到达必然深度,如许才能够吸引招生官眼球,从而增大本身登科时机。
· 打好时间战,看准抢时机
英国大学的offer是先到先得,择优登科,详细到某个专业招生人数有限,在开放申请的几个月里,到底是前期给出的offer多,仍是后期给出的offer多呢?那一点也是能够投契取巧的。好比帝国理工大学,属于第一轮申请遍及严酷,后期会垂垂放松登科要求。但是,相对热门的金融专业,更佳申请日期仍是要前移一段时间,因为随时会因人满而封闭申请。
8.1 PSPS 里应该写哪些内容(What should you say)
下面是我们经多年经历积累,总结出的一篇优良PS应该涵盖的要素:
学术方面:
A 我为什么要读硕士。
B 我为什么申请你们学校的那个专业?选择申请那个硕士项目标原因。
留意,那一点十分关键,必需是针对你所申请的硕士项目来写。单纯地去说你对“business”或者 “management”的兴趣没有意义。
C 我的本科进修/理论是若何与那个专业慎密相连的。
D 我具备哪些学术才能?那些才能将若何帮忙我更好的在那个专业上进修?
小我特量:
A 我具备哪些与申请专业相关的小我才能?
B 我的职业规划和目的。
应该怎么样去论述以上的内容(How you should say it)
抓住申请专业的次要特征
留意论述的内容必然要提到与申请专业的相关性。不要只是说:
I worked for two months at Company X
而是要解释那个履历与申请专业的相关性:
At Company X I was involved in troubleshooting project overruns on a new product design. This made it clear to me how important project management and risk management is.
PS更多相关写做指引(三步曲),能够参考:
君明留学:小我陈说(PS):我有属于我的天
君明留学:小我陈说(PS):想把我写给你听
君明留学:小我陈说:我是颜色纷歧样的炊火
8.2 CV起首要和各人强调,CV 叫简历,关键词是“简”,必然要简明扼要地列明你的履历。留意 CV并非绝大部门英国院校的必须质料,因为简历里面涵盖的工具根本上都在学校的网申表格里填写了。
写好简历需要以下的4个要素:
第一要素是控造篇幅。
常规简历要尽量控造在1页 A4 纸之内。我们能够通过调整页边距如许的技巧来实现,但次要仍是控造好文字数量。当然,也有少少数申请者有十分丰硕的布景,好比工做履历良多,或者研究功效良多,即便是如许的申请者,简历也不宜超越2页。2页是简历阅读者可以忍受的极限。
第二要素是信息框架。
关于在校学生来说,几个必需要涵盖6个部门:根底信息;教育布景;学术履历(尤其是颁发的文章、尝试室履历);练习履历;奖项;相关的职业证书或技能。关于已经工做的人来说,能够将练习履历换成工做履历。
第三要素是简历的时间线。
简历里的时间排序一般为倒叙,即比来发作的放在前面,最早发作的排在最初。
第四要素是制止无效内容。
以下几点不要在简历内呈现:
(A)过于长远的工作,好比小学参与的数学竞赛、中学获得的荣誉奖杯;
(B)与申请专业不相关的活动。那里最常见的一个问题,良多同窗会在简历里放上出格多的意愿履历,好比去敬老院给白叟跳舞、陪自闭症小孩子画画,其实除了申请相关专业(公共政策、NGO办理、社会工做),那类意愿履历关于大部门申请来说帮忙其实不大。
(C)“鸡肋”的奖项和技能,常见有优良团员或者纯熟操做Office软件。
CV更多相关写做指引,能够参考:
君明留学:6步搞定你的留学简历,So Easy!
8.3 保举信除了ps以外,最重要的就是保举信了,保举信就是需要我们找两个传授夸夸我们,给我们写封邮件,保举我们去那所学校,然后网申的时候一并提交到系统。
那怎么问传授要保举信呢,我给各人的建议是:
选好保举人。
良多人认为选保举人就是头衔越高越好,如许说话也有重量,但不晓得各人有没有想过除了你,每年还有良多学生会问教师要保举信,若是那个保举人跟你不熟,底子不领会你,写出来的工具也不见得有说服性,并且若是你在他的课上成就欠好表示欠好,说不定教师实的会实话实说的...
提早和传授沟通。
我们应该至少在申请前1个月起头联络传授,提早打号召是根本的礼貌。在恳求传授帮手写保举信的邮件里更好包罗那几点:
①写清晰为什么选那位传授做为本身的保举人,让传授晓得为什么我选择了您而不是其别人呢;
②主动供给本身的小我信息做为传授的写做素材;
③给传授说“不”的权力。
保举信更多相关写做指引,能够参考:
君明留学:保举信也有套路,一般人我不告诉
君明留学:君明留学微讲堂 | 手把手教你写保举信
说了那么多,那到底什么样的文书是好的文书,想晓得的话,我能够把整理好的文书范文发给你看,做为参考材料:
不消私信我啦,点击领取文书大礼包
9.1 登科
收到offer后需要做的重要步调:
a. 核实Offer上的信息能否准确
核实Offer上姓名的拼写、学生的出生年月日以及在校的学生号等区分学生身份的信息;
核实Offer上的Program能否和本身申请的一致。
核实入学日期,及时打点签证。
核实膏火金额。
b.收到con雅思成就,留意时间
拿到英国大学offer的同窗们,若是学校是con雅思的话,要留意尽快供给到达正课的雅思成就,不然尽快申请语言班。
c.留意英国留学签证的申请问题
拿到英国院校offer之后,申请留学签证是重中之重。
只要你被英国有资格承受国际学生的学校承受了,而且能够证明你有足够的英文才能和资金才能,就能够申请。即满足以下两个前提:
1.政府承认的学校给你供给的无前提登科Offer。
2.证明银行账户中有足够的存款。
配语言课,交押金
所有申请出来后,雅思成就没有到达要求,请尽快决定去哪一所院校,便利摆设语言班的选择。部门学校需要交语言课押金占位置,语言和正课膏火可同步交押金。
换学术无前提
需要提交offer上要求的学术质料,即学位证+结业证+4年完好成就单+均分证明及其翻译件。若是学生在结业之前离境,需要让伴侣或父母拿到以上证件,由父母将翻译件和原件一并发出。
申请住宿
需要填写住宿申请单,住宿Offer来之后,需要交押金确定位置,请在截行日期之前交押金。语言课住宿和正课住宿可同时申请。
换(语言课)CAS
语言押金上交后,收到学校CAS (Confirmation of Acceptance for Studies 电子登科通知书),能够打点签证。不需要配语言班的学生能够间接换无前提+申住宿+换正课CAS。
9.2 拒信做为留学从业者,我们肉痛地融会到一个现实,一些时候,学校其实不会认实地看咱们呕心沥血、掏心掏肺精心做出来的申请。
所以关于收到拒信,我们只要一个建议,那就是必然要写邮件去问问原因,按照原因再看看有没有本身能够进一步供给的质料和 argue 的空间。当然,良多学校都不给详细的原因,但我觉得值得测验考试,成果也不会更差了不是么。
相关文章&答复:
英国大学发拒信有哪些理由?
君明留学:Argue信要那么写,我觉得我还能再抢救一下
若何为拒信筹办一封 argue letter?
君明留学:一波G5拒信大赏!疫情下的英国院校有点狠
10. 签证Check List+文件筹办我们在满足con offer后的所有前提后,能够在开学前3个月向学校申请CAS,拿到CAS之后,就能够申请签证了,Tier4签证打点所需的质料有:
p.s. 以上所有文件需要中英文各1份,且要求原件和复印件,如没有复印件,原件是无法偿还给本人的!
停止肺结核查抄的指定病院名单:
https://www.gov.uk/government/publi
次要文件:
存款证明/资金担保
一般英国移民局会要求30-40万人民币的存款证明而且更好是存于学生本人名下。
存款时长:我们至少要在银行存满28天,而且期间不克不及动用存款,才气开具存款证明,而且开具存款证明的一个月内,要递交签证申请才行。好比我们是6月1日存入的那笔包管金,那么我们要比及7月28日以后才气付出签证费,而且在那期间不克不及动用那笔钱,若是中间有取出来过就要从头计时。
存款金额:9个月生活费+膏火-已缴纳的留位费。根据英国官方要求,若是你在伦敦地域就读,生活费是1265磅/月,非伦敦地域是1015磅/月。举个例子,若是你的膏火是15000磅,你需要存:
伦敦地域:15000+(1265*9)=26385磅(约人民币24.14万)
非伦敦地域:15000+(1015*9)=24135磅(约人民币22.09W万)学生保险
申请英国留学的学生需要购置学生保险,费用大致在1800人民币摆布一年。
CAS(登科确认函)
一般学生在收到Unconditional offer并确认accept之后,有可能学校会让你交押金来确保你会去就读。交了押金之后,学校就会按照学生供给的信息,出CAS。
CAS里面会记载的工具:
1.你的小我信息(姓名,出生日期,护照信息等等)
2.学校登科你的evidence (成就单,结业证,雅思,保举信,等等)
3.你的膏火,住宿费,你要交几,已交几
4.学校的担保人号码 你的CAS码,课程起头完毕日期,授课地点,最晚报到日期等
签证相关指点:
君明留学:君明留学微讲堂 | 你不晓得的留英学生签证T4的许许多多本相
以上,留学申请类干货答复和文章还会继续更新,我会不断努力于分享留学常识,以及帮忙各人处理留学申请方面的问题。若是各人需要帮忙,欢送随时私信或者留言,或者间接点击下方卡片找到我,只要我看到城市尽力为各人解答(若是回复比力慢的漏了的,能够再踢踢我~)。
有留学问题能够来那里找我 11.【君明留学】登科案例下图是君明2020Fall部门学员的英国offer:
2021年和2020年我们的申请季总结:
君明留学:登科率100%!给2021申请季做个总结
君明留学:请答复2020:给君明2020申请季做个总结
更多【最新案例】、【学科登科案例】、【地域案例】参考见下图:
(持续更新)
工号--案例分享-查看更多登科案例
