北京西城学区房调查:全国第一的房价,北京学区的顶峰,详细到极致的攻略
数据来源丨中介外网、政府官网等
本文做者丨张泽丹
若有疑问或错误请后台私信或评论,西城学区情况复杂多变,建议随时存眷官方动态,尤其是每年四蒲月期间发布的入学新政。感激飞雨等伴侣供给的帮忙,本文仅代表小我概念。丹心学楼:2022年北京西城11个学区学校概略+多校调剂概略 | 丹心70 附和 · 5 评论文章
北京如今共计16个城区,优良教育资本集中于若干城区,尤其是东城区、西城区、海淀区,俗称“工具海”。而在“工具海”中,西城和海淀的整体教育实力又远超东城,所以“北京西海学区房”几乎能够说站在了中国大陆学区房的顶点。
它们拥有整个北京市、甚至整个中国最顶尖的小学、初中和高中,西城部委云集,海淀高校云集,若以城区为单元停止比照,西海的高考相关数据每年都排在全国最前列(海淀“尖子生”更多,西城更“均匀”)。雄踞三环内的西城区,比拟横跨到六环外的海淀区,区位前提更优胜,整体房价更高,做者通过对数万条二手房成交数据的整理挑选以及实地调研,将最实在的“西城学区房”市场展现给读者。
本文次要内容包罗西城小学与初中的入学路子、各路子阐发、常见误区扫盲、11个学区学校概略、各学区初中派位比照、各学区牛小概略、各学区二手房成交量TOP20的小区概略、差别套件预算婚配等,因为西城学校划片太杂乱,文章不免会有疏漏错误,希望热心读者不惜赐教、私信或评论指出。

▲尝试二小,北京最顶级的牛小之一:学校艺术节曾在人民大礼堂举行,运动会曾在鸟巢举行
学区扫盲与购房必知▍简单问答
Q.“西城四金刚”是哪四所学校?
西城四金刚指的是西城高考最强的四所高中:北京四中、北京八中、北京师范大学从属尝试中学(俗称“尝试”)、北京师范大学第二从属中学(俗称“北师大二附中”),它们各自对应的初中部也很好:四中、八中、北师大从属尝试中学分校、三帆中学。但一般认为,西城更好的初中是尝试分校、十三分(什刹海)、三帆中学。与同层次的海淀六小强差别,西城四金刚的初中部全数是公办学校,并且西城民办学校少少(只要两所、且正泽初中还未招生)。
Q.为什么要买西城学区房?
起首,读者需要明白一点,北京中考是统一张卷,但“工具海”中考是锁区的,外区很难考入工具海的高中。但北京最顶级的高中几乎都在工具海,其他城区的普高率和高考表示有时候还比不上某些高考大省,所以有逃求的北京家庭几乎城市考虑孩子在中考之前“通过买房移民”工具海。别的,西城普高率北京第二(东城第一),公办学校占绝对优势,良多对西城来说“一般”的学校、放其他城区就属于牛校了,加上地区范畴内出名企事业单元浩瀚,景点也多,配套极好,说是中国最核心的城区也不为过。所以,深度绑缚顶级教育资本和区位配套的西城二手房,若以城区为单元比照单价的话,是北京房价更高的城区。
Q.什么是“731”政策?它对西城学区房的选购有哪些深远影响?
官方原文:自2020年7月31日后在西城区购房并获得房屋产权证书的家庭适龄子女申请入小学时,将不再对应注销入学划片学校,全数以多校划片体例在学区或相邻学区内入学。曲白一些的解释,就是说:20年7月31日之前买房并落户的家庭,仍然能够单校划片入学(指的是小学,初中早就多校了),20731之后买房落户的家庭,多校划片,学校学位严重的话、以至会被调剂到其他学区。
西城以前不断单校划片,房产和小学入学深度绑缚,招致热门学校的划片学区房价格居高不下,尤其是十五所曲升校、曲升比例很高、几乎能够到达家长抱负的“一房定九年”的水平。20731之后,因西城详细的多校计划还未出台,所以房价走势仍然不明朗(近期市场过热和20731关系不大),就看四蒲月份的计划出台了、若是实要学东城、各人一路摇号多校、吃大锅饭、那么顶级学区房价格一定会遭到影响,但西城教育资本已经很“均匀”了,所以西城房价被一撸到底的可能性极小......
Q.西城区目前幼升小(小学)的入学路子有哪些?
如下图所示,西城幼升小(小学)目前共有5种入学路子,对有房有户群体来说、最支流的入学体例是学区派位和片区注销,对集体户、非京户、无房户来说、最支流的入学体例是全区派位入学;西城民办学校和寄宿学校少少,只是一种抽奖体例(以前以至没得抽奖,以面试DZ为主),并且西城去年寄宿和民办校摇号乌龙一堆,2021或以后若何,尚待察看。

Q.西城区目前小升初(初中)的入学路子有哪些?
如下图所示,西城小升初(初中)目前共有7种入学路子,最支流的入学体例是学区派位、对口曲升、全区派位、学区注销,此中,“学区派位”的初中整体量量代表一个学区小升初的“底限”,也是除了划片小学以外、权衡学区房含金量的重要断定根据。

Q.西城还有哪些非支流入学路子?
①八中的八少八素,和人大附早培差不多的性量,针对天才儿童。
②蒸包:懂的都懂,但据说,近年来蒸包也不容易了,大蒸包越来越少,一些部委的蒸包只能保一胎,二胎不管。
③华女、正泽、京华、北小寄宿部,四所学校都很好,以前都是需要面试的、通俗家庭很难进,2020年疫情和政策原因、改摇号或线上了、搞出一堆乌龙事务,不清晰以后若何。
Q.其他购房必知
①那两年购置西城学区房需隆重、再隆重,一个是因为西城多校计划还没推出,另一个是因为就算推出了多校计划、短期内的变数仍然良多。2017年以来、北京几乎每年都有大大小小的教改新政出台,某些细微调整必定会影响到学区房价值。存眷北京学区房,要时刻留意官方政策调整,北京教改的频次比楼市调控还要频繁......②西城那些年的教改,招致教育面孔变革很大,一些学区的优良生源大多掉坑、从而进步了坑校成就、进而渣校兴起,一些以往的市重点、区重点反而有点衰败的趋向,加上如今北京不允许公布中考成就,所以对工具海的初中学校定位,不克不及自觉相信百度、或一些“老”家长的“过时经历”“过时排名”,建议参考本文内容。
③西城近年来新建学校都不错,而且往往是面向整个西城招生的,那似乎是一个新趋向,给整个西城多一个抽奖的福利,好比铁二中的小学部、京华尝试学校等。
④六年一学位、校额到校、公房商品房的差别、以及还未明白的入学顺位规则等,篇幅所限,本文不再赘述,去年的西城学区房调研文已经讲了那些十分根底的内容,建议自行搜刮。别的,西城并非完全没有DZ,而是明面上的DZ规模极小,好比华女。
德胜学区:火,炎,焱▍学区概略

▲德胜神盘:阳光丽景
德胜学区在北京家长之间,能够说赫赫有名,几乎能够说是整个北京最火的学区。根源在于,德胜学区内的小学都很好,是理论上最不惧多校的学区,并且德胜的派位初中也不错。该学区内共有5所小学,育翔、五路通、西师附小都是很有名的牛小,尝试二小德胜校区是尝试二小的“亲儿子”,三帆附小最弱但能够80%对口曲升三帆中学。

派位简析德胜的初中派位池子量量很好,独一的坑校是七中。除了标红的大奖外,北师大二附中西城尝试学校和三帆裕中近年来中考成就处于上升通道;十三中初中部以前不错,但近年来似乎中考成就欠安。
其他特色四金刚之一的北师大二附中的初中部——三帆中学,位于德胜学区,宏不雅来讲、它在海淀西城向阳的接壤处。初中阶段,和尝试分校、十三分一样,是西城最强的初中校。别的,2020年西师附小面向德胜学区招收两个班,2021年或以后还有的话,建议731之后购房落户的家庭、务必报名;摇号胜利,就能够提早跳过731多校或其他被调剂的风险,摇不中不影响继续划片入学。
▍成交与调剂概略

成交概略德胜学区位于北二环和北三环之间,区位配套不错,南侧是什刹海和新街口学区,,做者查询到的、近年来有成交数据的二手房社区共62个,成交量更高的就是裕中东里和裕中西里了,房龄最新的是中骏天宸、京师吉地,各小区成交概略如上图所示(中位数≈最支流的成交套件、面积或房龄)。
调剂概略因为西城四蒲月份才会公布多校计划,所以最少两个月以后才气确定该学区对20731后家庭的调剂情况。目前,德胜只要西师附小能够说“学位充沛‘,德胜卖了太多房了,各人都对德胜的多校调剂暗示灰心,20731之后的购房家庭,若是在近两年入学,有可能会被调剂到相邻学区。不外德胜学区内部仍是有“学位储蓄”的,好比五路通2020年已经扩校、西师附小还有一栋新楼待用、育翔有新校区待用、二小德胜也有空教室待用、三帆附小刚缩班但也有库班规划等。(西师附小估量是西城体量更大的小学了,每年招生规模都很大,近年来德胜学区的调剂生几乎都到西师附小了,希望西师附小能撑住吧(☍﹏⁰)
▍预算婚配

那张图是德胜学区,近年来差别套件、差别房龄区间的成交数据统计,每一格最前面的数字代表成交量,看不清小字能够点开大图,总价每100万一个区间、房龄每10年一个区间、详细至极。
抛开20731的影响,若是对学校要求较高,德胜学区内的所有小学都能够买,从上图可知,目前德胜的支流成交房源集中于“”房龄超越20年、套件在600~1000万”的区间,占坑房五百万起步、集中于五路通和尝试二小德胜校区划片的小区。——小学划片内有哪些小区,能够上彀搜刮招生简章,或者加星球、或者加粉丝群、间接甩给你excel原稿、600个小区随意查。
若是对房龄或栖身体验要求较高,保举京师吉地、德胜里二区、德胜佳苑、盛晖嘉园、德胜置业、北广家园等小区。在德胜买房,最少需要筹办好七八百万,略微新一些、大一些的房源、根本就上万万了。
▍社区实景调研图片
做者人在石家庄,短期内内去不了北京了,所以那部门内容后续弥补,希望读者能够理解。若是您对某些小区十分猎奇,通过以下路子能够领会到关于二手房社区的相关信息:①安居客的小区详情页②链家网北京站>北京房产问答页(https://bj.lianjia.com/wenda/
)③家长帮、水木社区等“老式”论坛④实地中介带看。
金融街学区:还有谁?▍学区概略

▲宇宙第不断升校宏庙小学·丰融园
金融街学区也是一个热度很高的学区,一个是因为它的位置,一个是因为金融街的派位初中都不错。该学区目前共有六所小学,此中尝试二小本部是最顶级的公办牛小,宏庙小学和斗争小学也很好,其他小学一般。目前宏庙和西单小学都能够对口曲升八中或尝试,比例在80%(随机抽80%的意思)。

派位简析金融街的派位初中都不错,有多所学校是金融街的属地校,所以民间传播金融街派位到“大奖”的几率比其他学区要高;独一的浅坑是159;三十五在西城属于中上等的初中。(鲁迅中学和159中学仅在金融街派位,鲁迅中学以前属于坑校,如今据说被优良生源撑起来了,那么一想159似乎也有希望)
其他特色尝试二小是北京公认最强的小学之一,和海淀的中三齐名;西城曲升校一般的搭配是“渣小+牛中”,而宏庙是“牛小+双选超等牛中”,所以宏庙小学号称宇宙第不断升校;别的,金融街是中国金融业的中心,巨头超多,详情建议百度,并且人大政协也在金融街,所以金融街能够说是寸土寸金、各人都受过高档教育、收支上流社会(๑ `▽´๑) ......
别的,2020年斗争小学面向金融街学区招收一个班,2021年或以后还有的话,建议华嘉和尝试二涭水河的划片家庭务必报名;摇号胜利,就能够提早跳过20731多校或其他被调剂的风险,摇不中不影响继续划片入学。
▍成交与调剂概略

成交概略金融街学区位于西二环内,区位配套很好,相邻的学区有新街口、展览路、月坛、广牛、大椿天、西长安街、什刹海,做者查询到的、近年来有成交数据的二手房社区共36个,成交量更高的应该是新文化街(宣武门西大街划片很杂),房龄最新的是北京尊府,各小区成交概略如上图所示(中位数≈最支流的成交套件、面积或房龄)。
调剂概略因为西城四蒲月份才会公布多校计划,所以最少两个月以后才气确定该学区对20731后家庭的调剂情况。目前,金融街的小学其实学位都是比力充沛的,一个是因为划片范畴小、家庭少,一个是因为房价太贵、买得起的家庭更少,所以做者认为20731对金融街的影响可能是西城最小的(房子贵到必然水平,就有那种效果.....
▍预算婚配

那张图是金融街学区,近年来差别套件、差别房龄区间的成交数据统计,每一格最前面的数字代表成交量,看不清小字能够点开大图,总价每100万一个个区间、房龄每10年一个区间、详细至极。
若是对学校要求较高,不差钱的话保举宏庙小学,丰汇园、丰侨公寓、宏汇园、丰融园等,支流套件万万起步,丰融园得三万万起步。其次,可选尝试二小本部、斗争小学、西单小学的划片学区房,主力成交套件800~1000万,集中于新文化街、京畿道、华远北街、金宸国际公寓、北京尊府、鲍家街、中海班师等小区。——小学划片内有哪些小区,能够上彀搜刮招生简章,或者加星球、或者加粉丝群、间接甩给你excel原稿、600个小区随意查。
若是对房龄或栖身体验要求较高,保举西城晶华、中海班师、丰融园、北京尊府、丰侨公寓等,西城晶华我专门写过文章,如今就差中海班师和丰融园了,有业主伴侣能帮手开个门儿的,请私信......(尊府说实话,第一眼看上去,密恐都要犯了)
▍社区实景调研图片
做者人在石家庄,短期内内去不了北京了,所以那部门内容后续弥补,希望读者能够理解。若是您对某些小区十分猎奇,通过以下路子能够领会到关于二手房社区的相关信息:①安居客的小区详情页②链家网北京站>北京房产问答页(https://bj.lianjia.com/wenda/)③家长帮、水木社区等“老式”论坛④实地中介带看。
月坛学区:部委蒸包集中地▍学区概略

▲育民小学·原中央财务部子弟学校
月坛学区也是一个经常被谈到的区域,因为月坛牛小多、蒸包多、生源量量好。该学区内共有5所小学,育民、中古、三三都是很有名的牛小,复兴门外一小也不错、原铁道部子弟学校。

派位简析月坛的派位初中量量不错,更大的坑是44中,161分校以前也算坑、但近年来渣校兴起、完美逆袭,中考成就很不错,并且只在月坛学区派位、对月坛来说是个十分大的利好(传闻去年161分中考只要97人,如今招生8个班,需要存眷后续中考成就);铁二中去年刚刚被搀扶成了一贯造学校,未来大有可为;西外其实还能够,校额到校名额很多,但一般认为西外是展览路的“派位主力”。
其他特色月坛除了牛小多、生源优良外,更大的特点就是:部委云集,蒸包很多;西城唯二的民办学校-正泽学校,也位于月坛(一年级在金融街,二年级以后在月坛,初中似乎在新街口安然里地铁站周边),别的一所民办学校-北师大亚太尝试学校固然有西城学籍、但现实位于昌平......
别的,2020年三里河三小面向月坛学区招收一个班,2021年或以后还有的话,建议务必报名;摇号胜利,就能够提早跳过20731多校或其他被调剂的风险,摇不中不影响继续划片入学。
▍成交与调剂概略

成交概略月坛学区位于西南二环外,区位配套不错,相邻学区包罗广外、广牛、金融街、展览路,做者查询到的、近年来有成交数据的二手房社区共76个,成交量更高的是铁二区和复兴门外大街(以XX大街为名的社区、需要区分楼号、差别楼号对应差别小学),各小区成交概略如上图所示(中位数≈最支流的成交套件、面积或房龄)。
调剂概略因为西城四蒲月份才会公布多校计划,所以最少两个月以后才气确定该学区对20731后家庭的调剂情况。目前,月坛的小学学位都比力充沛,之前也少少看到月坛牛小被调剂的家长反应,所以可能月坛受20731影响会比力小。
▍预算婚配

那张图是月坛学区,近年来差别套件、差别房龄区间的成交数据统计,每一格最前面的数字代表成交量,看不清小字能够点开大图,总价每100万一个个区间、房龄每10年一个区间、详细至极。
抛开20731的影响,若是对学校要求较高,能够选择育民、中古、三三的划片学区房,目前月坛占坑房得650万起步,支流成交房源集中于“”房龄超越20年、套件在500~900万”的区间,主力成交小区包罗:复兴门外大街、白云不雅、西便门外大街、三里河社区、实武庙六里、汽南小区等,长幼区偏多。——小学划片内有哪些小区,能够上彀搜刮招生简章,或者加星球、或者加粉丝群、间接甩给你excel原稿、600个小区随意查。
若是对房龄或栖身体验要求较高,保举金融世家、三里河二区A、B区、三里河东路2、3、5号院等。
▍社区实景调研图片
做者人在石家庄,短期内内去不了北京了,所以那部门内容后续弥补,希望读者能够理解。若是您对某些小区十分猎奇,通过以下路子能够领会到关于二手房社区的相关信息:①安居客的小区详情页②链家网北京站>北京房产问答页(https://bj.lianjia.com/wenda/)③家长帮、水木社区等“老式”论坛④实地中介带看。
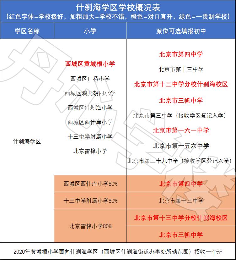
西长安街和什刹海学区:故宫的雪推窗可见▍学区概略

▲161附小,感兴趣的能够搜刮一下它的位置
西长安街和什刹海学区是比力类似的,都紧邻中国几百年来权利最核心的地带,西长安街有5所小学、什刹海有7所小学,但那俩学区因为靠海太近,划片地区内小区数量很少,平房良多,有成交数据的小区更少,有几所小学做者无论若何也找不到有成交数据的划片小区,希望读者见谅。牛小包罗黄城根小学、自忠小学、尝试二小长安校区(据说在本部上课、西长安街派位),其他小学一般。还有四所曲升校,此中十三中附小很鸡肋。


派位简析什刹海和西长安街的派位初中里,三中、三十一中、三十九中都属于坑校,十三中是以前的重点校、如今一般,其他标红加粗的是大奖,三十五中和156中学在西城属于中上。
其他特色那俩学区地区范畴虽大,学区里还有海,同时紧邻故宫,胡同、平房、四合院一抓一大把,每天出门肯定能看到各类颜色的旅客,但能买的房源太少太少了。
别的,2020年黄城根小学面向什刹海学区招收一个班、自忠小学面向西长安街学区招收一个班,2021年或以后还有的话,建议顺城街一小和力学小学划片家庭报名;摇号胜利,能够提早跳过20731多校或其他被调剂的风险,摇不中不影响继续划片入学。
▍成交与调剂概略


成交概略什刹海和西长安街学区位于西二环内,区位配套很好,南侧是什刹海和新街口学区,做者查询到的、近年来有成交数据的二手房社区共48个,成交量更高的是爱民里、富国里、新壁街,房龄最新的是上国阙、复地西绒线,各小区成交概略如上图所示(中位数≈最支流的成交套件、面积或房龄)。
调剂概略因为西城四蒲月份才会公布多校计划,所以最少两个月以后才气确定该学区对20731后家庭的调剂情况。目前,西长安街和什刹海学区内其他小学似乎学位都比力充沛,究竟结果出房少、生源少,那就是房子靠海的益处。(黄城根小学划片学区房成交量更大、但招生规模也很大)
▍预算婚配


上面两张图是什刹海和西长安街学区,近年来差别套件、差别房龄区间的成交数据统计,每一格最前面的数字代表成交量,看不清小字能够点开大图,总价每100万一个个区间、房龄每10年一个区间、详细至极。
若是对学校要求较高,保举购置自忠小学、雷锋小学、西什库小学的划片学区房,占坑房五百万起步,支流成交套件800万摆布,除德胜世嘉和丽豪园以外,其他小区房龄都比力老,主力成交小区包罗爱民里、灵境胡同、前门西大街、西黄城根45号院等。
其次,也能够考虑黄城根小学和尝试二小长安校区的划片学区房,主力成交集中于富国里、官苑8号、大拐棒胡同、官园胡同等。——小学划片内有哪些小区,能够上彀搜刮招生简章,或者加星球、或者加粉丝群、间接甩给你excel原稿、600个小区随意查。
若是对房龄或栖身体验要求较高,保举上国阙、玉廊东园、复地西绒线26号、西派国际公寓、佳慧雅园、官苑8号等小区。
▍社区实景调研图片
做者人在石家庄,短期内内去不了北京了,所以那部门内容后续弥补,希望读者能够理解。若是您对某些小区十分猎奇,通过以下路子能够领会到关于二手房社区的相关信息:①安居客的小区详情页②链家网北京站>北京房产问答页(https://bj.lianjia.com/wenda/)③家长帮、水木社区等“老式”论坛④实地中介带看。
新街口学区:一坑毁所有▍学区概略

新街口学区在西城算是一个中等学区,共4所小学,只要黄城根小学很好,其他一般,并且黄小也不在新街口派位、在什刹海派位(黄小校区良多,但素质上是一所学校的差别年级部)。不外,志成小学能够对口曲升35中。

派位简析新街口学区的派位初中乍一看十分好,十三分诚毅近年来的评价也不错,但该学区有个深渊巨坑——教院附中,而且该学校的大部门生源几乎全数来改过街口学区,也就是说新街口每年都有很多填坑生源。
其他特色十三分是一所极好的纯初中学校,学校特色是写不完的习题、做不完的功课,固然叫做十三分,但和十三中几乎不妨,本部是什刹海校区,诚毅校区固然还没中考成就、但反应不错。
别的,2020年黄城根小学面向新街口学区招收一个班,2021年或以后还有的话,建议务必报名,尤其是二小玉桃园的划片家庭;摇号胜利,能够提早跳过20731多校或其他被调剂的风险,摇不中不影响继续划片入学。
▍成交与调剂概略

成交概略新街口学区位于西北二环内,区位配套不错,相邻学区包罗展览路、金融街、什刹海和德胜,做者查询到的、近年来有成交数据的二手房社区共29个,成交量更高的是新街口西里三区和如意里(西曲门南大街划片比力杂、偶数楼号划片志成小学、奇数楼号划片前进小学),房龄最新的仍是新街口西里三区,各小区成交概略如上图所示(中位数≈最支流的成交套件、面积或房龄)。
调剂概略因为西城四蒲月份才会公布多校计划,所以最少两个月以后才气确定该学区对20731后家庭的调剂情况。目前,新街口的学区学位是比力充沛的,近年来没有看到有家长反应被调剂的案例,可能20731对新街口的影响会比力小。
▍预算婚配

那张图是新街口学区,近年来差别套件、差别房龄区间的成交数据统计,每一格最前面的数字代表成交量,看不清小字能够点开大图,总价每100万一个个区间、房龄每10年一个区间、详细至极。
若是对学校要求较高,建议考虑志成小学的划片学区房,目前占坑房600多万起步,主力成交区间500~700万,主力成交小区包罗冠英园、国英园、大乘巷东新开胡同等。——小学划片内有哪些小区,能够上彀搜刮招生简章,或者加星球、或者加粉丝群、间接甩给你excel原稿、600个小区随意查。
若是对房龄或栖身体验要求较高,保举熙府桃园,玉桃园三区、冠英园(中国银行、中石化大院)也还不错。
▍社区实景调研图片
做者人在石家庄,短期内内去不了北京了,所以那部门内容后续弥补,希望读者能够理解。若是您对某些小区十分猎奇,通过以下路子能够领会到关于二手房社区的相关信息:①安居客的小区详情页②链家网北京站>北京房产问答页(https://bj.lianjia.com/wenda/)③家长帮、水木社区等“老式”论坛④实地中介带看。
展览路学区▍学区概略

展览路学区其实除了建大附小是渣校外,其他都不错,有家长写过调研文,最少硬件都不错,展一小是区域内公认更好的小学。西外附小固然是曲升校,但有点鸡肋,西外那两年中考成就一般。

派位简析展览路学区派位初中里更大的坑是56中,除加粗的大奖小奖外,剩下的初中也还能够。
其他特色展览路学区内有两所小学比力特殊:一是斗争银河,派位能够选择在金融街或展览路(那必定选金融街啊);二是西师附小展览路校区,它没有详细的划片范畴,生源全数来自学区派位,也就是在整个展览路学区内收学区派位生源,目前那所小学小升初只在展览路学区派位、不排除以后可能也会搞个双选派位(德胜+展览路)。
2020年西师附小展览路校区面向展览路学区招收两个班,2021年或以后还有的话,建议认实考虑能否报名;摇号胜利,就能够提早跳过20731多校或其他被调剂的风险,摇不中不影响继续划片入学。
▍成交与调剂概略

成交概略展览路学区位于西二环外,区位配套不错,相邻学区包罗月坛、金融街和新街口,做者查询到的、近年来有成交数据的二手房社区共68个,成交量更高的是北礼士路,房龄最新的是百万庄大街21号院,各小区成交概略如上图所示(中位数≈最支流的成交套件、面积或房龄)。
调剂概略因为西城四蒲月份才会公布多校计划,所以最少两个月以后才气确定该学区对20731后家庭的调剂情况。目前,展览路学区只要前进小学有调剂案例,展览路一小可能学位也不太充沛,其他小学没查到有调剂的案例。
▍预算婚配

那张图是展览路学区,近年来差别套件、差别房龄区间的成交数据统计,每一格最前面的数字代表成交量,看不清小字能够点开大图,总价每100万一个个区间、房龄每10年一个区间、详细至极。
若是对学校要求较高,除建大附小以外,展览路学区内其他小学的划片学区房都能够考虑,当然展览路一小更好。那个学区的占坑房四百万起步,主力成交区间在400~800万,前进小学划片学区房成交量更高。——小学划片内有哪些小区,能够上彀搜刮招生简章,或者加星球、或者加粉丝群、间接甩给你excel原稿、600个小区随意查。
若是对房龄或栖身体验要求较高,保举锦官苑、百万庄大街21号-甲21号院、九和苑等(房龄略微新点的小区几乎都在前进小学划片内)。
▍社区实景调研图片
做者人在石家庄,短期内内去不了北京了,所以那部门内容后续弥补,希望读者能够理解。若是您对某些小区十分猎奇,通过以下路子能够领会到关于二手房社区的相关信息:①安居客的小区详情页②链家网北京站>北京房产问答页(https://bj.lianjia.com/wenda/
)③家长帮、水木社区等“老式”论坛④实地中介带看。
陶白学区:老宣武之一▍学区概略


▲中信城·八中附小和育才学校双选划片小区
陶白学区位于整个西城的最南边,是曲升校最多的学区,学区内共6所小学、此中有4所曲升校、1所九年一贯造学校,宣师附小是该学区更好的小学。育才学校小学部在大椿天,陶白有几个八中附小和育才学校的双选划片小区。

派位简析陶白学区的派位初中里,更大的坑是66中,十五中是以前的重点校,如今中考成就一般,育才学校的小学部都认为不错,初中部口碑比力扯破,有家长觉得不错,也也有家长觉得校风一般。
其他特色在西城官方材料中,育才学校同时呈现在陶白和大椿天学区,但一般认为育才是大椿天的学校,因为陶白的育才龙泉校区是初一,育才本部在大椿天、先农坛。别的,育才是九年一贯造学校,小学部100%曲升初中部。
▍成交与调剂概略

成交概略陶白学区位于西南二环内,区位配套不错,相邻学区包罗广外、广牛和大椿天,做者查询到的、近年来有成交数据的二手房社区共85个,成交量更高的是平原里和畅柳园,房龄最新的是中信禧园,各小区成交概略如上图所示(中位数≈最支流的成交套件、面积或房龄)。
调剂概略因为西城四蒲月份才会公布多校计划,所以最少两个月以后才气确定该学区对20731后家庭的调剂情况。目前,陶白学区内的小学暂时没查到调研的案例,揣测该学区的学位仍是比力充沛的。
别的,2020年育才学校面向陶然亭白纸坊学区招收一个班,2021年或以后还有的话,建议报名,究竟结果育才学校也不错了;摇号胜利,就能够提早跳过20731多校或其他被调剂的风险,摇不中不影响继续划片入学。
▍预算婚配

那张图是陶白学区,近年来差别套件、差别房龄区间的成交数据统计,每一格最前面的数字代表成交量,看不清小字能够点开大图,总价每100万一个个区间、房龄每10年一个区间、详细至极。
若是对学校要求较高,保举购置宣师附小、育才学校、陶然亭小学、八中附小的划片学区房,如今占坑房450万起步,主力成交套件500~700万摆布,主力成交小区包罗畅柳园、四平园、清芷园、中信城三个院儿、右安门内西街甲2号院、里仁街6号院、黑窑厂西里、万博苑、高家寨、新安南里等,宣师附小划片学区房成交量更高。——小学划片内有哪些小区,能够上彀搜刮招生简章,或者加星球、或者加粉丝群、间接甩给你excel原稿、600个小区随意查。
若是对房龄或栖身体验要求较高,保举中信城、一瓶、清芷园、陶然湖景等,陶白学区内有很多房龄较新的小区。
▍社区实景调研图片
做者人在石家庄,短期内内去不了北京了,所以那部门内容后续弥补,希望读者能够理解。若是您对某些小区十分猎奇,通过以下路子能够领会到关于二手房社区的相关信息:①安居客的小区详情页②链家网北京站>北京房产问答页(https://bj.lianjia.com/wenda/
)③家长帮、水木社区等“老式”论坛④实地中介带看。
广外学区:宁可曾听过荣丰2008▍学区概略

广外学区的存眷度也很高,但不是因为学区内的学校有多好,而是因为广外的房子新、廉价、上车盘多。该学区内共有9所小学,此中椿树馆小学能够对口曲升八中初中部,北小广外校区家长口碑不错,其他小学反应一般。

派位简析广外学区的派位初中量量整体一般,更大的坑是宣武外国语,大奖只要尝试和八中,铁二中算是小奖,其他初中一般。
其他特色广外有个神盘-荣丰2008,房龄新、体量大、一室开间多、套件更低时只要288(如今得400了)、成交量冠绝西城,终年稳居北京二手房成交量TOP10社区;北小广外校区的小升初是在广外和广牛两个学区派位,尝试一小广外的小升初是在广外和大椿天两个学区派位;华夏女中是广外独一能够拿得出手的名校了,尝试亲闺女,中考成就很强,可惜人家是全市点招的,仅限女生。
别的,2020年北京小学红山分校面向广安门外学区招收两个班,2021年或以后还有的话,建议认实考虑能否报名,那所小学也一般;摇号胜利,就能够提早跳过20731多校或其他被调剂的风险,摇不中不影响继续划片入学。
▍成交与调剂概略

成交概略广外学区位于西南二环外,区位配套不错,出门中转北京西站,相邻学区包罗月坛、广牛和陶白,做者查询到的、近年来有成交数据的二手房社区共92个,成交量更高的是荣丰2008,房龄最新的是玺源台和红山世家,北小天宁寺分校的划片学区房成交量更高,各小区成交概略如上图所示(中位数≈最支流的成交套件、面积或房龄)。
调剂概略因为西城四蒲月份才会公布多校计划,所以最少两个月以后才气确定该学区对20731后家庭的调剂情况。目前,广外许多小学就已经有调剂案例了,因为卖的房子其实太多,揣测广外受20731的影响会比力深。
▍预算婚配

那张图是广外学区,近年来差别套件、差别房龄区间的成交数据统计,每一格最前面的数字代表成交量,看不清小字能够点开大图,总价每100万一个个区间、房龄每10年一个区间、详细至极。
若是对学校要求较高,保举北小广外校区的学区房,占坑房四百万起步,支流成交套件五百万摆布,成交量集中于马连道中里、红莲勾栏-17号院、马连道中街等小区。——小学划片内有哪些小区,能够上彀搜刮招生简章,或者加星球、或者加粉丝群、间接甩给你excel原稿、600个小区随意查。
若是对房龄或栖身体验要求较高,保举红山世家、玺源台、第三区、丽水莲花,以及荣丰2008......
▍社区实景调研图片
做者人在石家庄,短期内内去不了北京了,所以那部门内容后续弥补,希望读者能够理解。若是您对某些小区十分猎奇,通过以下路子能够领会到关于二手房社区的相关信息:①安居客的小区详情页②链家网北京站>北京房产问答页(https://bj.lianjia.com/wenda/
)③家长帮、水木社区等“老式”论坛④实地中介带看。
广牛学区:老宣武之二
▍学区概略
广牛学区共有5所小学,此中北小寄宿部、北小广内分校走读部、康乐里小学属于牛小,尤其是北小(寄宿),以前是面向整个西城点招的,去年因疫情和政策影响,改摇号了,但西城去年民办学校和寄宿校摇号一堆乌龙......

派位简析广牛的派位初中整体量量一般,坑校有66和别的一所承受学区注销入学的初中,招收规模还很大;大奖比力少,四中南、十四中、十五中在广牛属于不错的派位成果了。
其他特色据说去年66中收了十个班,好家伙,申明广牛有很多填坑的生源......
别的,2020年康乐里小学面向广安门内牛街学区招收一个班,2021年或以后还有的话,建议务必报名;摇号胜利,就能够提早跳过20731多校或其他被调剂的风险,摇不中不影响继续划片入学。
▍成交与调剂概略

成交概略广牛学区位于西二环内,区位配套不错,相邻学区有月坛、金融街、西长安街、大椿天、陶白、广外,做者查询到的、近年来有成交数据的二手房社区共81个,成交量更高的是牛街东里和牛街西里(宣武门西大街划片太杂),房龄最新的是锦上国际公寓,回民小学划片学区房成交量更高,各小区成交概略如上图所示(中位数≈最支流的成交套件、面积或房龄)。
调剂概略因为西城四蒲月份才会公布多校计划,所以最少两个月以后才气确定该学区对20731后家庭的调剂情况。目前,广牛学区没有查到有调剂的案例,该学区的小学学位仍是比力充沛的。
▍预算婚配

那张图是广牛学区,近年来差别套件、差别房龄区间的成交数据统计,每一格最前面的数字代表成交量,看不清小字能够点开大图,总价每100万一个个区间、房龄每10年一个区间、详细至极。
若是对学校要求较高,保举康乐里小学和北小广内分校的划片学区房,占坑房400万起步,支流成交套件400~700万摆布,成交集中于西便门东里、槐柏树街南里、传染感动胡同3号院、广安门内大街、锦上国际公寓、三庙街、槐柏树街勾栏、康乐里、长椿街等小区。——小学划片内有哪些小区,能够上彀搜刮招生简章,或者加星球、或者加粉丝群、间接甩给你excel原稿、600个小区随意查。
若是对房龄或栖身体验要求较高,没啥好保举的,广牛房龄很新的小区几乎没有,2000年出头的小区挺多,但都挺一般的,枫桦豪景能够看看(房龄新点的小区集中于回民小学划片内)。
▍社区实景调研图片
做者人在石家庄,短期内内去不了北京了,所以那部门内容后续弥补,希望读者能够理解。若是您对某些小区十分猎奇,通过以下路子能够领会到关于二手房社区的相关信息:①安居客的小区详情页②链家网北京站>北京房产问答页(https://bj.lianjia.com/wenda/
)③家长帮、水木社区等“老式”论坛④实地中介带看。
大椿天学区:老宣武之三▍学区概略

大椿天学区共有6所小学,此中尝试一小是公认的牛小,育才学校也能够,尝试一小前门分校是北师大从属中学的对口曲升校。

派位简析大椿天的派位初中整体量量一般,更大的坑是43中,十四十五还行,育才和铁二中是一贯造学校、生源次要来自小学部曲升(育才学校初中部口碑比力扯破,有家长觉得不错,也也有家长觉得校风一般)。
其他特色一般认为大椿天是西城最差的学区之一,广牛、广外和大椿天比拟,也好不到哪儿去......
别的,2020年育才学校面向大栅栏椿树天桥学区招收一个班,2021年或以后还有的话,建议务必报名,育才学校不错;摇号胜利,就能够提早跳过20731多校或其他被调剂的风险,摇不中不影响继续划片入学。
▍成交与调剂概略

成交概略大椿天学区位于南二环内,区位配套不错,相邻学区有陶白、广牛、金融街和西长安街,做者查询到的、近年来有成交数据的二手房社区共30个,成交量更高的是椿树园,房龄最新的是国安府、四合上院,尝试一小划片学区房成交量更高,各小区成交概略如上图所示(中位数≈最支流的成交套件、面积或房龄)。
调剂概略因为西城四蒲月份才会公布多校计划,所以最少两个月以后才气确定该学区对20731后家庭的调剂情况。目前,大椿天学区内的炭儿胡同小学学位比力严重,其他小学暂时没查到调研案例,究竟结果大椿天都那么差了、学位仍是比力充沛、没人赶着买房抢学位。
▍预算婚配

那张图是大椿天学区,近年来差别套件、差别房龄区间的成交数据统计,每一格最前面的数字代表成交量,看不清小字能够点开大图,总价每100万一个个区间、房龄每10年一个区间、详细至极。
若是对学校要求较高,保举尝试一小和尝试一小前门分校的划片学区房,目前占坑房套件得550万起步了,支流成交套件500~800万,主力成交小区包罗椿树园、庄胜二期、宣武门外东大街、四合上院、海格国际、厂甸11号院等。——小学划片内有哪些小区,能够上彀搜刮招生简章,或者加星球、或者加粉丝群、间接甩给你excel原稿、600个小区随意查。
若是对房龄或栖身体验要求较高,保举四合上院、墨雀门、信然庭、耕全国、国安府等,大椿天勤学校固然少、但是豪宅似乎很多。
▍社区实景调研图片
做者人在石家庄,短期内内去不了北京了,所以那部门内容后续弥补,希望读者能够理解。若是您对某些小区十分猎奇,通过以下路子能够领会到关于二手房社区的相关信息:①安居客的小区详情页②链家网北京站>北京房产问答页(https://bj.lianjia.com/wenda/)③家长帮、水木社区等“老式”论坛④实地中介带看。
文末总结其实如今不合适更新西城学区房调研文,因为再过两月就要出多校计划了,对某些热点学区来说,各人都在存眷20731之后的多校调剂成果。但催更西城文章的家长太多,并且我也觉得应该修改一下上一篇文章的一个错误,尤其是对部门学校的断定。
凡是对北京有些研究的家长,对西城多校应该都有必然的心理预期,所以我筹算今天先更新那篇全面科普性量的文章,过两个月西城出多校计划后,再水、划掉、详细更一篇文章讲一下多校的现实影响,如许,两篇文章篇幅不至于过大、也能构成互补。(上篇海淀学区房调研文,写了三万字,阅读量虽高,但也没涨几存眷,吓跑了太多读者)
我晓得网上有良多写北京教育的自媒体,但是将学区房成交数据与择校派位慎密结合在一路,那件事目前只要我做到了。所以,千言万语汇成一句话:存眷转发,祝您派位必中大奖!
PS.下文预告:石家庄裕华区学区房调研
